GM Service Manual Online
For 1990-2009 cars only
Makes
🢒
Pontiac
🢒
2002
🢒
Firebird
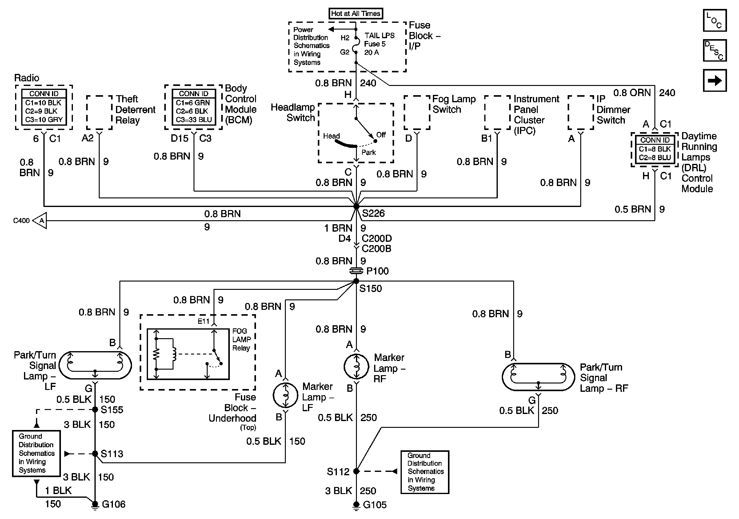
🢒 Front Parklamps Chevrolet Domestic and Gulf
Front Parklamps Chevrolet Domestic and Gulf
Front Parklamps - Chevrolet - Domestic and Gulf
Master Electrical Component List
Exterior Lighting Systems Description and Operation
Rear Parklamps Chevrolet Domestic and Gulf
I/P-2,TAIL LPS, STOP/HAZARD,PWR ACCY and CIG/ACCY Fuses
Rear Parklamps Chevrolet Domestic and Gulf
G106
G105