GM Service Manual Online
For 1990-2009 cars only

Sedan

Sedan


Object Number: 1787296  Size: FS
Master Electrical Component List
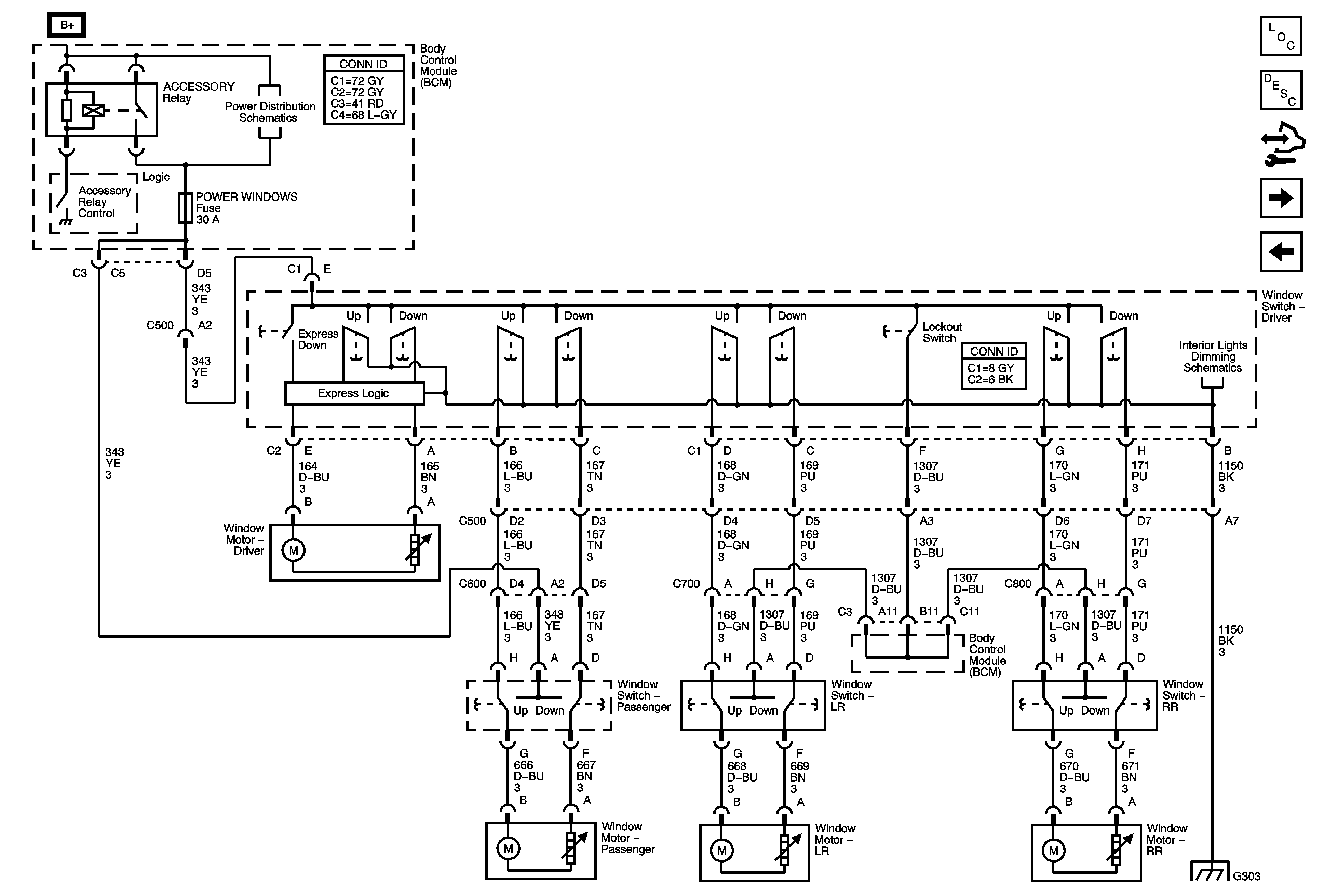
Power Windows Description and Operation
Control Module References
Window Switches - Convertible
Ajar Switches - Coupe
07 G6-Underhood Fuse Block IBCM 2 Fuse, BCM ACCESSORY Relay, DOOR LOCK, POWER WINDOWS, ROOF/HEAT SEAT and WIPER SW Fuses
Steering Wheel and Doors
G303