GM Service Manual Online
For 1990-2009 cars only
Makes
🢒
Pontiac
🢒
2004
🢒
GTO
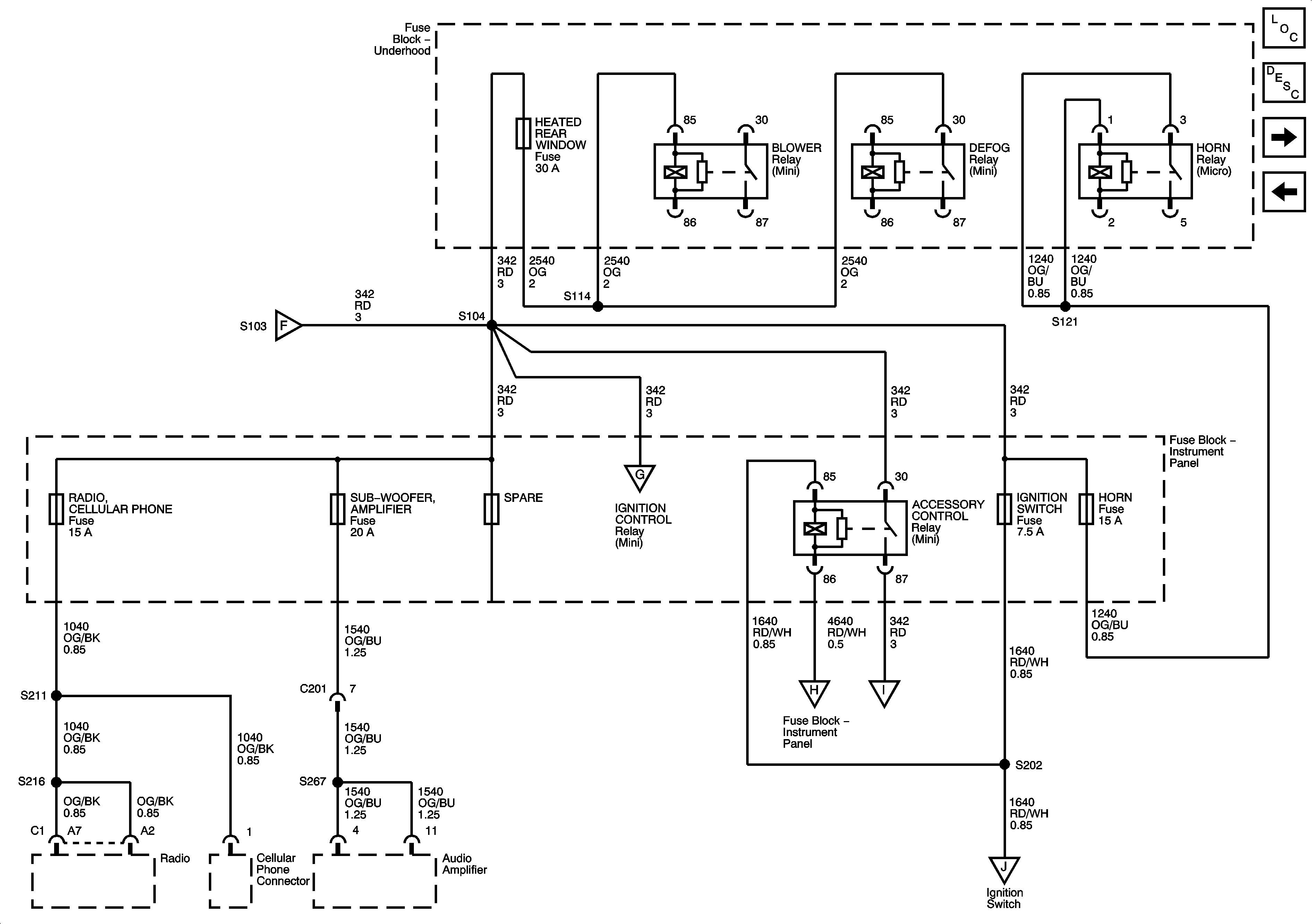
🢒 Heated Rear Window, Radio, Cell Phone, Amplifier, Ignition Switch, Horn Fuses
Heated Rear Window, Radio, Cell Phone, Amplifier, Ignition Switch, Horn Fuses
HEATED REAR WINDOW, RADIO, CELLULAR PHONE, SUB-WOOFER, AMPLIFIER, IGNITION SWITCH, HORN Fuses
Master Electrical Component List
Ignition Switch
Main, Blower, Rad Fan Small, Power Door Locks, Theft, Horn, Power Windows Fuses