GM Service Manual Online
For 1990-2009 cars only
Makes
🢒
Pontiac
🢒
2004
🢒
GTO
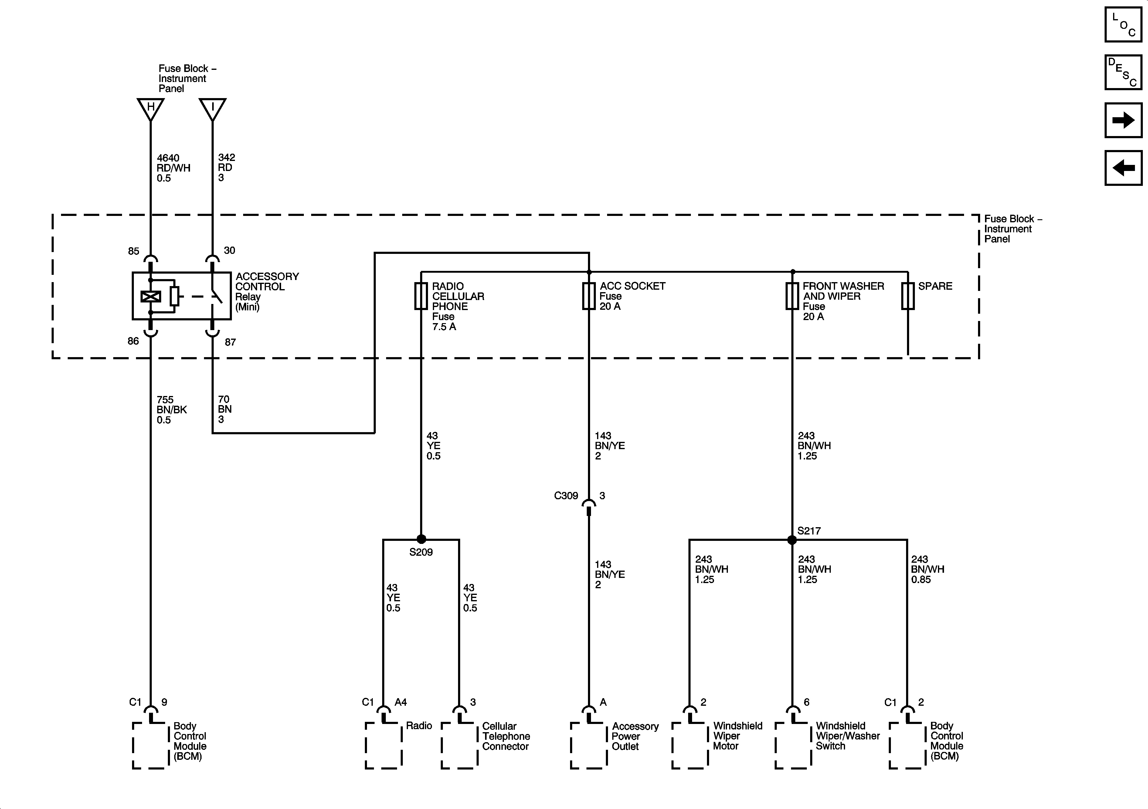
🢒 Accessory Control relay, Radio/Phone, ACC Socket, Front Washer/Wiper Fuses
Accessory Control relay, Radio/Phone, ACC Socket, Front Washer/Wiper Fuses
Accessory Control Relay, RADIO CELLULAR PHONE, ACC SOCKET, FRONT WASHER and WIPER Fuses
Master Electrical Component List
Ignition Control Relay, ABS, Throttle Relaxer, SRS, Cigar Lighter, Cruise Fuses
Ignition Switch