GM Service Manual Online
For 1990-2009 cars only
Makes
🢒
Pontiac
🢒
2004
🢒
Grand Prix
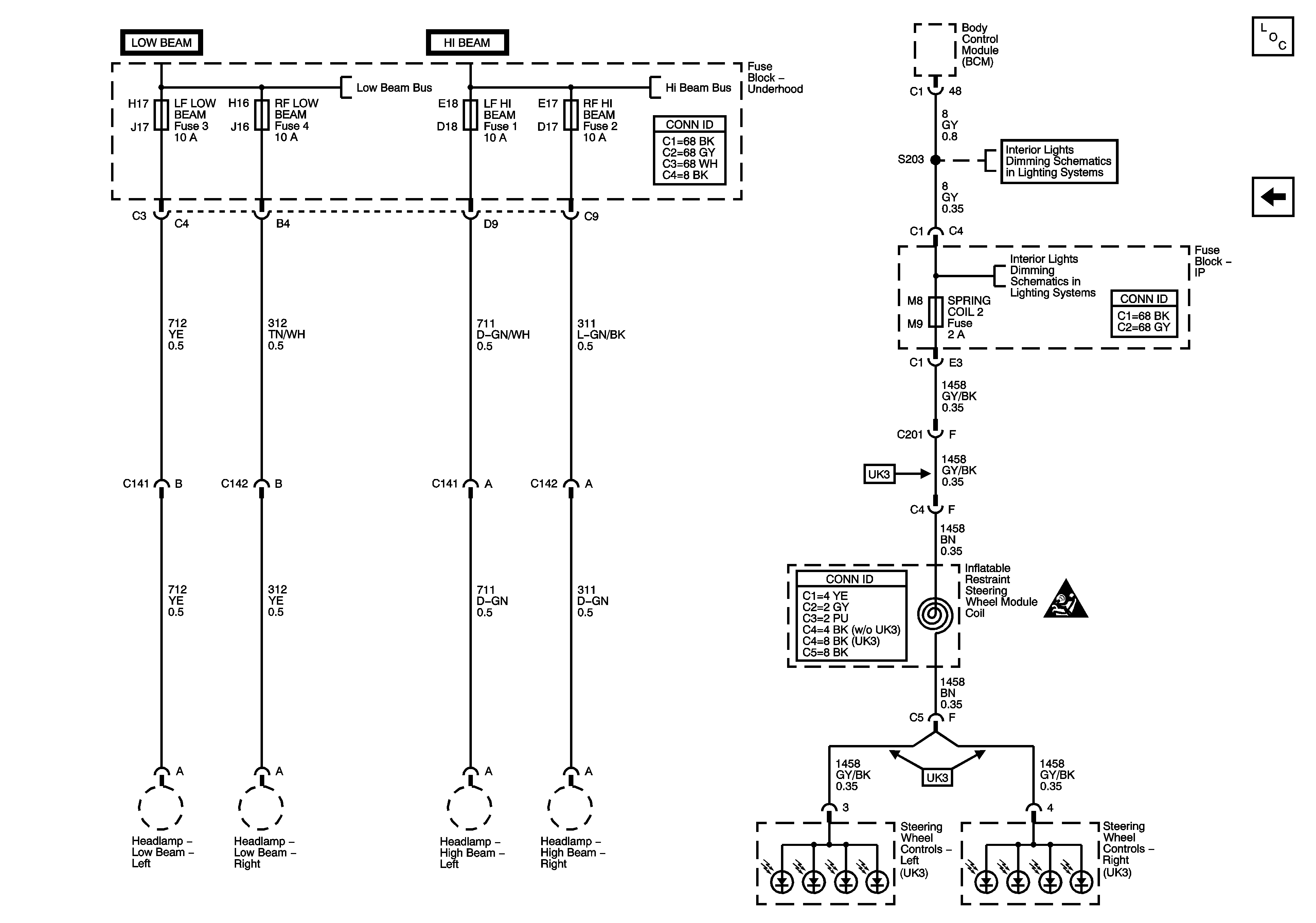
🢒 LF LOW BEAM,RF LOW BEAM, LF HI BEAM, RF HI BEAM, and SPRING COIL 2 FusesFUS
LF LOW BEAM,RF LOW BEAM, LF HI BEAM, RF HI BEAM, and SPRING COIL 2 FusesFUS
LF LOW BEAM, RF LOW BEAM, LF HI BEAM, RF HI BEAM, and SPRING COIL 2 Fuses
Master Electrical Component List
ETC, ELEK IGN, FUEL INJ, 02 SSR, and Emission Fuses
Fuse Block - Underhood Bussing
Fuse Block - Underhood Bussing
Fuse Block - Underhood Bussing
Fuse Block - Underhood Bussing
Interior Lights Dimming Schematics
Interior Lights Dimming Schematics
Power and Grounding Schematic Icons