GM Service Manual Online
For 1990-2009 cars only
Makes
🢒
Pontiac
🢒
2007
🢒
Solstice
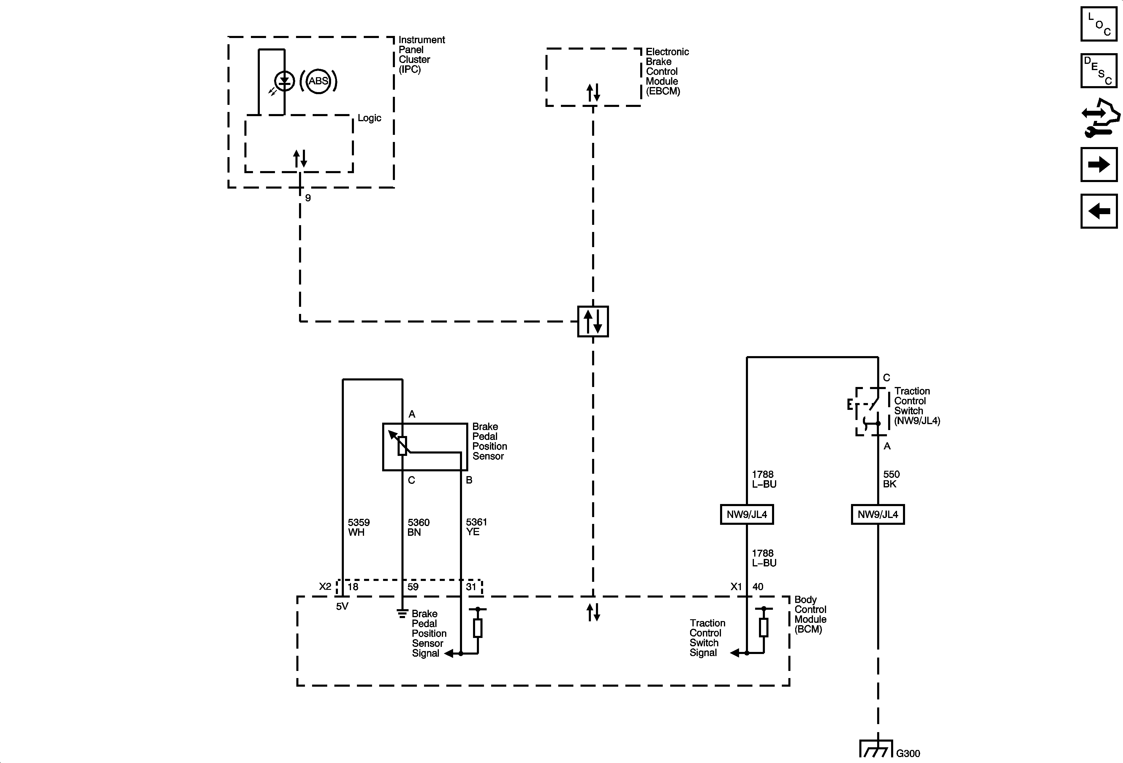
🢒 Brake Pedal Sensor, Indicator, and Traction Control Switch
Brake Pedal Sensor, Indicator, and Traction Control Switch
Brake Pedal Sensor, Indicator, and Traction Control Switch
Master Electrical Component List
ABS Description and Operation
Control Module References
Stability Control Sensors - JL4
Power, Ground, and Wheel Speed Sensors
Data Communication Schematics
G300 - 2 of 2