GM Service Manual Online
For 1990-2009 cars only
Makes
🢒
Pontiac
🢒
2003
🢒
Sunfire
🢒 Charging System
Charging System
Charging Systems
Master Electrical Component List
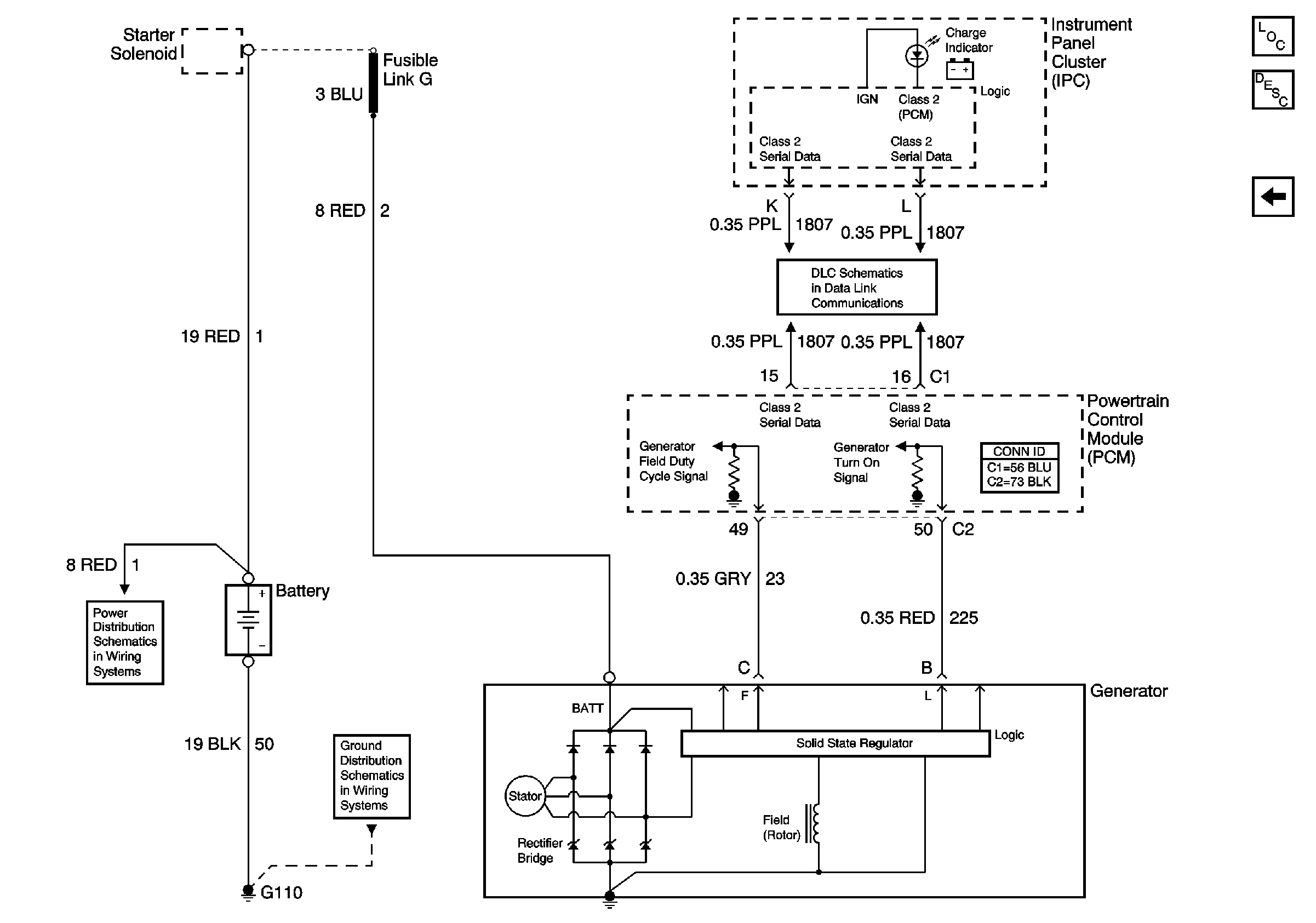
Charging System Description and Operation
Starting System
Fuse Block-Underhood B+ Buss Bar
G110
Data Link Connector (DLC)