GM Service Manual Online
For 1990-2009 cars only
Makes
🢒
Pontiac
🢒
2007
🢒
Vibe - FWD
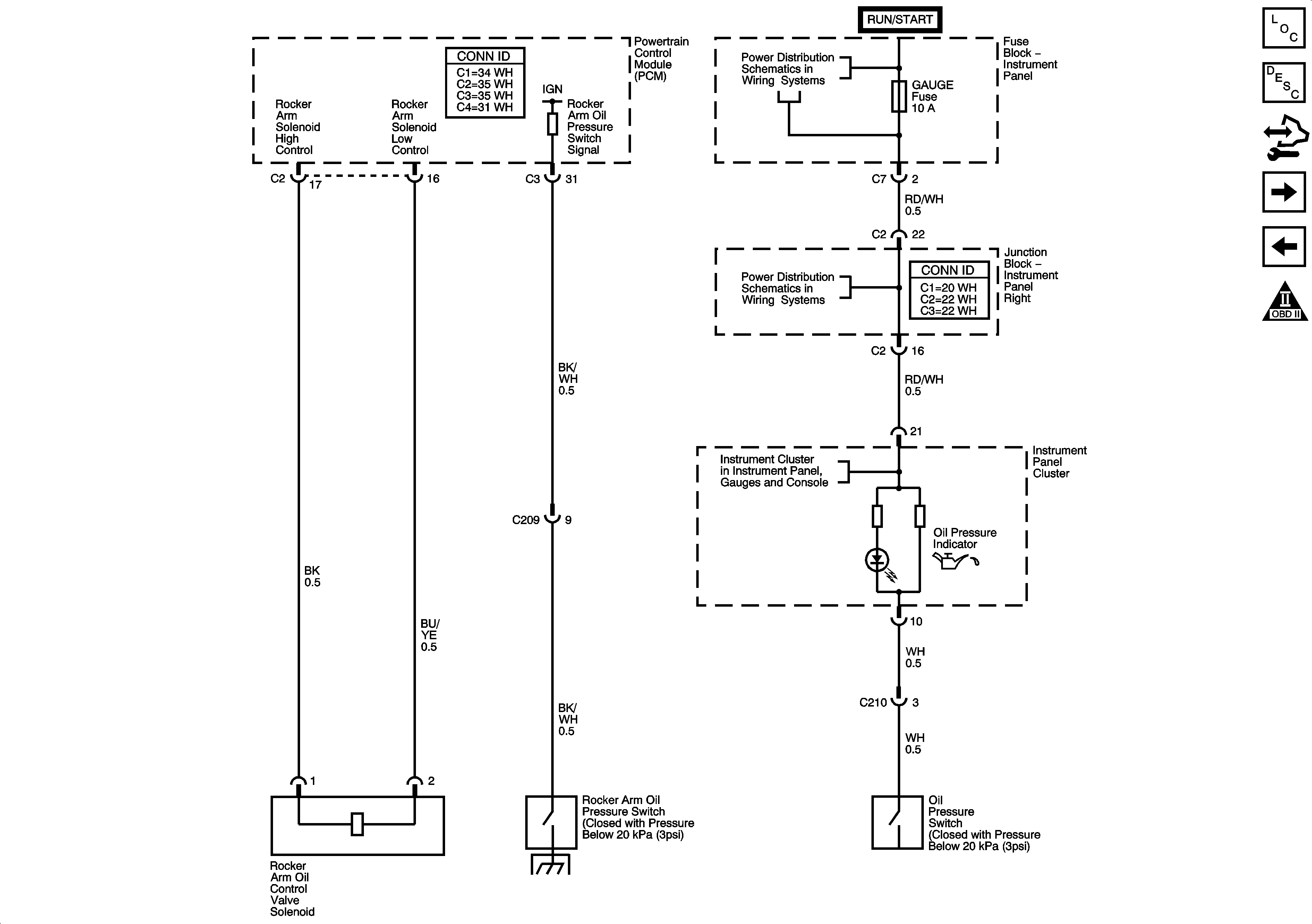
🢒 Rocker Arm Oil Control Solenoid Valve and Rocker Arm Oil Pressure Switch
Rocker Arm Oil Control Solenoid Valve and Rocker Arm Oil Pressure Switch
Rocker Arm Oil Control Valve and Rocker Arm Oil Pressure Switch
Master Electrical Component List
Rocker Arm Oil Control System Description
Control Module References
Powertrain Control Module (PCM) Idle-Up Inputs
Vehicle Speed Sensor (VSS)
Engine Controls Schematic Icons
Wash, RR WIP, Wiper, ECU-IG, Gage, Heater, DEF Fuses
P/W Relay, SP109, S230
Low Washer Fluid Level, Oil Pressure Indicators, IPC Illumination