GM Service Manual Online
For 1990-2009 cars only
Makes
🢒
Pontiac
🢒
2005
🢒
Wave
🢒 Compressor Controls
Compressor Controls
Compressor Controls
Master Electrical Component List
Start, Horn, A/C CLU Fuses and Relays (Fuse Block Underhood)
G100 and G102
Start, Horn, A/C CLU Fuses and Relays (Fuse Block Underhood)
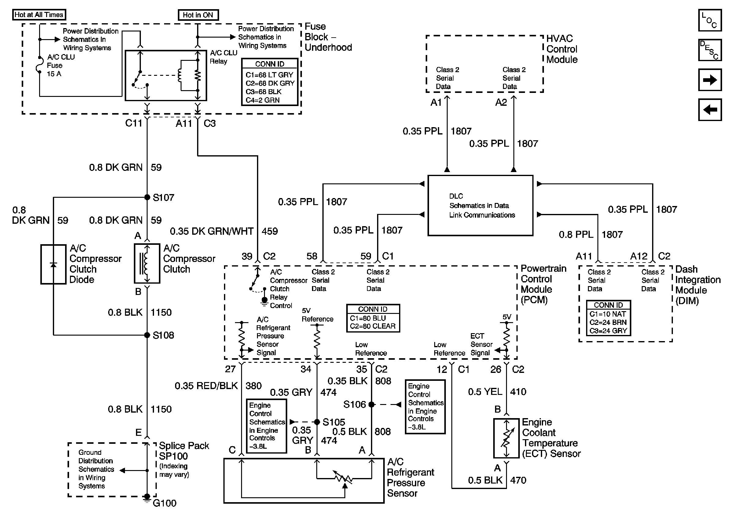
Engine Data Sensors - Pressure and Temperature
Engine Data Sensors - Pressure and Temperature
Serial Data Class 2
Air Delivery
Blower Control