GM Service Manual Online
For 1990-2009 cars only

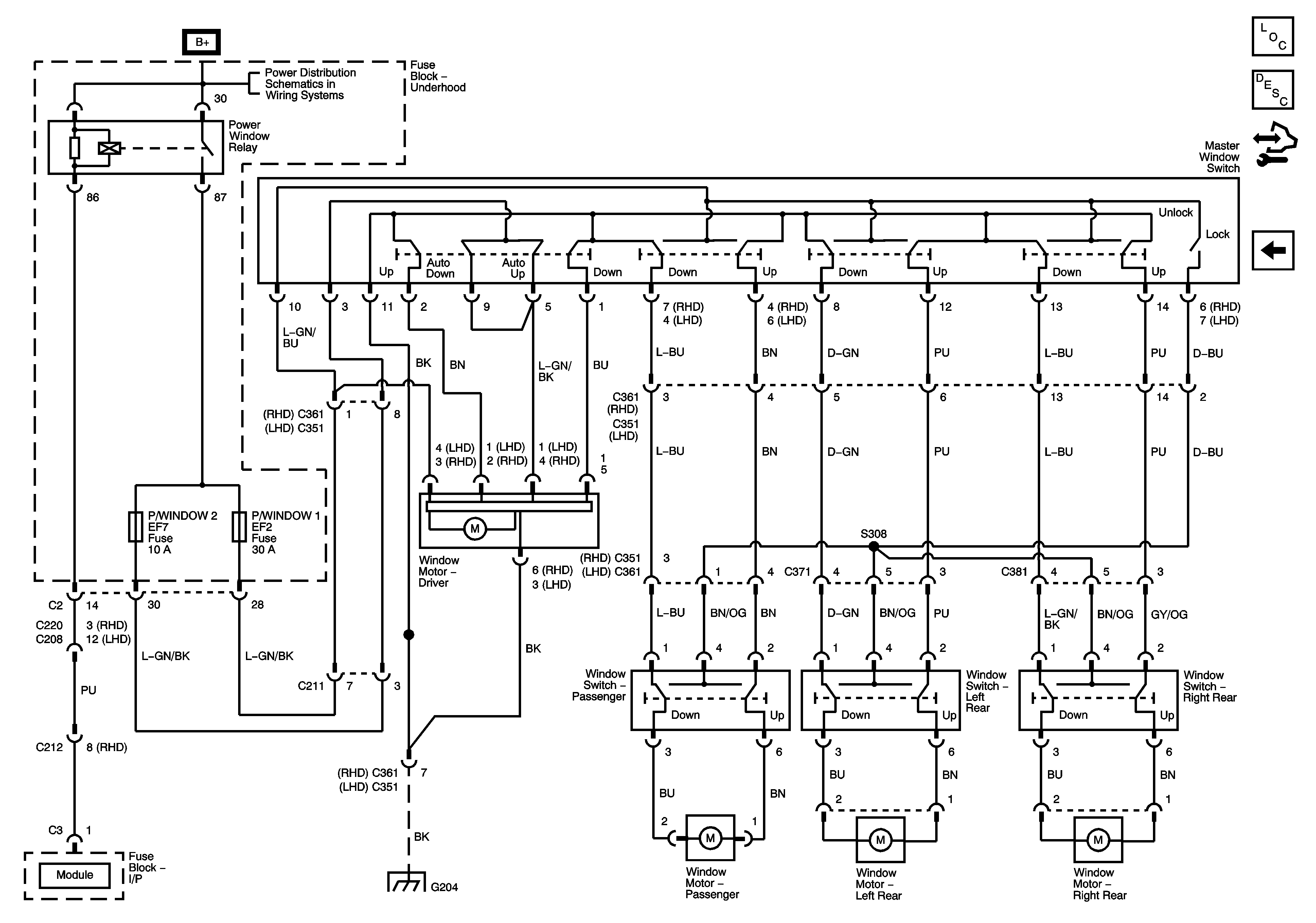
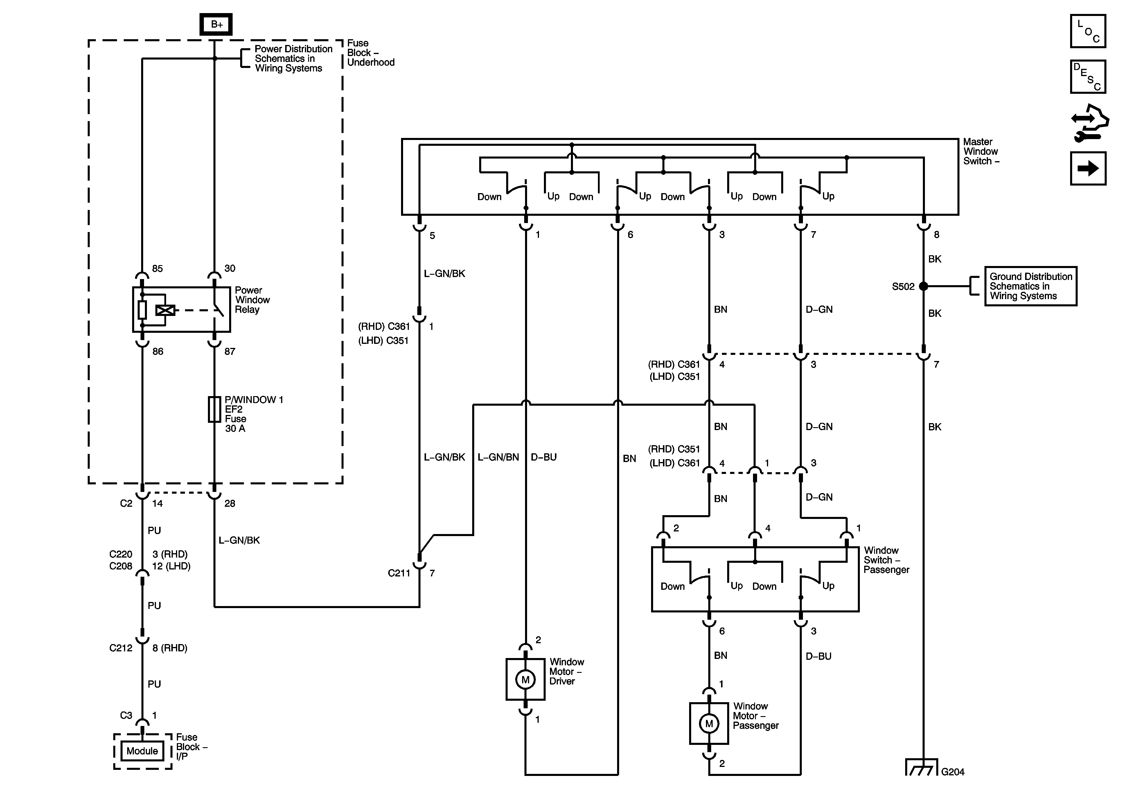
Moveable Window Schematics Notchback

Figure 1:

Front Power Windows


Object Number: 1736667  Size: FS
Master Electrical Component List (Notchback)
Power Windows Description and Operation
Control Module References
Front and Rear Power Windows
FAN LOW, FAN HI, A/C COMP, P/WINDOW Relays and Fuses
G204, G301
G204, G301
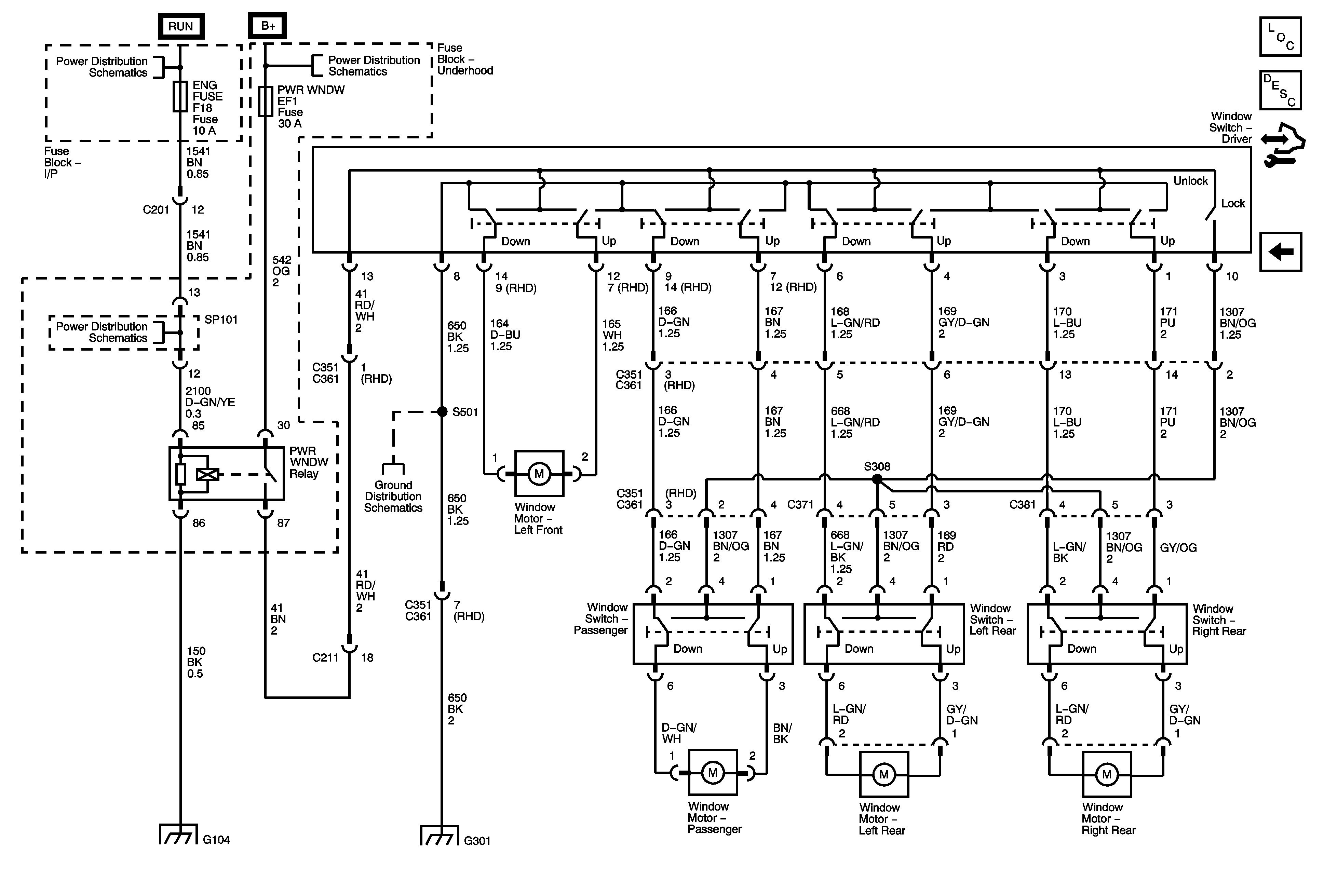
Figure 2:

Front and Rear Power Windows


Object Number: 1736668  Size: FS
Master Electrical Component List (Notchback)
Power Windows Description and Operation
Control Module References
Front and Rear Power Windows w/Safety Function
Front Power Windows
FAN LOW, FAN HI, A/C COMP, P/WINDOW Relays and Fuses
G204, G301
G204, G301
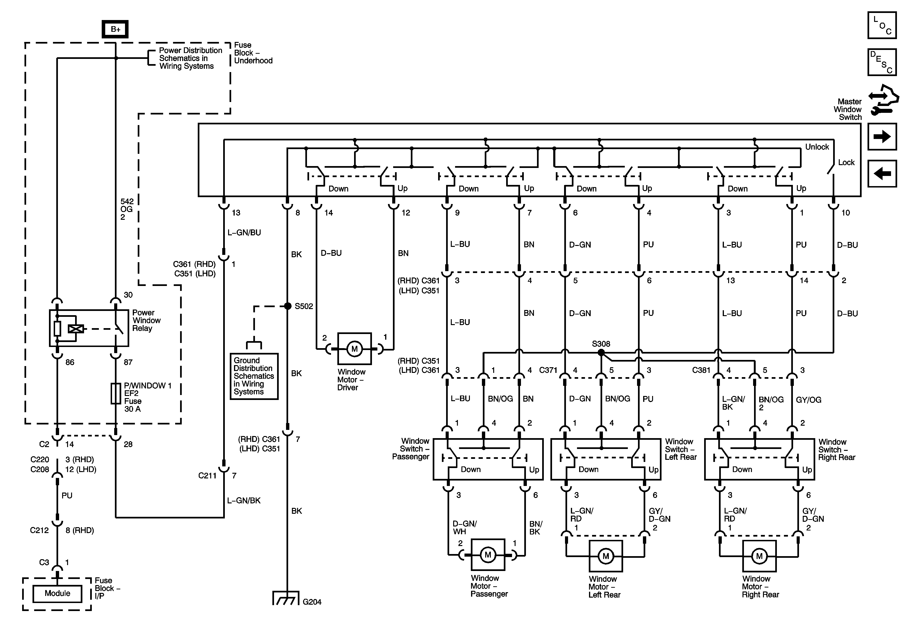
Figure 3:

Safety Power Windows


Object Number: 1751242  Size: FS
Master Electrical Component List (Notchback)
Power Windows Description and Operation
Control Module References
Front and Rear Power Windows
FAN LOW, FAN HI, A/C COMP, P/WINDOW Relays and Fuses
G204, G301

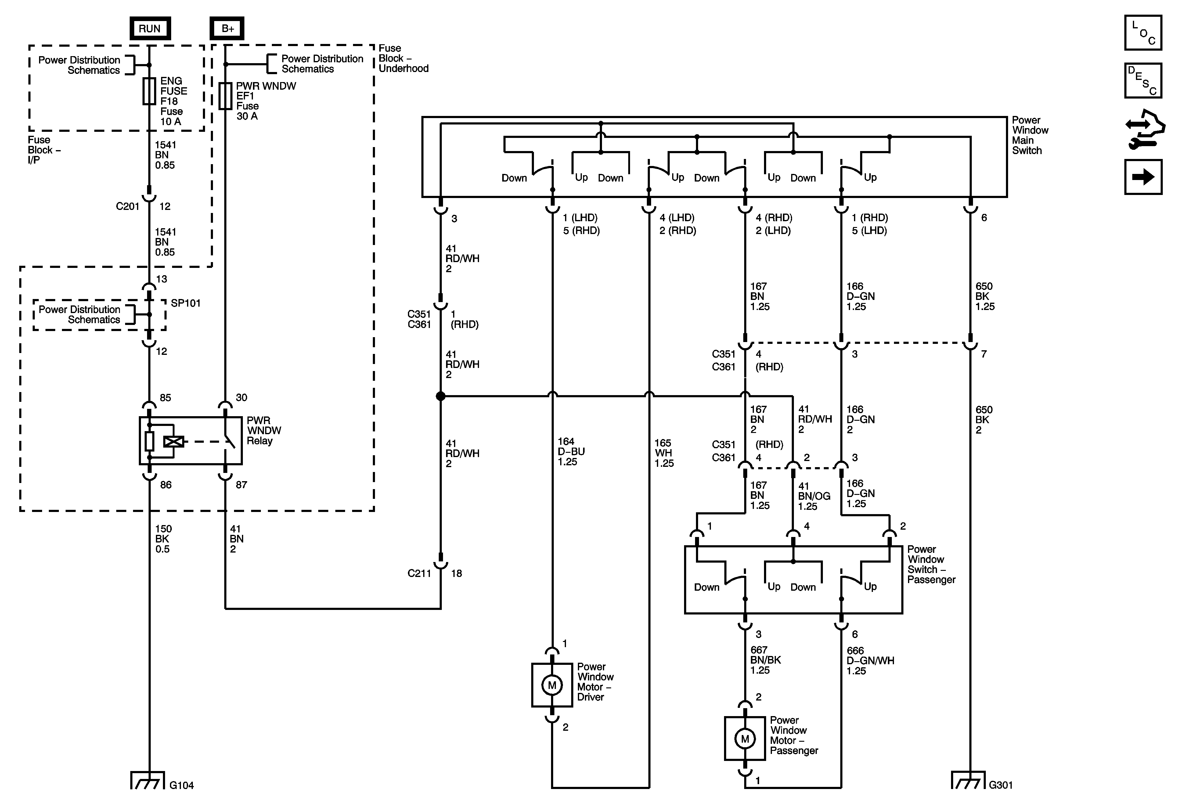
Moveable Window Schematics Hatchback

Figure 1:

Front Windows Only


Object Number: 1902431  Size: FS
Master Electrical Component List (Hatchback)
Power Windows Description and Operation
Control Module References
Front and Rear Power Windows
Power Distribution Fuse F18
Battery Feed
G104
Ground Distribution G301
Figure 2:

Front and Rear Power Windows


Object Number: 1902426  Size: FS
Master Electrical Component List (Hatchback)
Power Windows Description and Operation
Control Module References
Front Windows
Power Distribution Fuse F18
Battery Feed
Power Distribution Fuse F18
Ground Distribution G101, G102 - 1 of 2 and G105
G104
Ground Distribution G301