GM Service Manual Online
For 1990-2009 cars only
Makes
🢒
Pontiac
🢒
2007
🢒
Wave
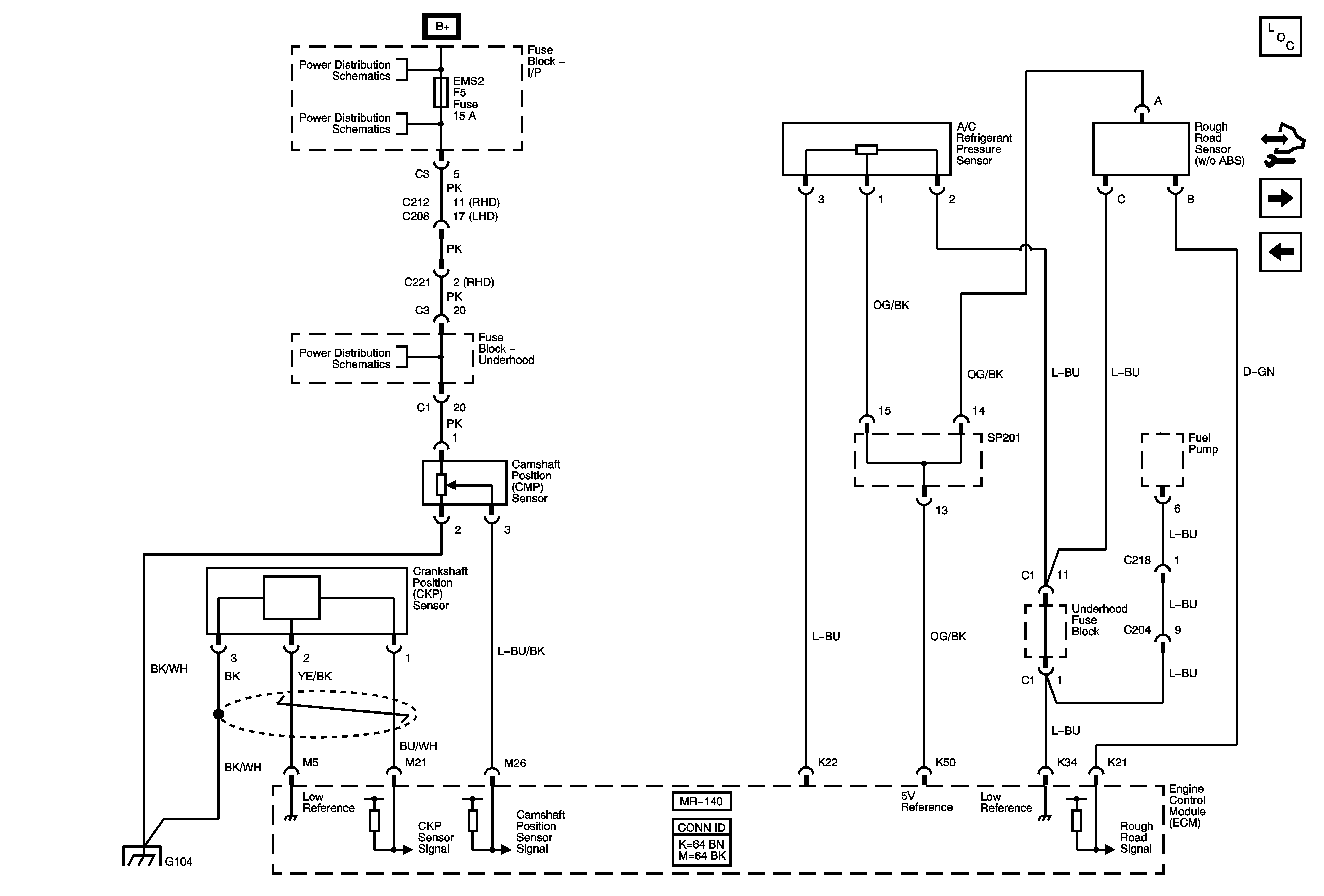
🢒 CKP, CMP, A/C Refrigerant, Rough Road Sensors and Fuel Pump
CKP, CMP, A/C Refrigerant, Rough Road Sensors and Fuel Pump
CKP, CMP, A/C Refrigerant, Rough Road Sensors and Fuel Pump
Master Electrical Component List (Notchback)
Control Module References
Fuel Pump Relay and Fuel Injectors
Heated Oxygen Sensors
SDM, EMS 1, EMS 2 Fuses
ABS, HAZARD, ECU, FUEL PUMP Fuses
G104