GM Service Manual Online
For 1990-2009 cars only
Makes
🢒
Pontiac
🢒
2007
🢒
Wave
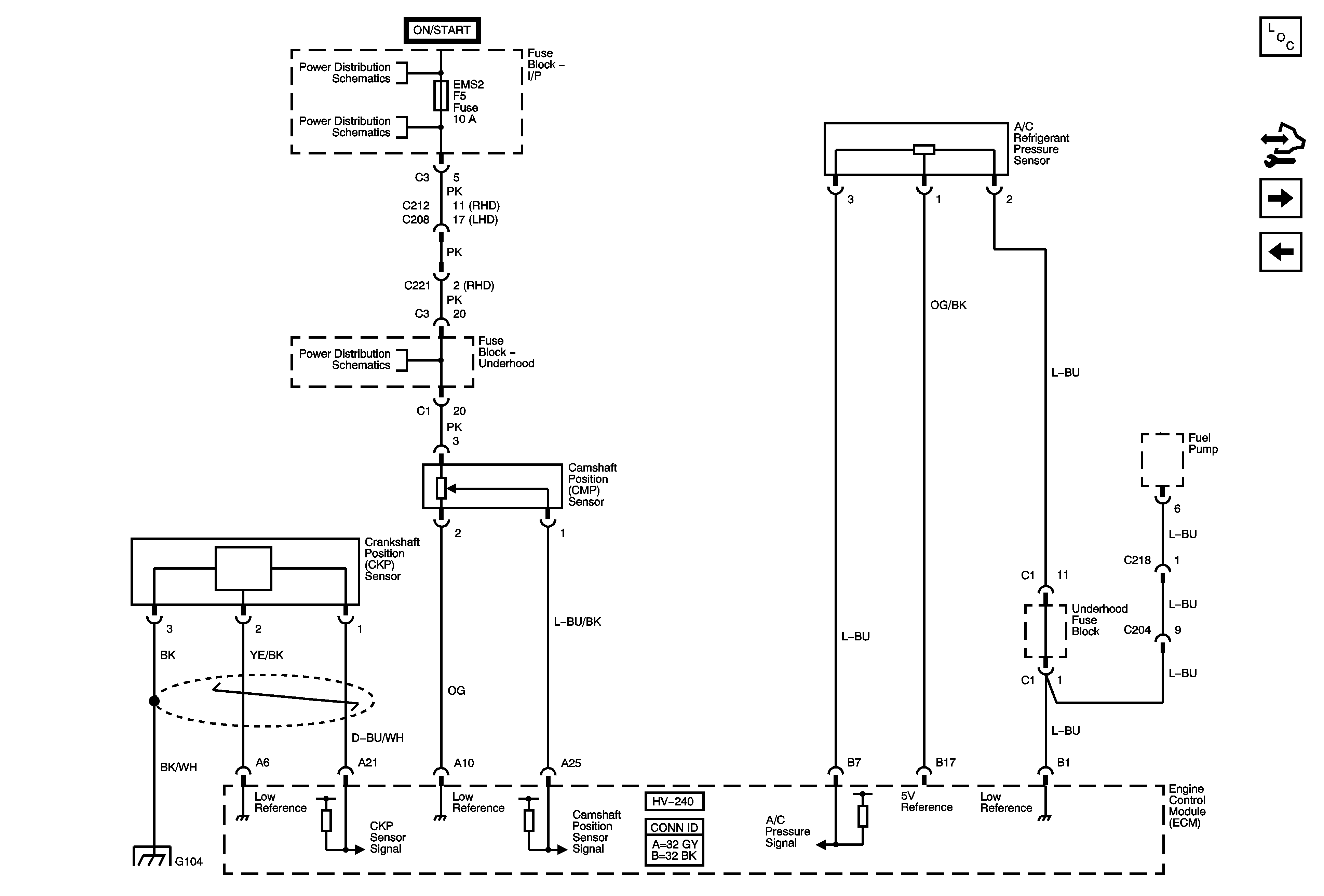
🢒 CKP, CMP, A/C Refrigerant Pressure Sensors
CKP, CMP, A/C Refrigerant Pressure Sensors
CKP, CMP, A/C Refrigerant Pressure Sensors
Master Electrical Component List Notchback
Control Module References
Fuel Pump and Injectors
Ignition Coil, Oxygen Sensor
SDM, EMS 1, EMS 2 Fuses
ABS, HAZARD, ECU, FUEL PUMP Fuses
G104