GM Service Manual Online
For 1990-2009 cars only
Makes
🢒
Pontiac
🢒
2007
🢒
Wave
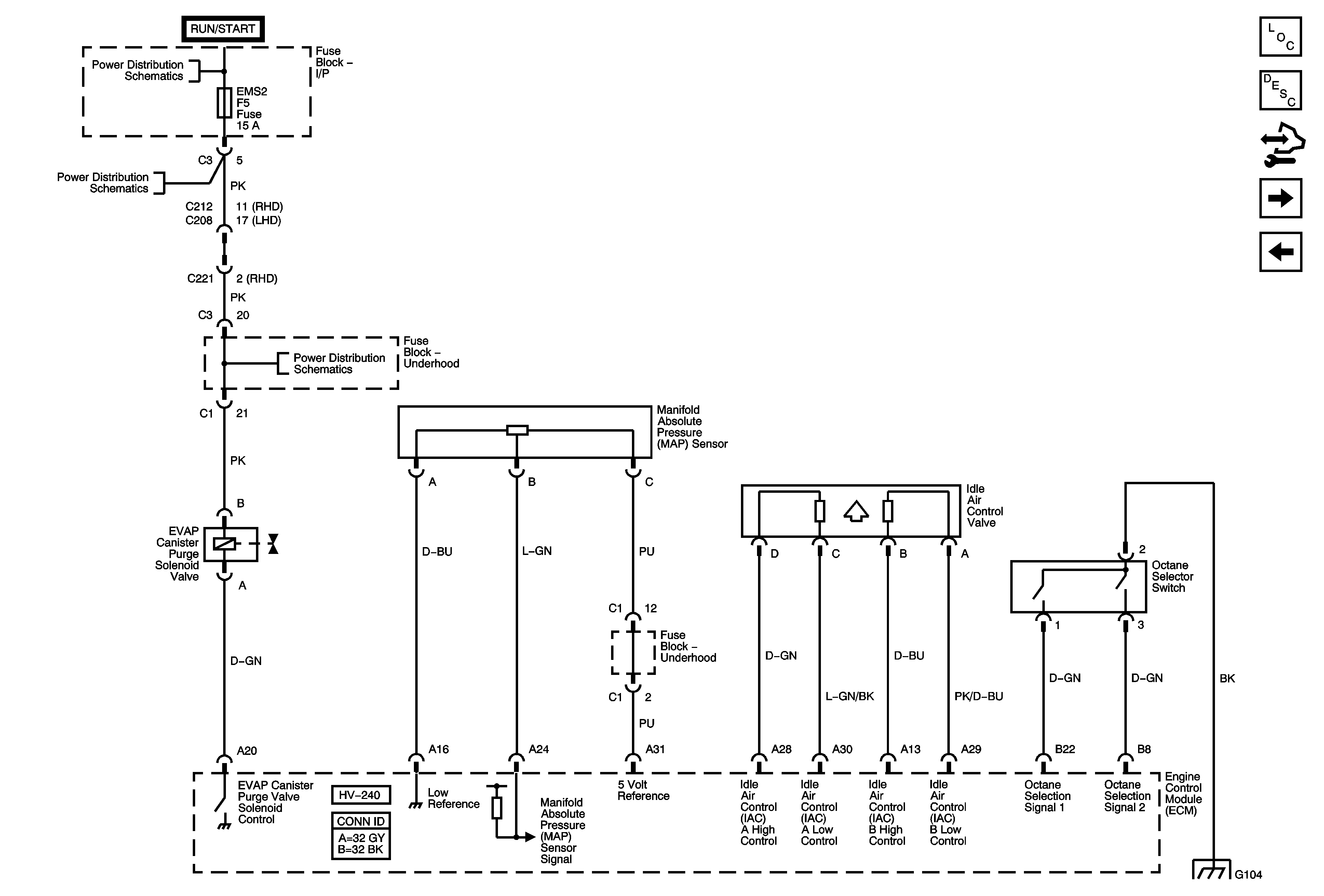
🢒 EVAP Canister Purge Solenoid, MAP Sensor, IAC Valve, Octane Selector Switch
EVAP Canister Purge Solenoid, MAP Sensor, IAC Valve, Octane Selector Switch
EVAP Canister Purge Solenoid, MAP Sensor, IAC Valve, Octane Selector Switch
Master Electrical Component List Notchback
Engine Control Module Description
Control Module References
Controlled/Monitored Subsystem References
Fuel Pump and Injectors
SDM, EMS 1, EMS 2 Fuses
SDM, EMS 1, EMS 2 Fuses
ABS, HAZARD, ECU, FUEL PUMP Fuses