GM Service Manual Online
For 1990-2009 cars only
Makes
🢒
Pontiac
🢒
2007
🢒
Wave
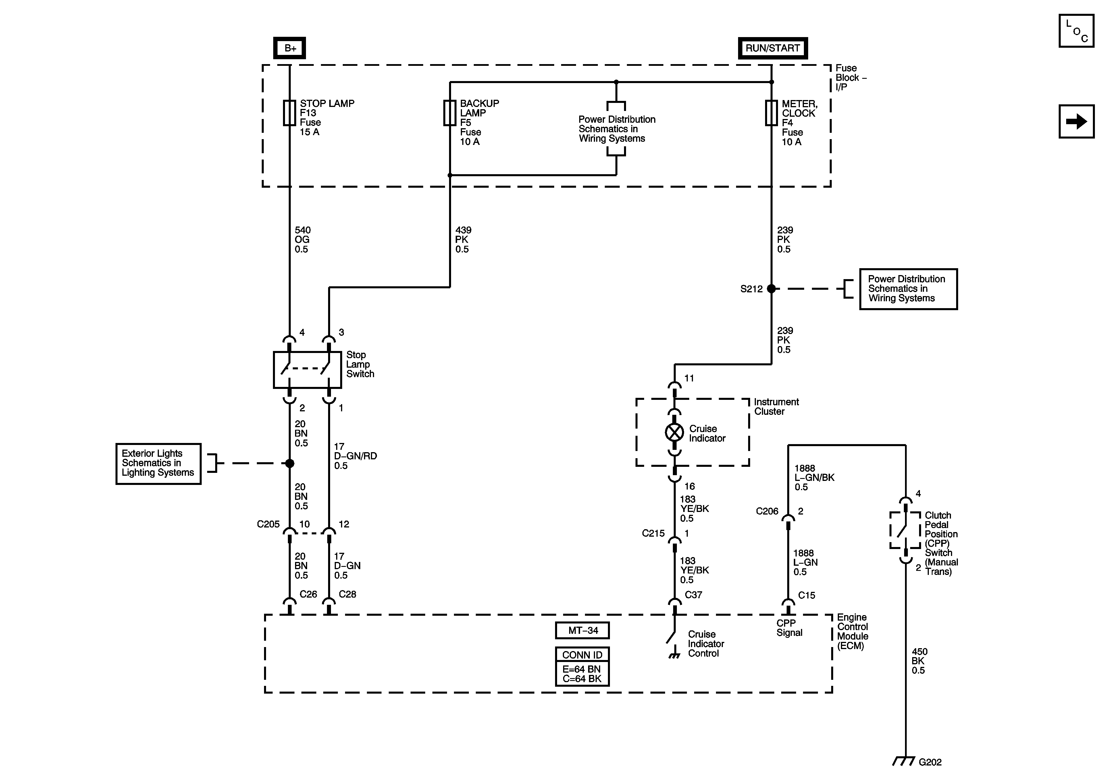
🢒 Stop Lamp Switch and Cruise Indicator
Stop Lamp Switch and Cruise Indicator
Stop Lamp Switch and Cruise Indicator
Master Electrical Component List (Hatchback)
Accelerator Pedal Sensor and Cruise Switch
Battery Feed
Ignition Switch and Fuses EF5, F1, 2, 3, 4, 5, 8, and 11
Park Lamps
Ground Distribution G202 - 1 of 3