GM Service Manual Online
For 1990-2009 cars only
Makes
🢒
Pontiac
🢒
2007
🢒
Wave
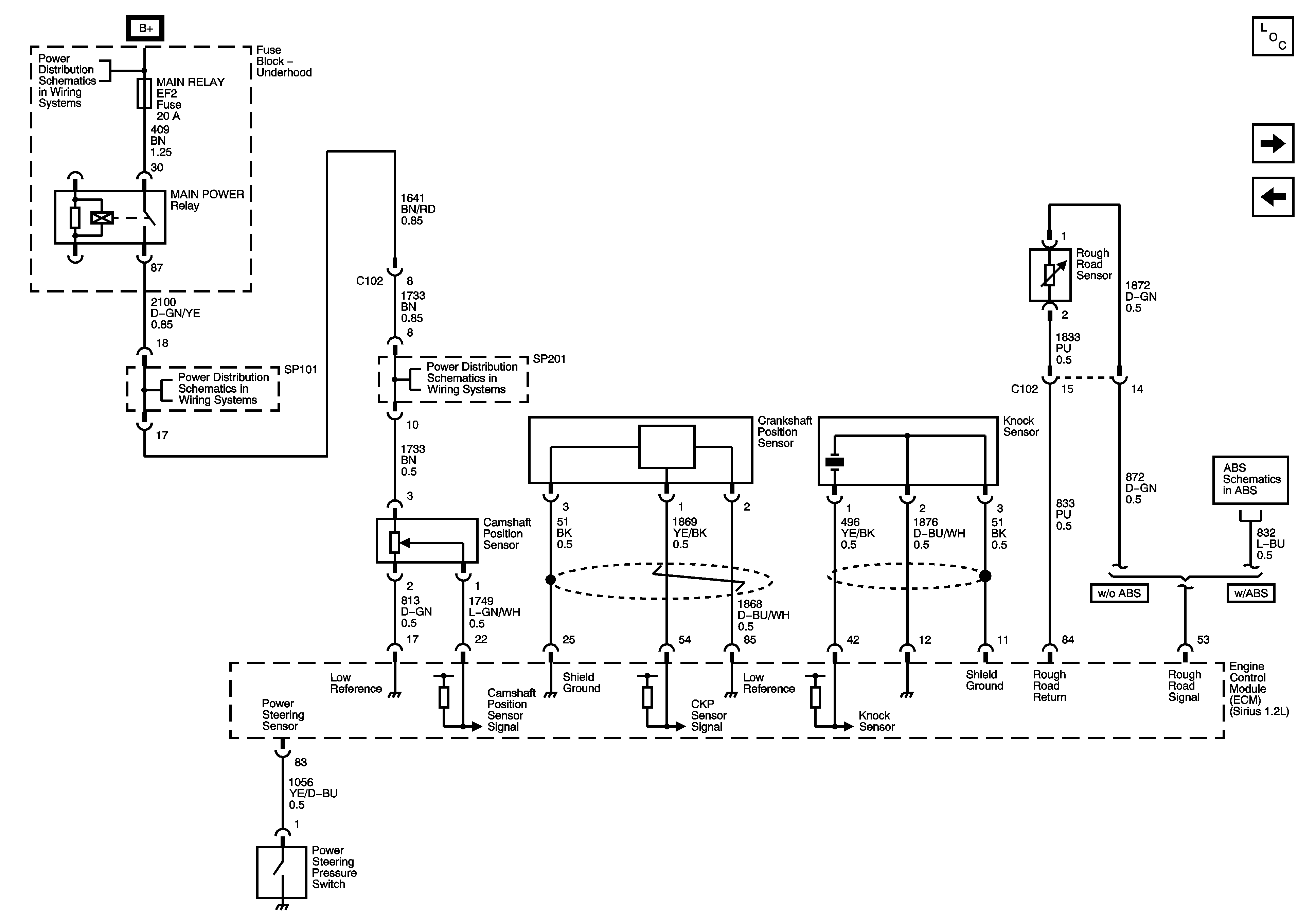
🢒 Ignition Sensors
Ignition Sensors
Ignition Sensors
Master Electrical Component List (Hatchback)
Ignition Systems
Data Sensors
Battery Feed
Battery Feed
Battery Feed
ABS Power, Ground and Inputs