GM Service Manual Online
For 1990-2009 cars only
Makes
🢒
Pontiac
🢒
2007
🢒
Wave
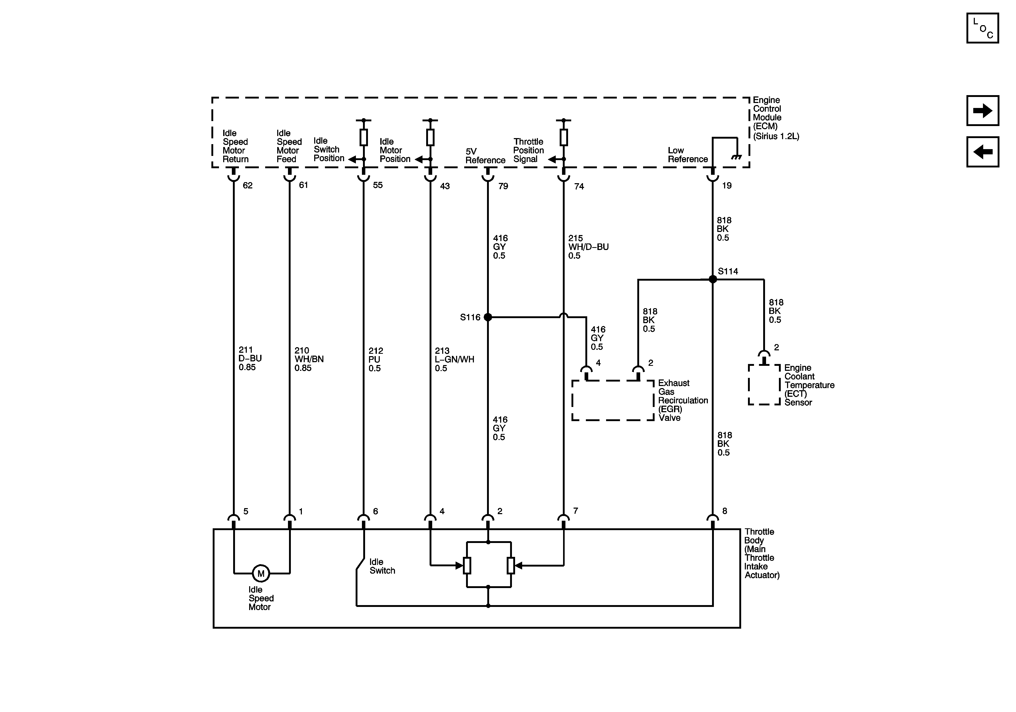
🢒 Throttle Control
Throttle Control
Throttle Control
Master Electrical Component List Hatchback
Oxygen Sensors
Ignition Systems