GM Service Manual Online
For 1990-2009 cars only
Makes
🢒
Pontiac
🢒
2007
🢒
Wave
🢒 Fuel System
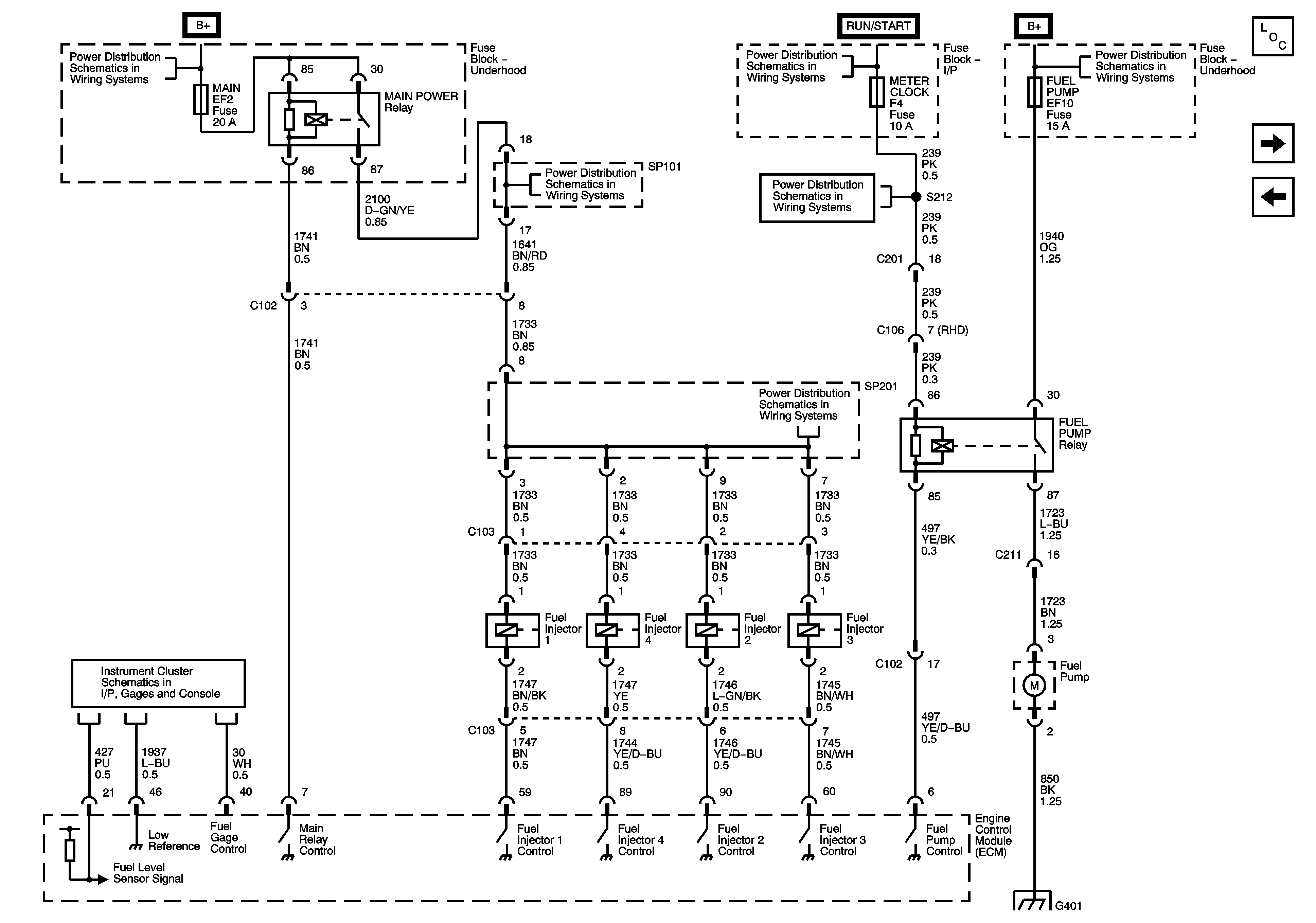
Fuel System
Fuel System
Master Electrical Component List Hatchback
EVAP and Octane Selector
Oxygen Sensors
Battery Feed
Battery Feed
Battery Feed
Battery Feed
Battery Feed
Battery Feed
Instrument Cluster Gages 1.2L
Ground Distribution G401
Ignition Switch and Fuses EF5, F1, 2, 3, 4, 5, 8, and 11