GM Service Manual Online
For 1990-2009 cars only
Makes
🢒
Saturn
🢒
2005
🢒
ION
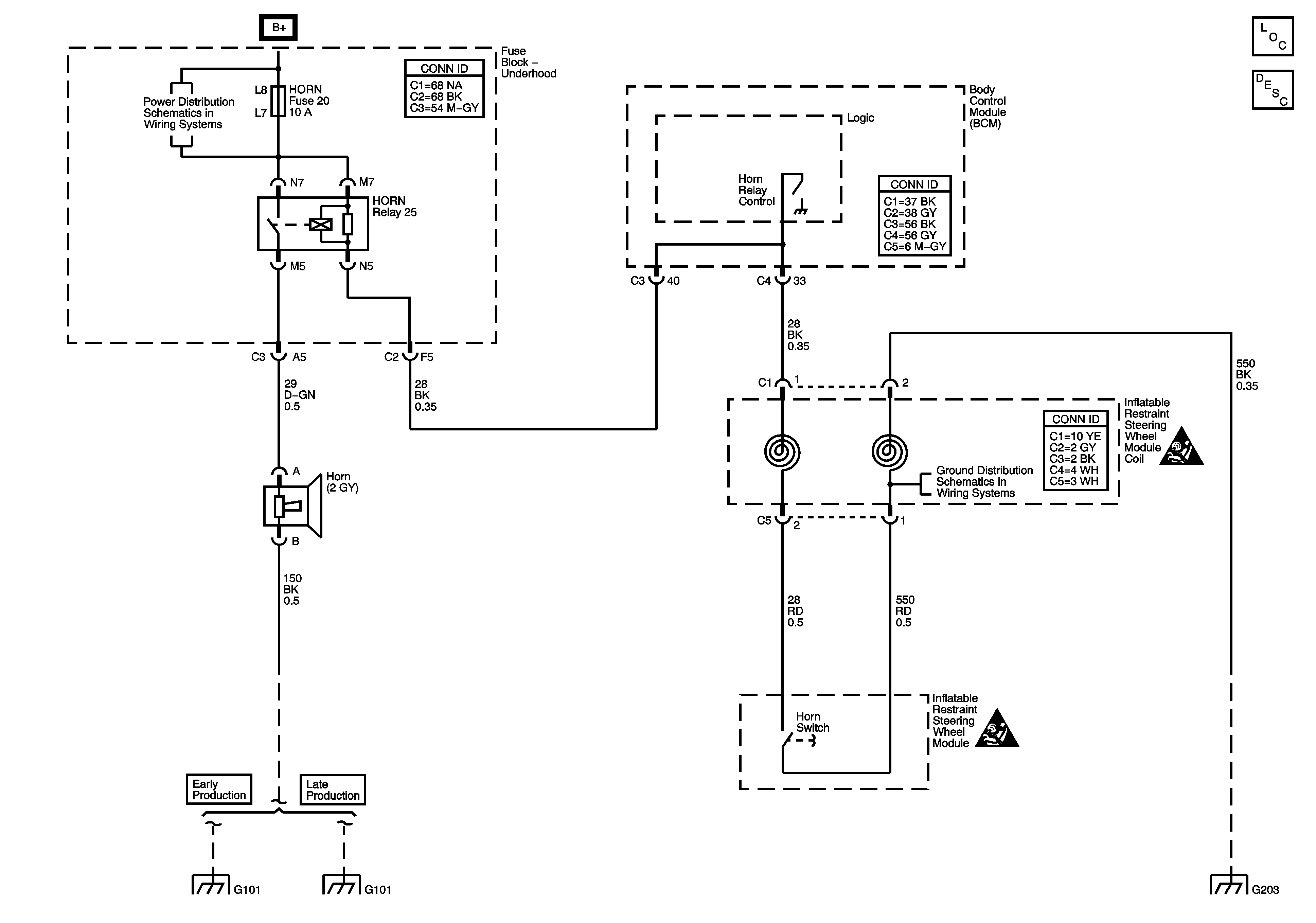
🢒 Horns Schematics
Horns Schematics
Master Electrical Component List
Horns System Description and Operation
Fuse Block - Underhood BUS
G101 - Early Production
G101 - Late Production
G203
G203
SIR Caution for Zoning
SIR Caution for Zoning