GM Service Manual Online
For 1990-2009 cars only
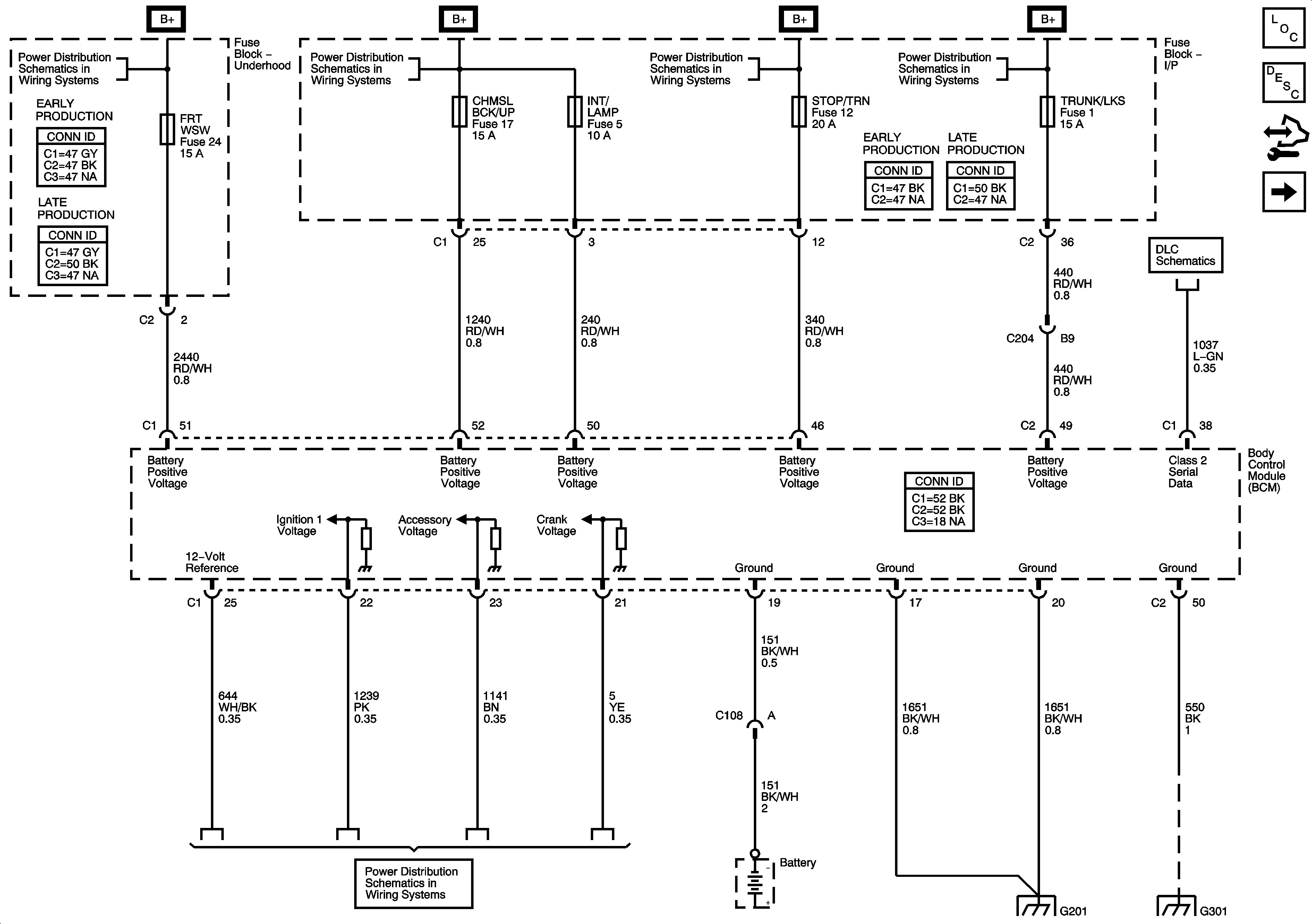
Figure 1:

Ground, Power, and References to DLC and Power Distribution


Object Number: 1502061  Size: FS
Master Electrical Component List
Body Control System Description and Operation
Control Module References
ABS MOTOR, AC/DC INVRTR, AUX/PWR 12VDC, FRT WSW, and PCM ETC Fuses
BATT MAIN 1, CHMSL BCK/UP, PRK LAMP, PSD, and RFA MDLS Fuses
BATT MAIN 2, HTD/SEATS, LH-PSD, PWR MIR, RH-PSD, and STOP/TRN Fuses, PWR SEATS Circuit Breaker
BATT MAIN 3, ELC, and TRUNK/LKS Fuses
DLC Schematics
Ignition Switch
G201
G301
Figure 2:

References to ABS, Brakes, Cruise Control, Horns, RAP, Rear Park Assist, Shift Lock, Stationary Windows, and Wipers/Washer System


Object Number: 1502088  Size: FS
Master Electrical Component List
Body Control System Description and Operation
Control Module References
References to ABS, Cruise Control, Engine Controls, HVAC-Manual, and Lighting
Ground, Power, and References to DLC and Power Distribution
Cruise Control Schematics
Horns Schematics
Brake Warning System Schematics
Cruise Control Schematics
Driver Inputs, Indicators
A/T Shift Lock Control Schematics
Backup Lamps
Defogger Schematics
A/T Shift Lock Control Schematics
Retained Accessory Power (RAP) Schematics
Rear Parking Assist Schematics
Figure 3:

References to ABS, Cruise Control, Engine Controls, HVAC - Manual, and Lighting


Object Number: 1502107  Size: FS
Master Electrical Component List
Body Control System Description and Operation
Control Module References
References to Doors and Lighting
References to ABS, Brakes, Cruise Control, Horns, RAP, Rear Park Assist, Shift Lock, Stationary Windows, and Wiper/Washer System
Headlights
Daytime Running Lights
Park, Marker, and License Lamps
Backup Lamps
Stop/Turn Signal Lamps
Driver Inputs, Indicators
Engine Data Sensors - Throttle Actuator Controls
Cruise Control Schematics
Module Power, Ground, Serial Data, and MIL
Front Blower Control, Ground, and Power
Backup Lamps
Control, I/P and Passenger Door Lamps
Figure 4:

References to Doors, Lighting, and Theft Deterrent


Object Number: 1502121  Size: FS
Master Electrical Component List
Body Control System Description and Operation
Control Module References
References to Audible Warnings, Engine Electrical, HVAC-Manual, Keyless Entry, Seats, and Theft Deterrent
References to ABS, Cruise Control, Engine Controls, HVAC-Manual, and Lighting
Switches
Content Theft Deterrent - Ajar Switches
Lamps
Control, I/P and Passenger Door Lamps
Switches
Actuators
Right Door Controls
Figure 5:

References to Audible Warnings, Engine Electrical, HVAC - Manual, Keyless Entry, Seats, and Theft Deterrent


Object Number: 1502122  Size: FS
Master Electrical Component List
Body Control System Description and Operation
Control Module References
References to Doors and Lighting
Heated Seat
Heated Seat
Vehicle Theft Deterrent
Content Theft Deterrent - Arm, Disarm, and Warning
Keyless Entry Schematics
Front Blower Control, Ground, and Power
Content Theft Deterrent - Ajar Switches
Audible Warnings Schematics
Starting
Charging