GM Service Manual Online
For 1990-2009 cars only
Makes
🢒
Saturn
🢒
2007
🢒
VUE - FWD
🢒 Horn Schematics
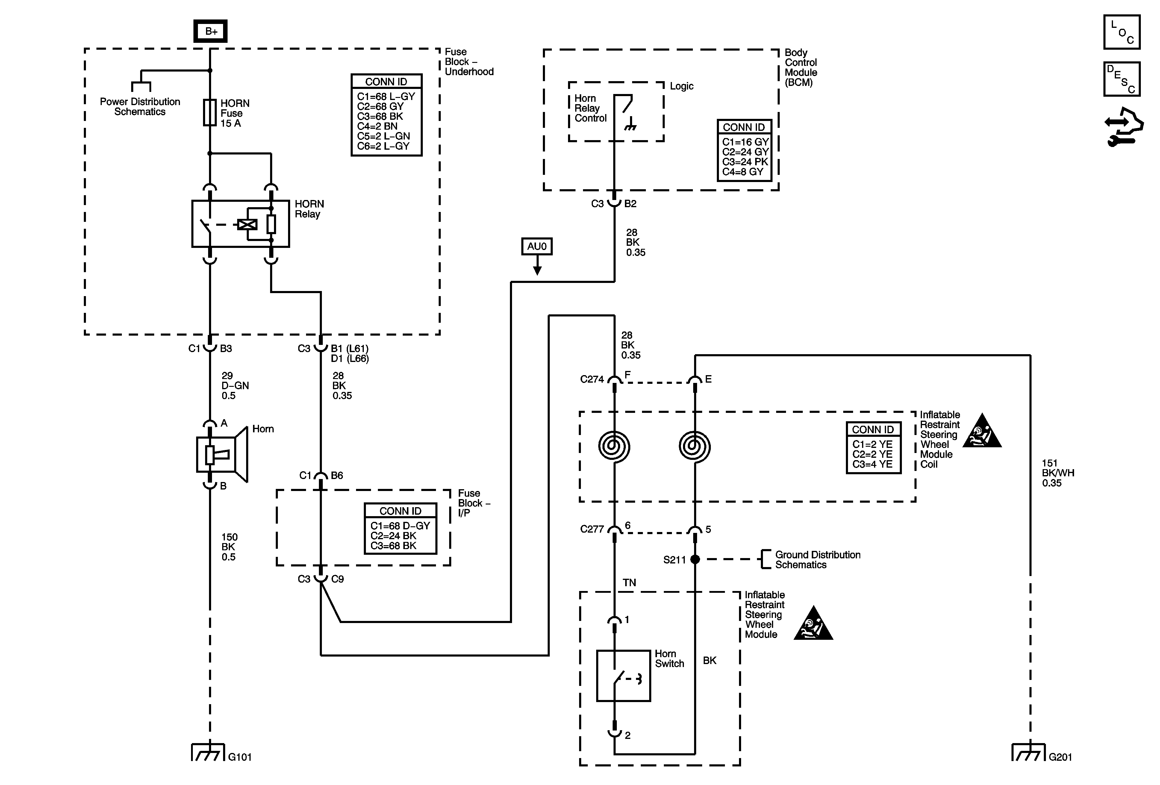
Horn Schematics
Master Electrical Component List
Horns System Description and Operation
Control Module References
B+ Bus and EPS Fuse
Horn Schematic Icons
G201
Horn Schematic Icons
G101
G201