GM Service Manual Online
For 1990-2009 cars only
Makes
🢒
Buick
🢒
2007
🢒
Allure
🢒 Body Rear End
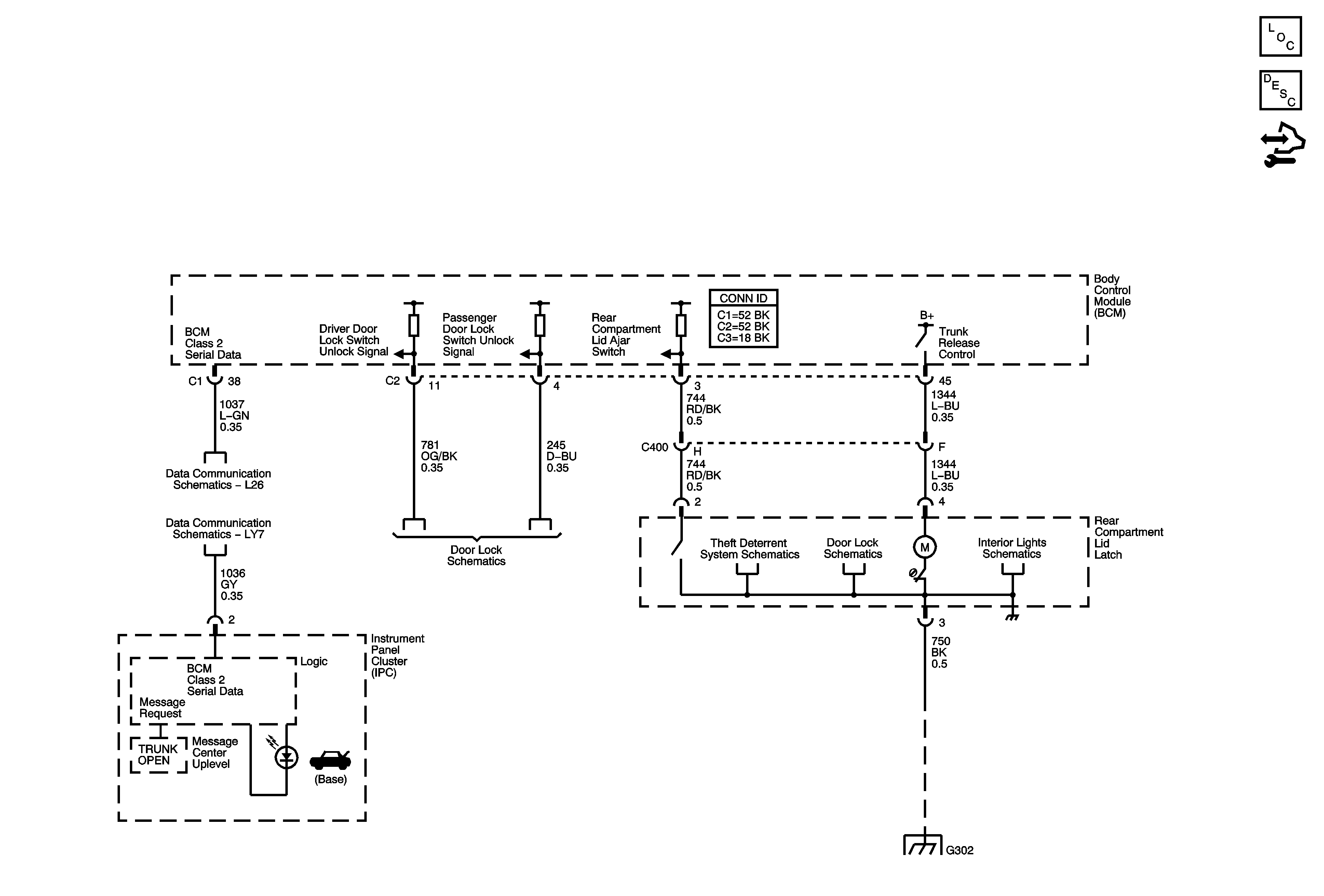
Body Rear End
Master Electrical Component List
Luggage Compartment Description and Operation
Control Module References
Data Link Connector Schematics L26
Data Link Connector (DLC) Schematics LY7
Lock Indicator Switches
Content Theft Deterrent (CTD) System
Indicator Ajar Indicators
Courtesy Lamps
G302