GM Service Manual Online
For 1990-2009 cars only
Makes
🢒
Buick
🢒
2000
🢒
Century
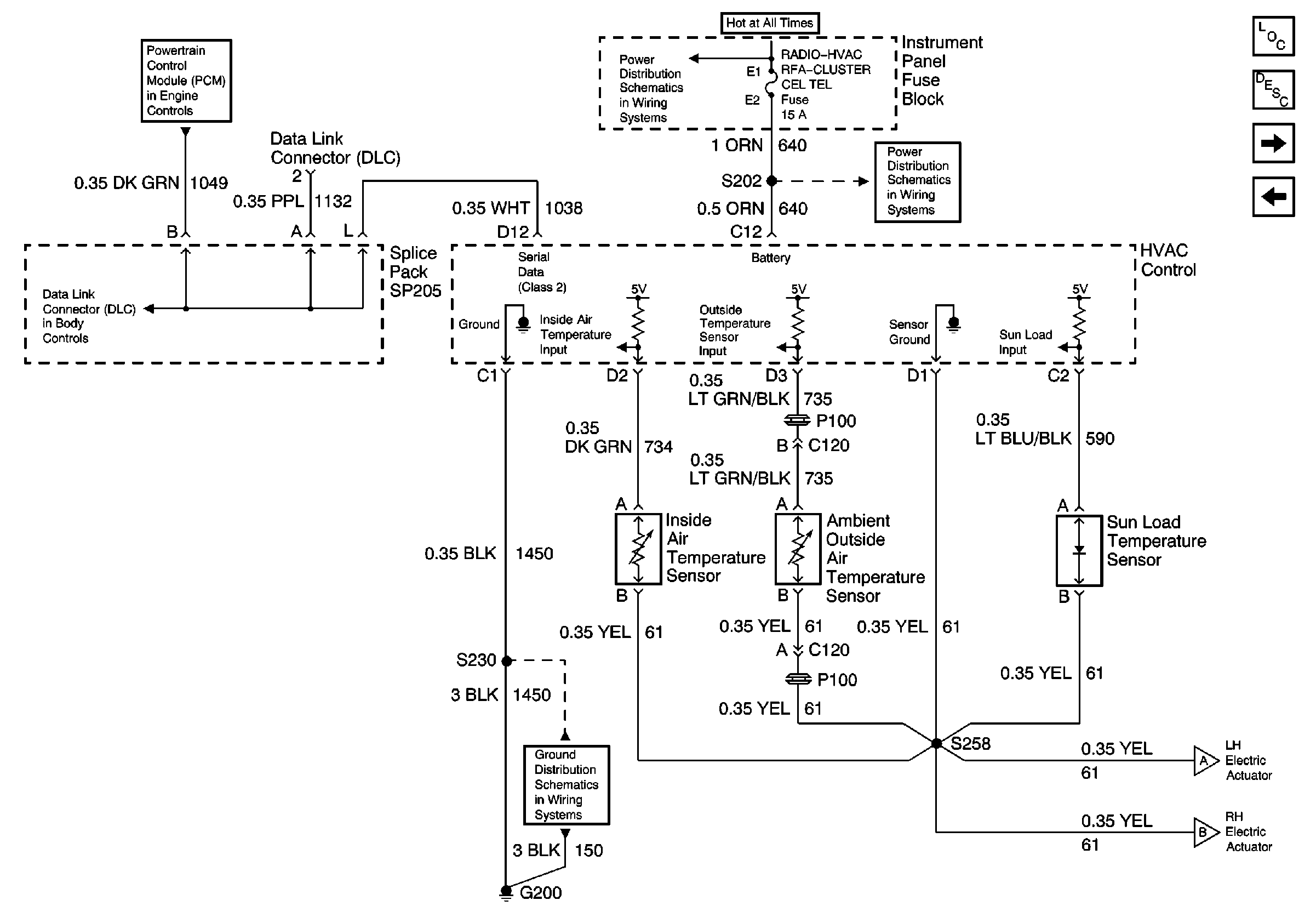
🢒 Air Temperature Sensors
Air Temperature Sensors
Air Temperature Sensors
HVAC Components
HVAC Air Delivery/Temperature Control Circuit Description
Temperature Actuators
HVAC Compressor Controls CJ2
Diagnostic Trouble Code (DTC) List/Type
Radio, HVAC, RFA, Cluster, Cel Tel, BCM Power, INADV Power Bus, Radio PRM Sound, and Cigar Lighter/Data Link Fuses
Radio, HVAC, RFA, Cluster, Cel Tel, BCM Power, INADV Power Bus, Radio PRM Sound, and Cigar Lighter/Data Link Fuses
Serial Data Class 2
G200
Temperature Actuators