GM Service Manual Online
For 1990-2009 cars only
Makes
🢒
Buick
🢒
2006
🢒
Rendezvous - FWD
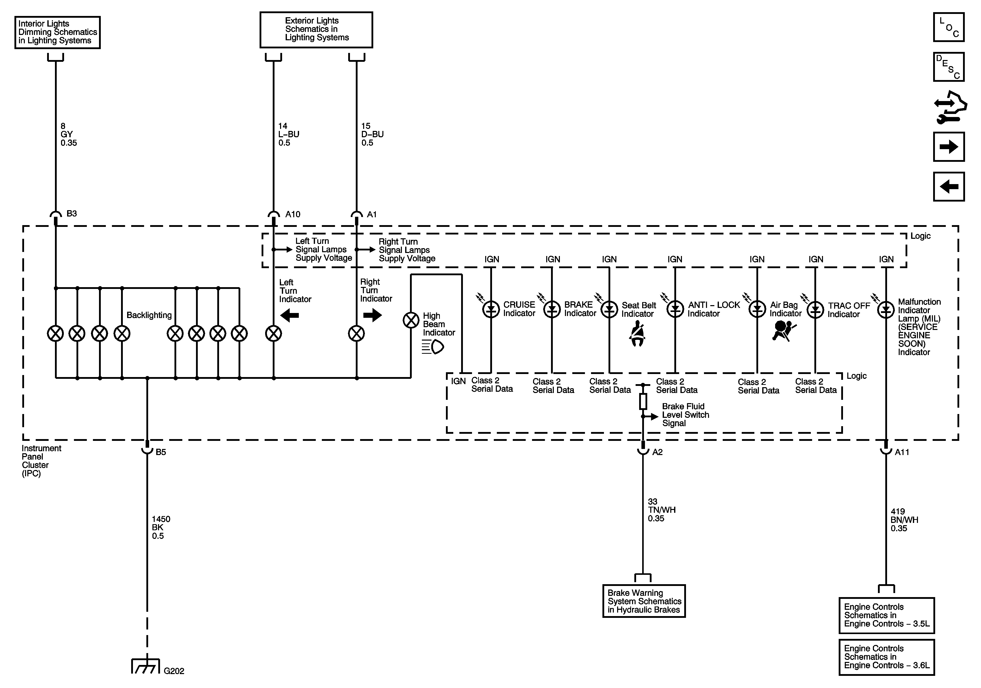
🢒 Indicators
Indicators
Indicators
Master Electrical Component List
Instrument Cluster Description and Operation
Control Module References
Engine Oil Sensors and Switches
Power, Ground, Serial Data, and Message Center
I/P and Console Lamps
Turn/Stop Lamps and Indicators
G202
Brake Warning System Schematics
Module Power, Ground, Serial Data, and MIL
Module Power, Ground, Serial Data, and MIL