GM Service Manual Online
For 1990-2009 cars only
Makes
🢒
Cadillac
🢒
1997
🢒
Catera
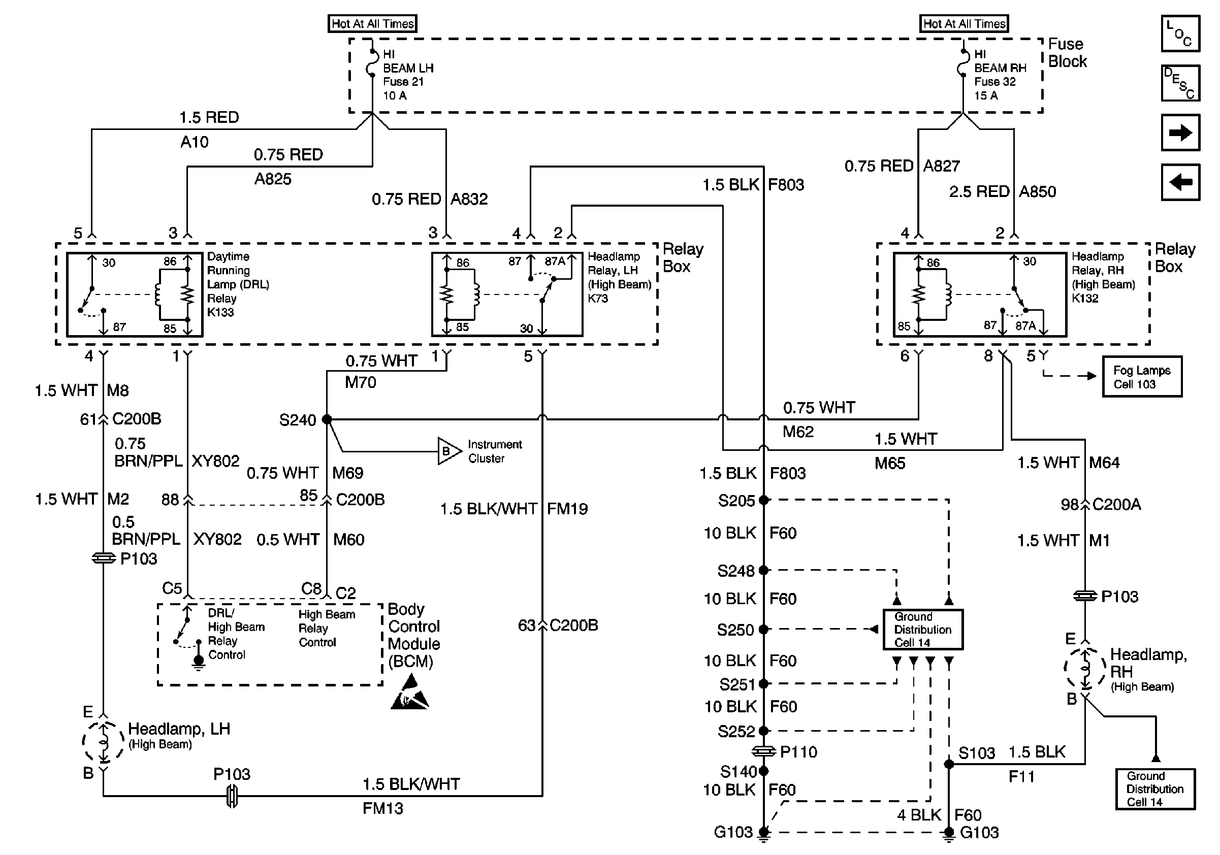
🢒 Cell 51: DRL, LH and RH High Beam Relays
Cell 51: DRL, LH and RH High Beam Relays
Cell 51: DRL, LH and RH High Beam Relays
Body Control Module Components
Body Control System Operation
Cell 51: Low Beam and Park Lamp Relays
Cell 51: Door Lock Relay K135
Cell 14 Door Lock Relay K135, ALC Sensor, and EBTCM
Ground Distribution Schematics
Cell 51: Headlamps ON, Brk. to Shift and Security Ind. Controls
Handling ESD Sensitive Parts Notice
Cell 103 Fog Lamp Switch and Multifunction Relay K134