GM Service Manual Online
For 1990-2009 cars only
Makes
🢒
Cadillac
🢒
1999
🢒
Catera
🢒 Cell 20: Fuel Controls
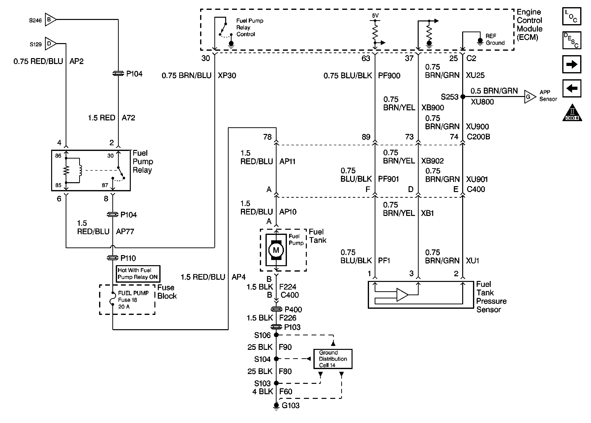
Cell 20: Fuel Controls
Cell 20: Fuel Controls
Engine Controls Components
Fuel Supply Component Description
Cell 20: Engine Data Sensors
Cell 20: Ignition System
Engine Controls Schematic Icons
Cell 20: Accelerator Pedal Position (APP) Sensor
Cell 20: Power, Ground, and MIL
Cell 20: Power, Ground, and MIL
Ground Distribution Schematics