GM Service Manual Online
For 1990-2009 cars only
Makes
🢒
Cadillac
🢒
1999
🢒
DeVille
🢒 Cell 91
Cell 91
Cell 91
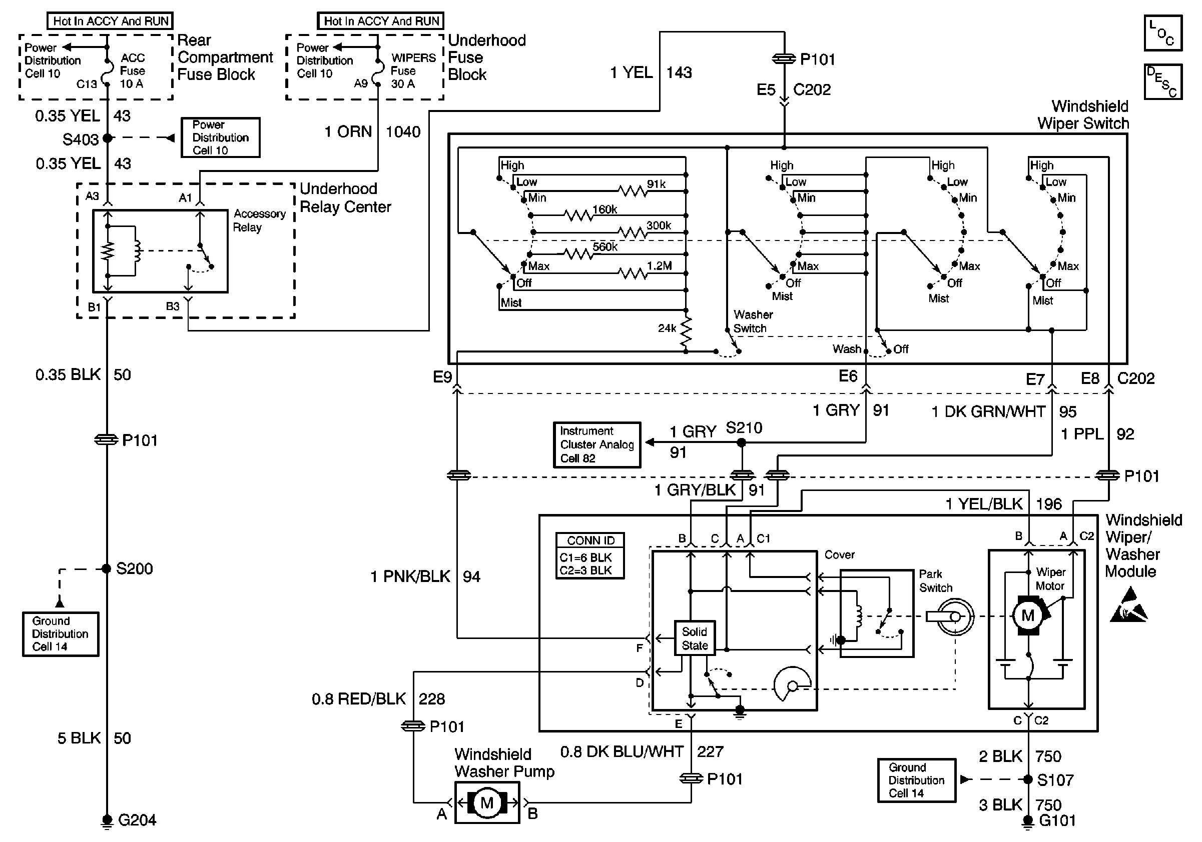
Wiper/Washer System Components
Wiper/Washer System Description Pulse
Cell 10: WIPERS, ACC, and CLUSTER Fuses
Cell 10: LH Underhood Fuse Block IGN 1 Fuse
Cell 10: WIPERS, ACC, and CLUSTER Fuses
Cell 14: G204
Cell 82: Instrument Cluster, Ignition Lock Cylinder
Cell 14: G101 (DeVille)
Handling ESD Sensitive Parts Notice