GM Service Manual Online
For 1990-2009 cars only
Makes
🢒
Cadillac
🢒
2003
🢒
Escalade EXT
🢒 Starting System
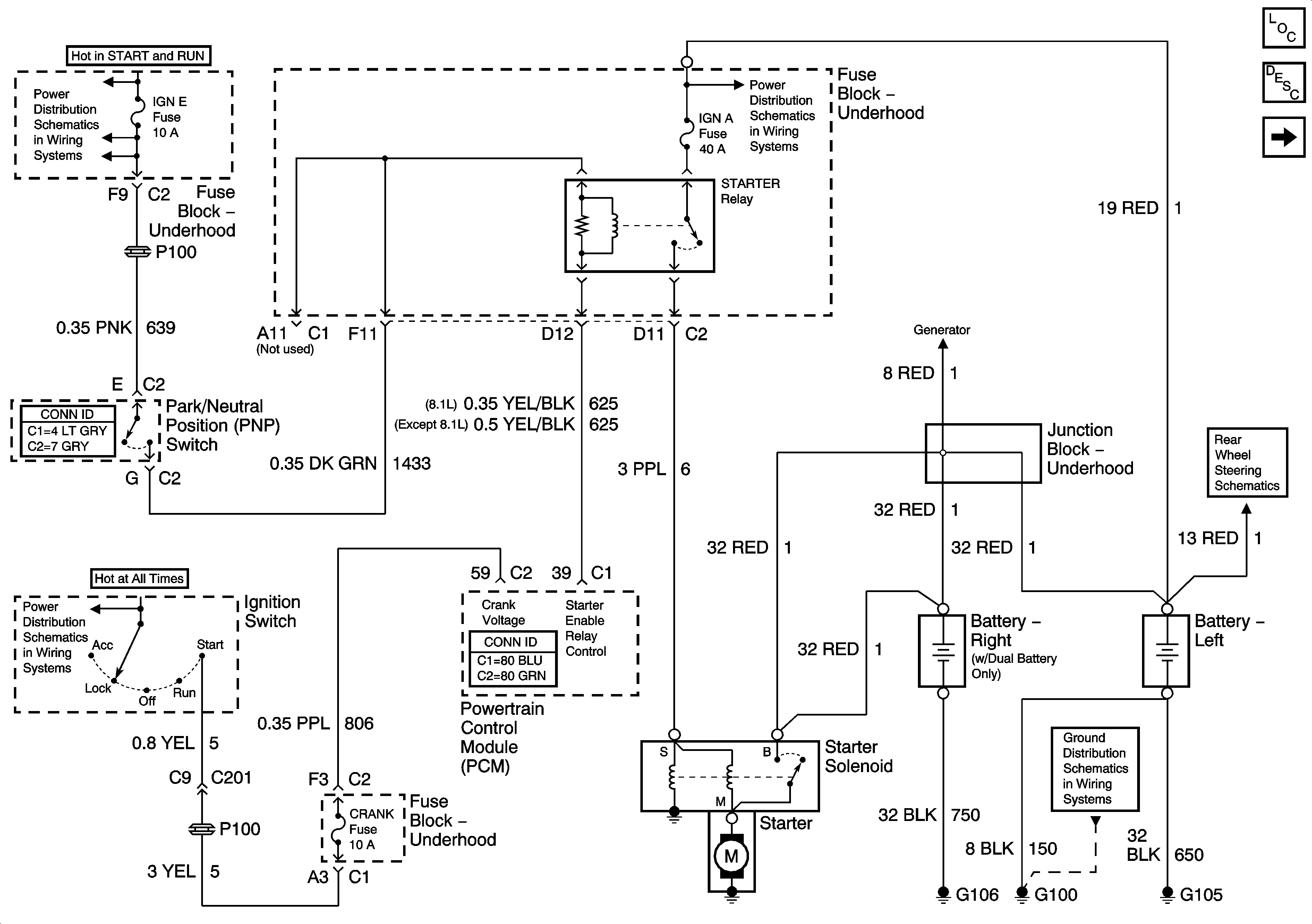
Starting System
Starting System
Master Electrical Component List
Starting System Description and Operation
Charging System
O2A, O2B, TBC IGN 1, SEO IGN
B+ Bus Bar - 1 of 2
Power, Ground, DLC, and Vehicle Speed
G100, G101, G105, G106