GM Service Manual Online
For 1990-2009 cars only
Makes
🢒
Cadillac
🢒
2007
🢒
Escalade EXT
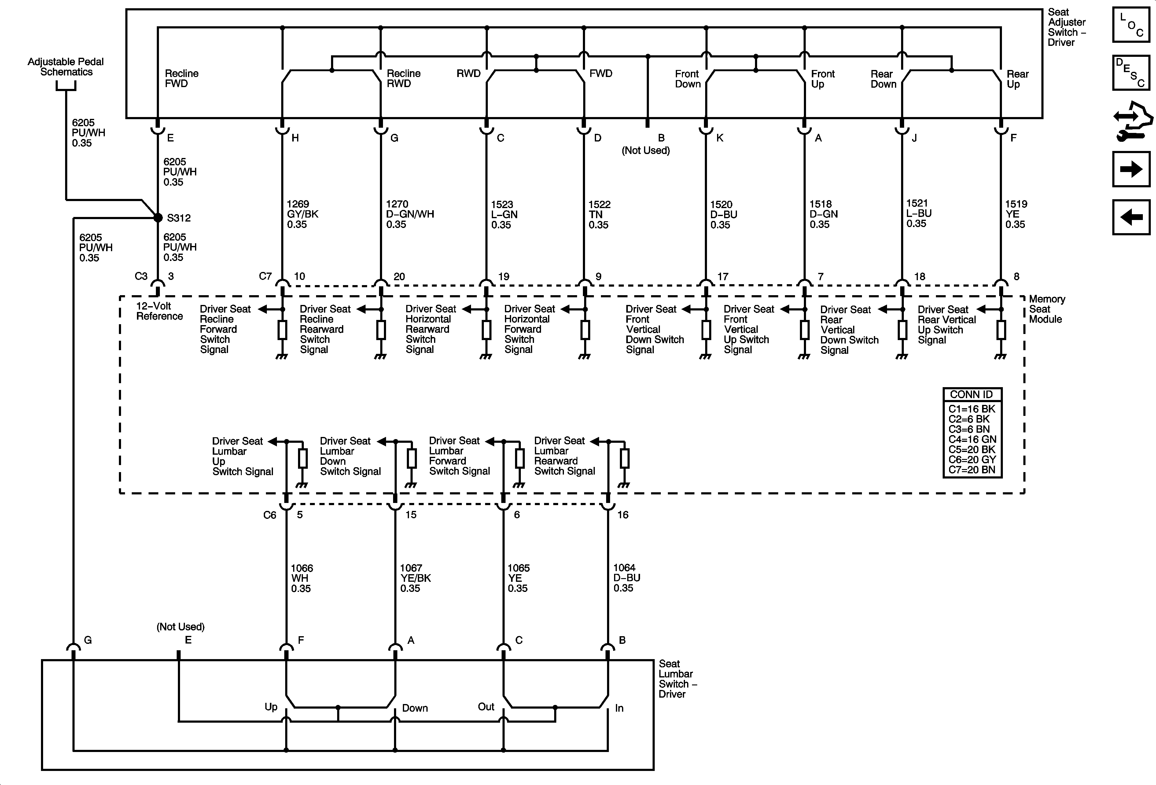
🢒 Seat Adjuster Switches - AN3
Seat Adjuster Switches - AN3
Seat Adjuster Switches - AN3
Master Electrical Component List
Memory Seats Description and Operation
Control Module References
Motors and Position Sensors - AN3
Module Power, Ground, Serial Data, and Memory Switch
AN3