GM Service Manual Online
For 1990-2009 cars only
Makes
🢒
Cadillac
🢒
2008
🢒
SLS
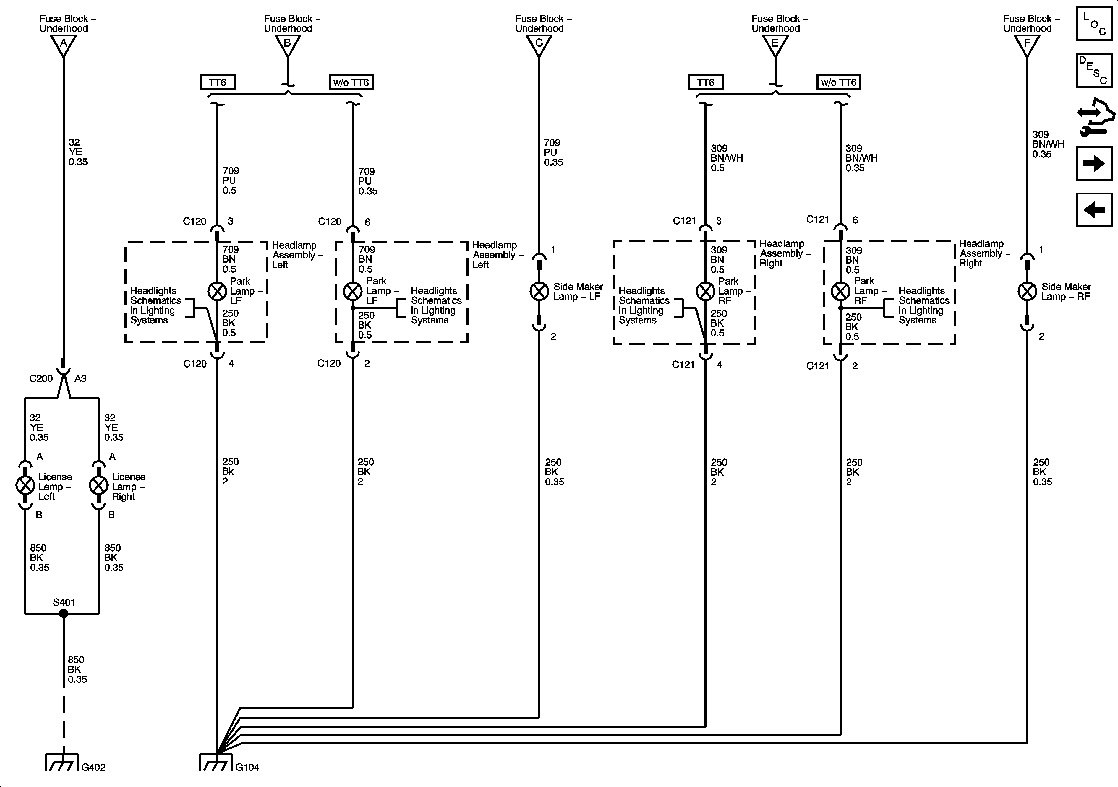
🢒 License, Park and Front Side Marker Lamps - Domestic
License, Park and Front Side Marker Lamps - Domestic
License, Park, and Side Marker Lamps - Domestic
Master Electrical Component List
Exterior Lighting Systems Description and Operation
Control Module References
Tail Lamps, Rear Side Marker Lamps - Domestic
Park Lamp Relay, Switch and Instrument Cluster - Domestic
Park Lamp Relay, Switch and Instrument Cluster - Domestic
Park Lamp Relay, Switch and Instrument Cluster - Domestic
Park Lamp Relay, Switch and Instrument Cluster - Domestic
Park Lamp Relay, Switch and Instrument Cluster - Domestic
Park Lamp Relay, Switch and Instrument Cluster - Domestic
Headlamps w/ TT6, Automatic Headlamp Dimming Relay
Headlamps w/ and w/o TT7/TT8
Headlamps w/ TT6, Automatic Headlamp Dimming Relay
Headlamps w/ and w/o TT7/TT8
G402 (1 of 2)
G104 (1 of 2)