GM Service Manual Online
For 1990-2009 cars only
Makes
🢒
Cadillac
🢒
2000
🢒
Seville
🢒 Rear
Rear
Rear
HVAC Components
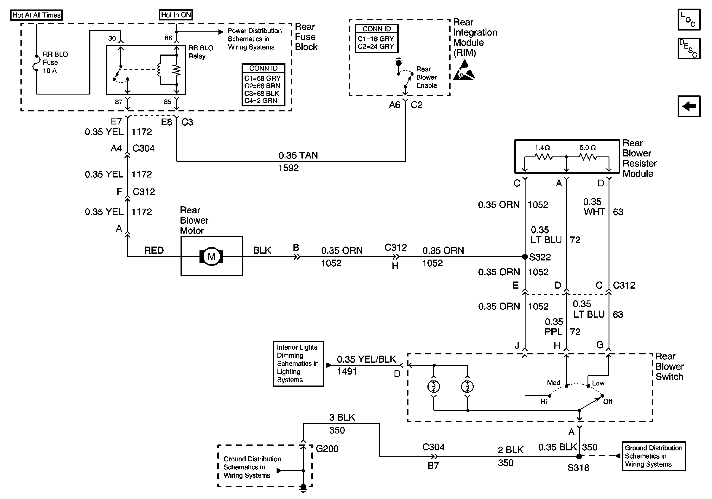
HVAC Blower Controls Circuit Description
Front
Handling ESD Sensitive Parts Notice
Ashtray Lamp, Steering Wheel Controls, Console Dimming
RR Blo, RR Defog, PRK BRK, ELC Fuses
G200 2 of 2
G200 2 of 2