GM Service Manual Online
For 1990-2009 cars only
Makes
🢒
Cadillac
🢒
2000
🢒
Seville
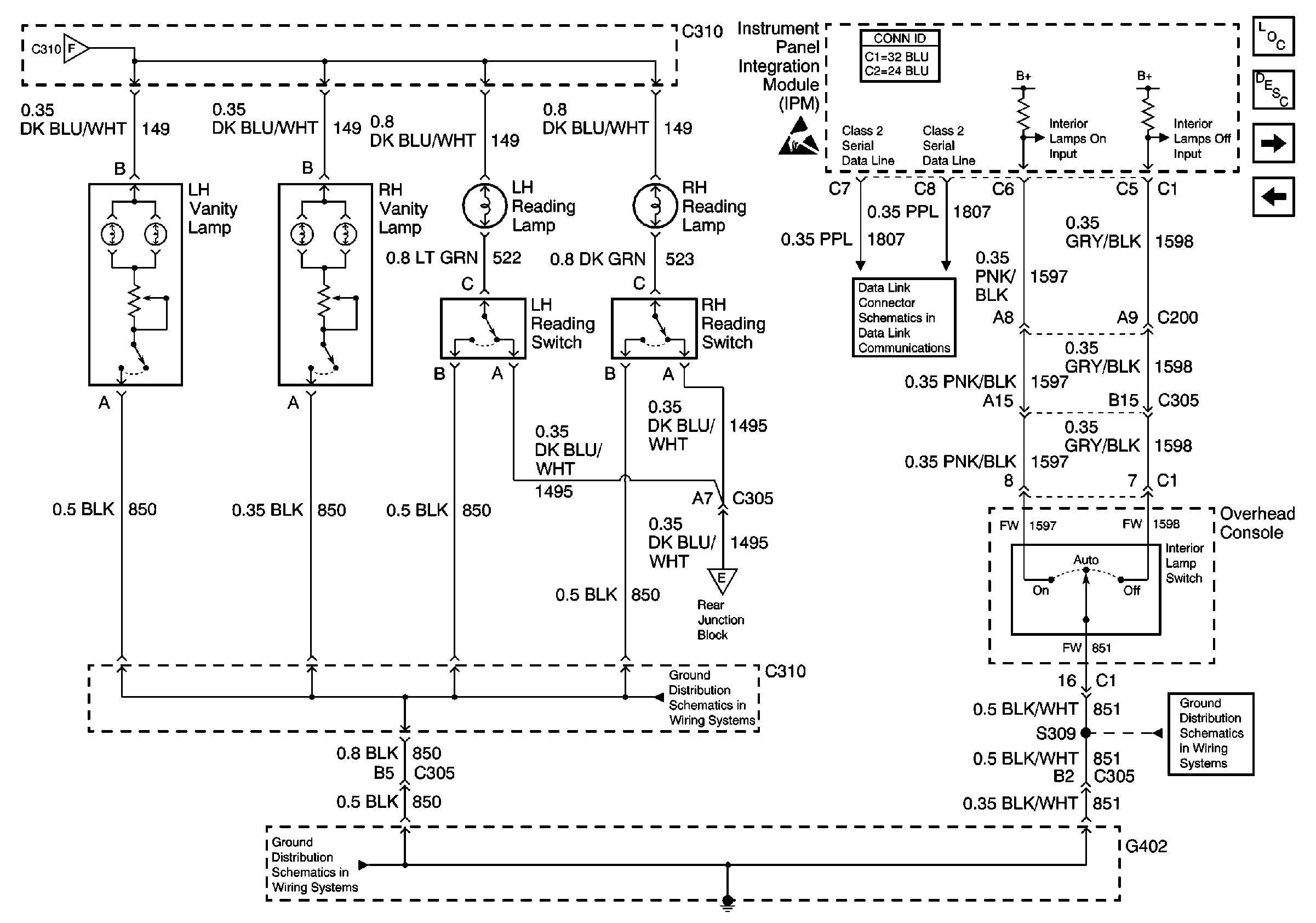
🢒 Vanity and Reading Lamps, Interior Lamp Switch
Vanity and Reading Lamps, Interior Lamp Switch
Vanity and Reading Lamps, Interior Lamp Switch
Lighting Systems Components
Interior Lights Circuit Description
RH Courtesy, IP Compartment, and Ignition Key Cylinder Lamps
Rear Compartment, LH Courtesy, and Overhead Console Lamps
Class 2 Serial Data Line (LH Drive)
Handling ESD Sensitive Parts Notice
Rear Compartment, LH Courtesy, and Overhead Console Lamps
Interior Lamp Relays
G402 1 of 2
G402 1 of 2