GM Service Manual Online
For 1990-2009 cars only
Makes
🢒
Cadillac
🢒
2001
🢒
Seville
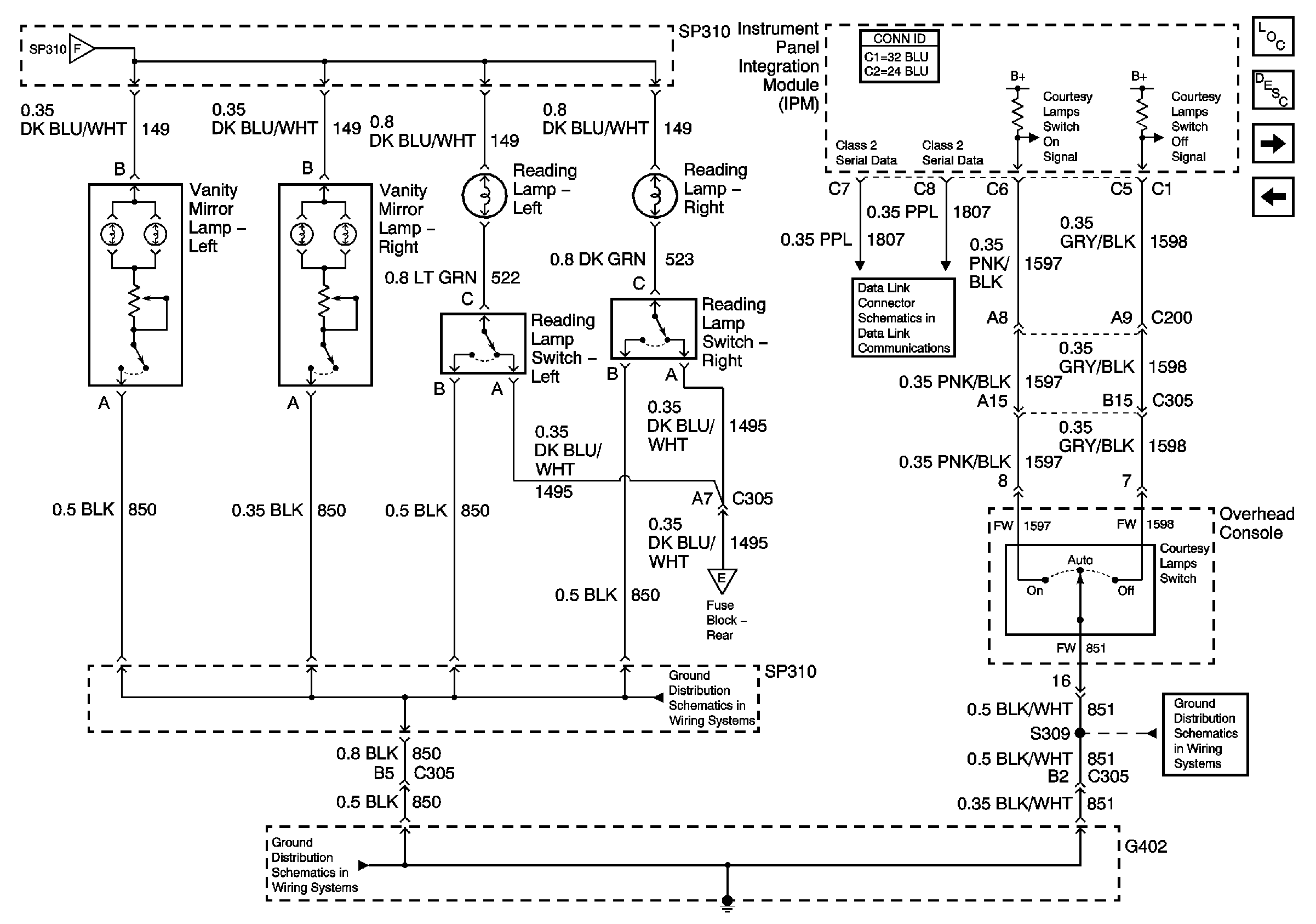
🢒 Vanity and Reading Lamps; Interior Lamp Switch
Vanity and Reading Lamps; Interior Lamp Switch
Vanity and Reading Lamps; Interior Lamp Switch
Rear Compartment, Courtesy, and Overhead Console Lamps
Right Courtesy, Compartment, and Ignition Key Cylinder Lamps
Lighting Systems Component Views
Interior Lighting Systems Description and Operation
Rear Compartment, Courtesy, and Overhead Console Lamps
Class 2 Serial Data Line (LH Drive) (1 of 2)
Interior Lamp Relays
G402 (1 of 2)
G402 (1 of 2)
G402 (1 of 2)