GM Service Manual Online
For 1990-2009 cars only
Makes
🢒
Cadillac
🢒
2001
🢒
Seville
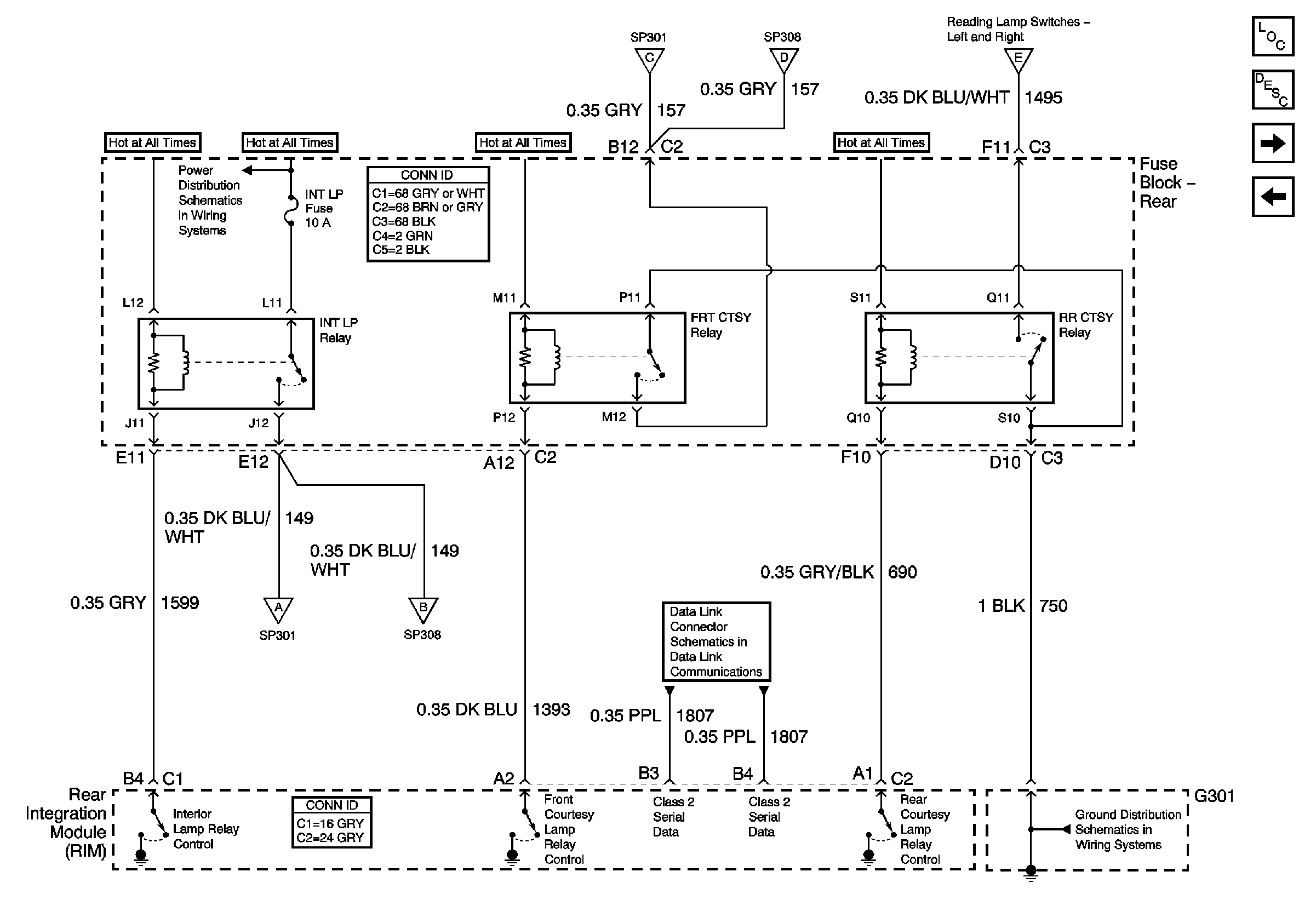
🢒 Interior Lamp Relays
Interior Lamp Relays
Interior Lamp Relays
Door Lock Actuators
Rear Compartment, Courtesy, and Overhead Console Lamps
Lighting Systems Component Views
Interior Lighting Systems Description and Operation
Rear Compartment, Courtesy, and Overhead Console Lamps
Right Courtesy, Compartment, and Ignition Key Cylinder Lamps
Vanity and Reading Lamps; Interior Lamp Switch
Battery Feeds
Rear Compartment, Courtesy, and Overhead Console Lamps
Right Courtesy, Compartment, and Ignition Key Cylinder Lamps
Class 2 Serial Data Line (LH Drive) (1 of 2)
G301