GM Service Manual Online
For 1990-2009 cars only

Cruise Control Schematics Adaptive Cruise

Figure 1:

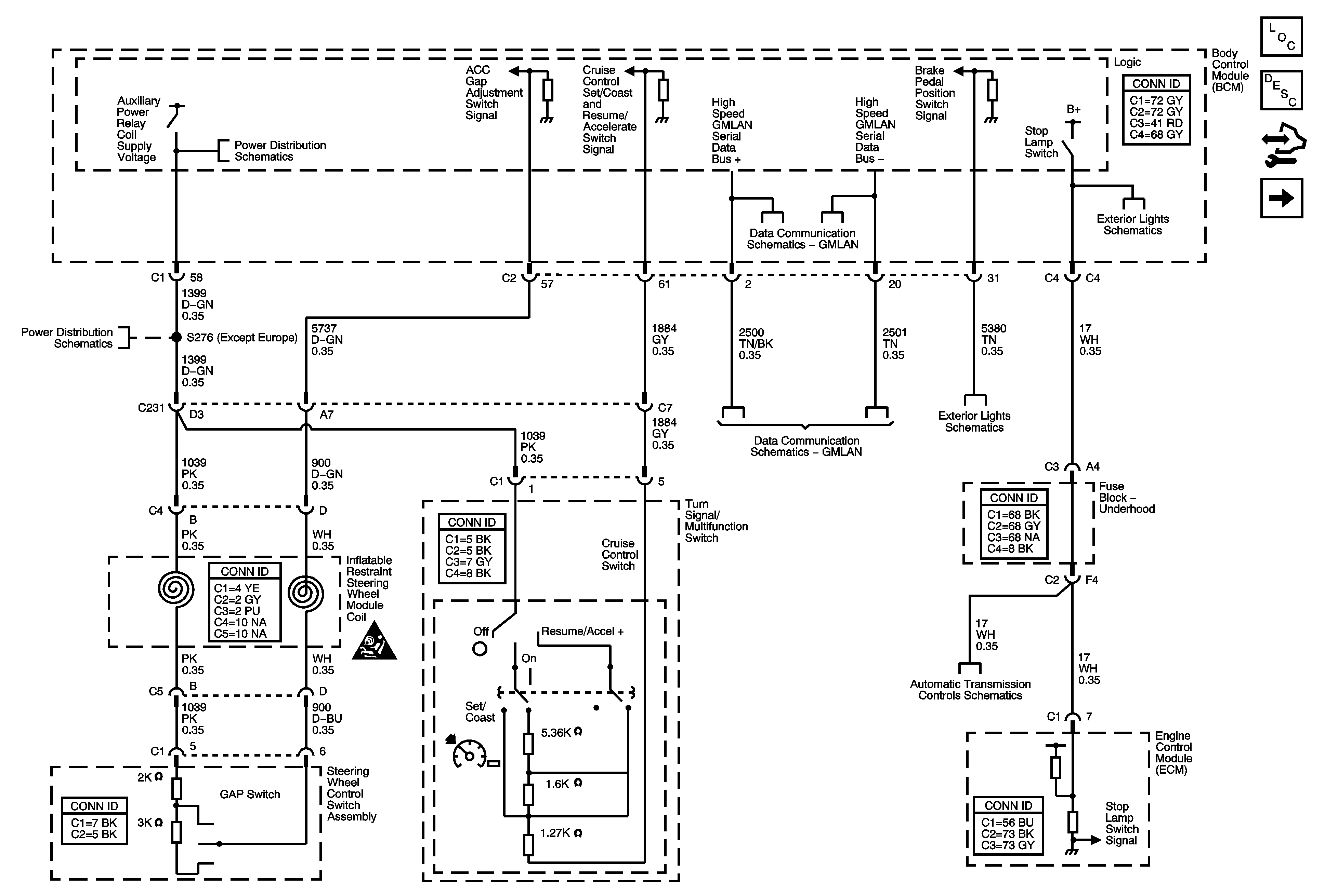
Driver Controls


Object Number: 1755155  Size: FS
Master Electrical Component List
Cruise Control Description and Operation (Adaptive Cruise)
Control Module References
Computer Controls and Indicators
Ignition Mode Switch
Ignition Mode Switch
GMLAN
GMLAN
Hazards and Park Lamp Control
Stop and License Lamps
Cruise Control Schematic Icons
Power, Ground, and Serial Data
Figure 2:

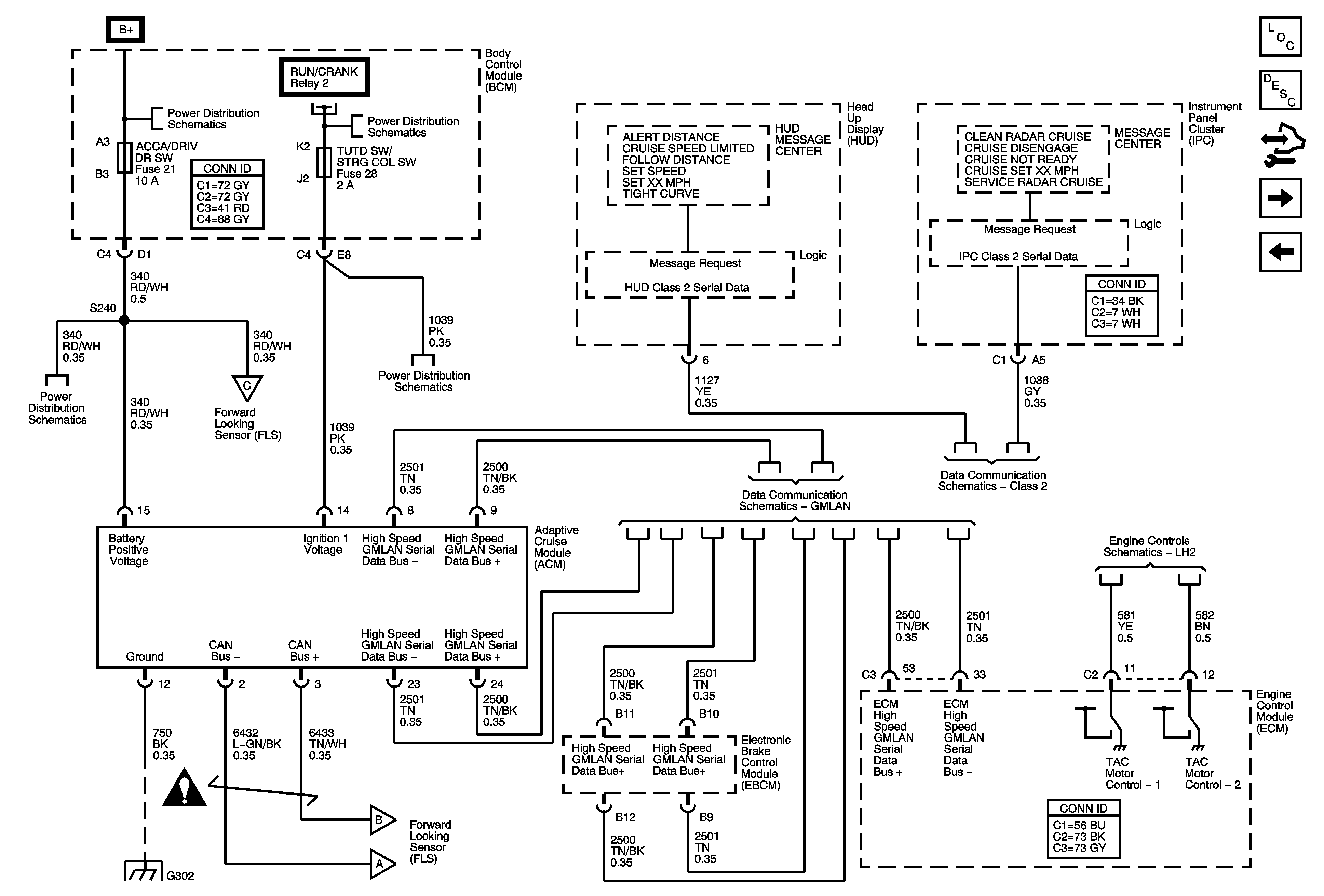
Computer Controls and Indicators


Object Number: 1755158  Size: FS
Master Electrical Component List
Cruise Control Description and Operation (Adaptive Cruise)
Control Module References
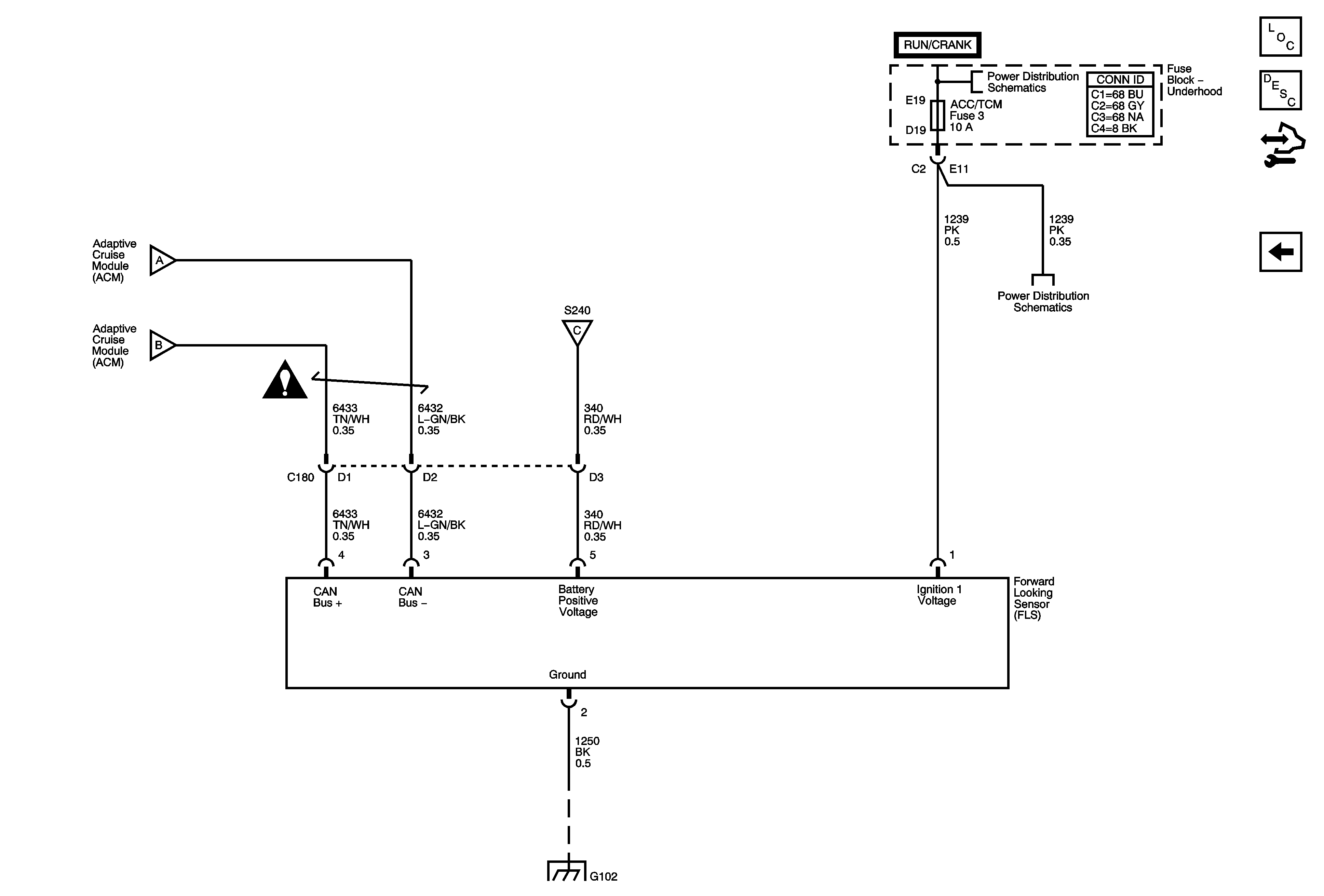
Forward Looking Sensor
Driver Controls
BATT 5, TILT/TELE/MEM SEAT MOD, ACCA/DRIV DR SW, IGNITION SW/INTR SENS, ONSTAR, PARK BRAKE SOL A Fuses, and PARK BRAKE RELEASE Relay
BATT 5, TILT/TELE/MEM SEAT MOD, ACCA/DRIV DR SW, IGNITION SW/INTR SENS, ONSTAR, PARK BRAKE SOL A Fuses, and PARK BRAKE RELEASE Relay
BATT 5, TILT/TELE/MEM SEAT MOD, ACCA/DRIV DR SW, IGNITION SW/INTR SENS, ONSTAR, PARK BRAKE SOL A Fuses, and PARK BRAKE RELEASE Relay
Forward Looking Sensor
CLUSTER, A.C. LATCH/PK BRK B, DOOR LOCKS, INTERIOR LIGHTS, HVAC/PWR SND, ISRVM/HVAC, TUTD SW/STRG COL SW FUSES, and RUN/CRANK Relay 2
CLUSTER, A.C. LATCH/PK BRK B, DOOR LOCKS, INTERIOR LIGHTS, HVAC/PWR SND, ISRVM/HVAC, TUTD SW/STRG COL SW FUSES, and RUN/CRANK Relay 2
CLUSTER, A.C. LATCH/PK BRK B, DOOR LOCKS, INTERIOR LIGHTS, HVAC/PWR SND, ISRVM/HVAC, TUTD SW/STRG COL SW FUSES, and RUN/CRANK Relay 2
GMLAN
Class 2
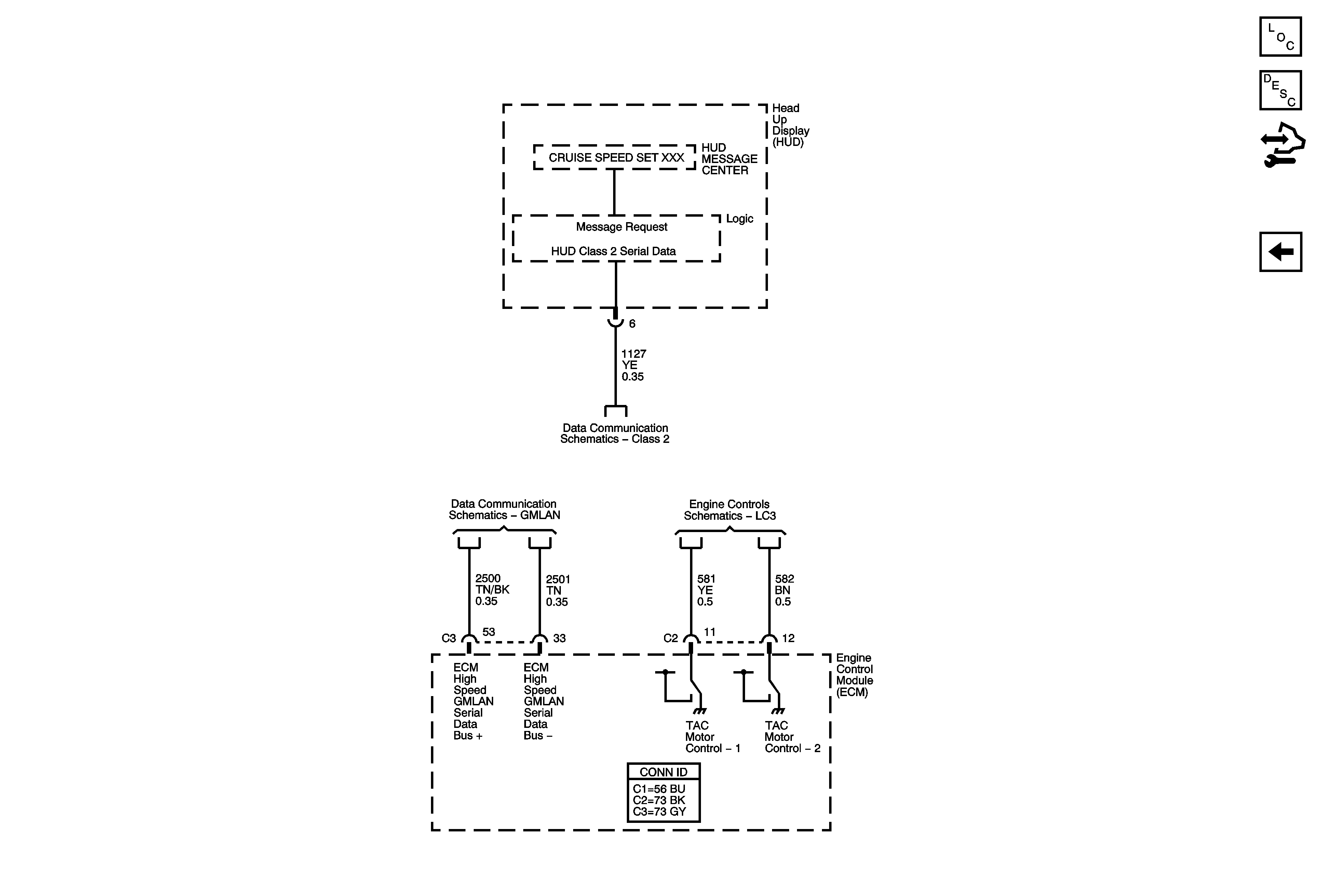
Electronic Throttle Controls
G302, G401, and G402
Cruise Control Schematic Icons
Forward Looking Sensor
Forward Looking Sensor
Figure 3:

Forward Looking Sensor


Object Number: 1755160  Size: FS
Master Electrical Component List
Cruise Control Description and Operation (Adaptive Cruise)
Control Module References
Computer Controls and Indicators
RPA/H/C SEAT, GMLAN DEVICES, ECM, SDM/PSIR SW, ACC/TCM, and ABS/MRRTD Fuses
RPA/H/C SEAT, GMLAN DEVICES, ECM, SDM/PSIR SW, ACC/TCM, and ABS/MRRTD Fuses
RPA/H/C SEAT, GMLAN DEVICES, ECM, SDM/PSIR SW, ACC/TCM, and ABS/MRRTD Fuses
Computer Controls and Indicators
Computer Controls and Indicators
Computer Controls and Indicators
G102

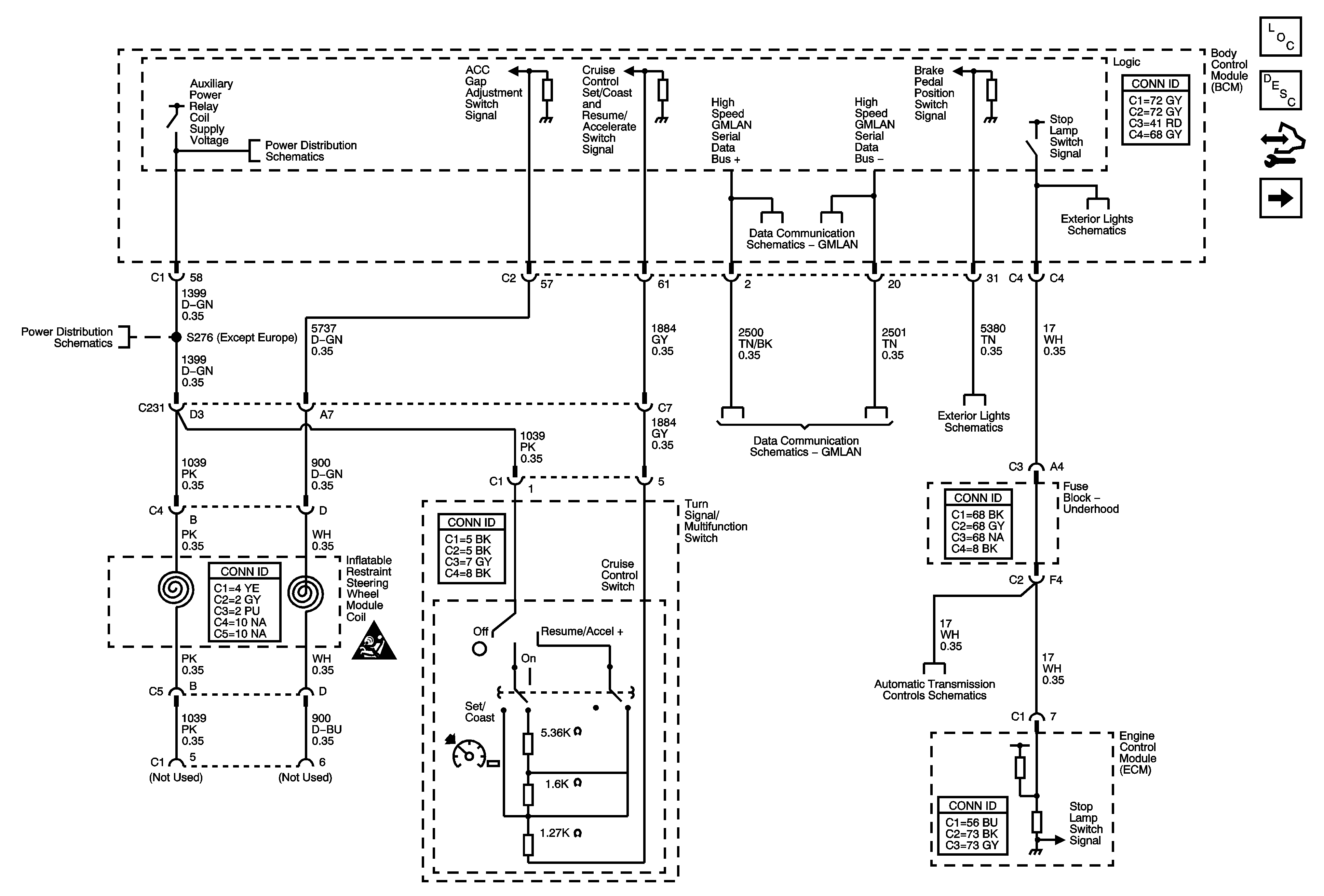
Cruise Control Schematics Conventional Cruise

Figure 1:

Driver Controls


Object Number: 1819108  Size: FS
Master Electrical Component List
Cruise Control Description and Operation (Conventional Cruise)
Control Module References
Computer Controls and Indicators
Ignition Mode Switch
Ignition Mode Switch
GMLAN
GMLAN
Hazards and Park Lamp Control
Stop and License Lamps
Cruise Control Schematic Icons
Power, Ground, and Serial Data
Figure 2:

Computer Controls and Indicators


Object Number: 1819109  Size: FS
Master Electrical Component List
Cruise Control Description and Operation (Conventional Cruise)
Control Module References
Driver Controls
Class 2
GMLAN
Electronic Throttle Controls