GM Service Manual Online
For 1990-2009 cars only

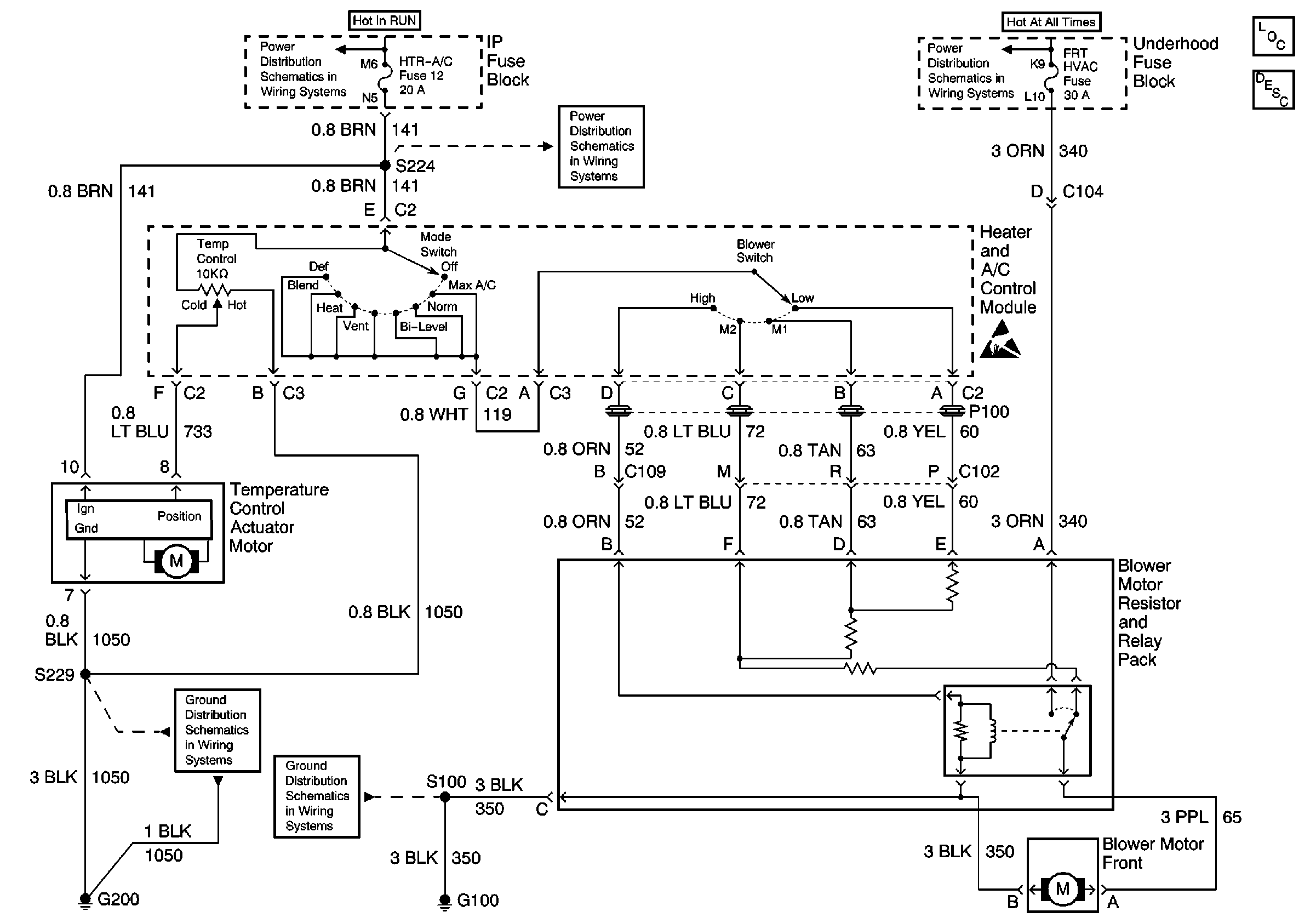
HVAC Blower Control Schematics A/C

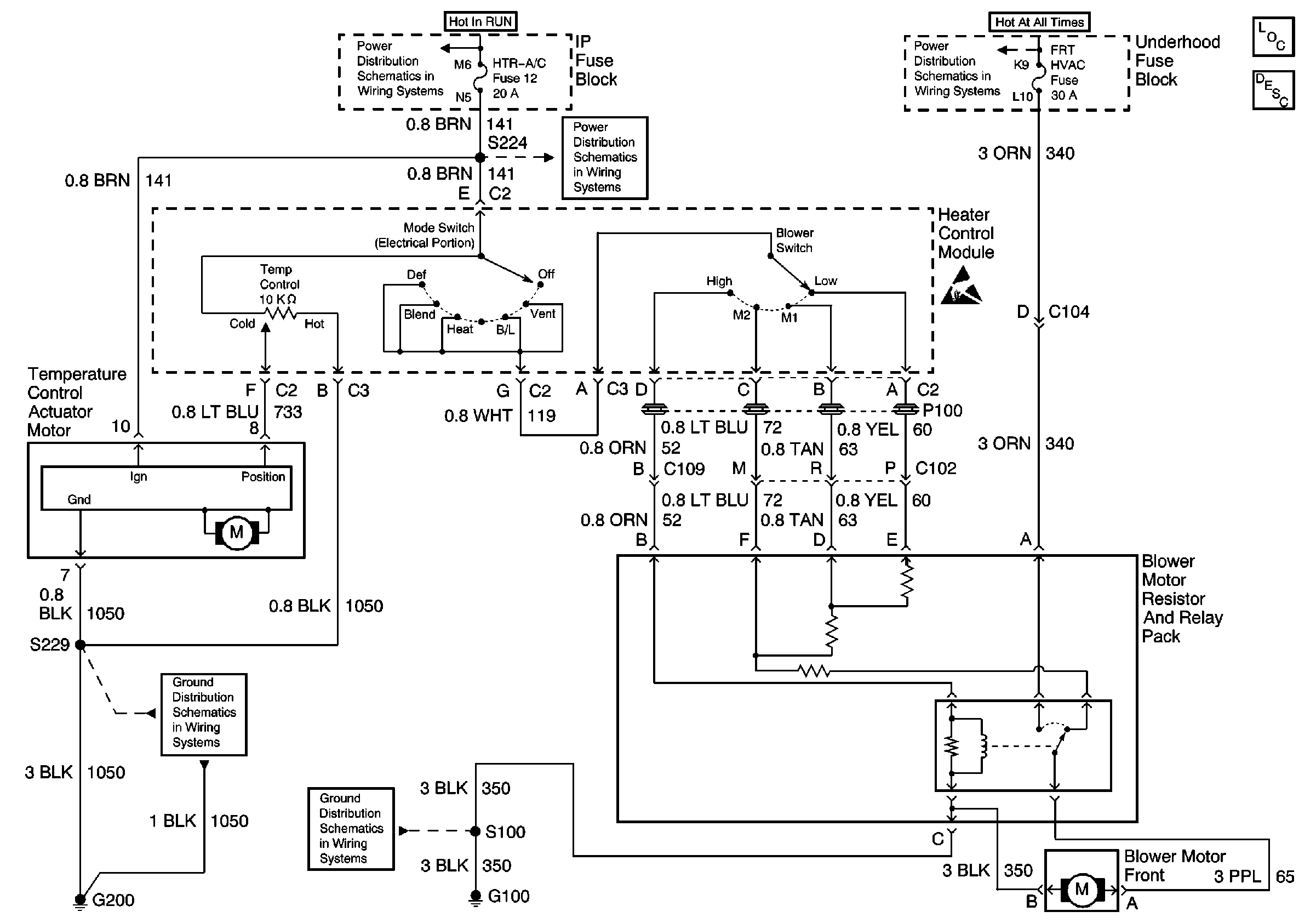
Figure 1:

Front


Object Number: 532163  Size: FS
HVAC Components
HVAC Blower Controls Circuit Description
Battery, Generator, Starter Solenoid, and Underhood Fuse BLock
Handling ESD Sensitive Parts Notice
HTR-A/C Fuse 12, BRAKE Fuse 18 and CRUISE Fuse 6
HTR-A/C Fuse 12, BRAKE Fuse 18 and CRUISE Fuse 6
G200 (1 of 2)
G100, G102 and G103
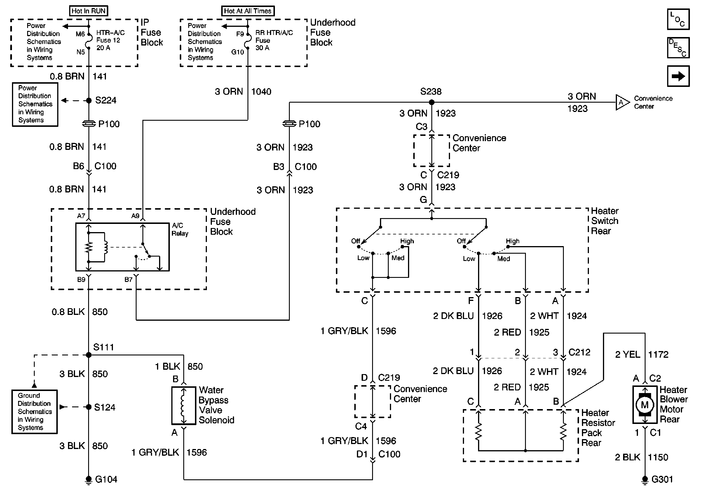
Figure 2:

Rear (1 of 2)


Object Number: 532164  Size: FS
HVAC Components
HVAC Blower Controls Circuit Description - Auxiliary
Rear (2 of 2)
HTR-A/C Fuse 12, BRAKE Fuse 18 and CRUISE Fuse 6
Battery, Generator, Starter Solenoid, and Underhood Fuse BLock
HTR-A/C Fuse 12, BRAKE Fuse 18 and CRUISE Fuse 6
Rear (2 of 2)
G104
HTR-A/C Fuse 12, BRAKE Fuse 18 and CRUISE Fuse 6
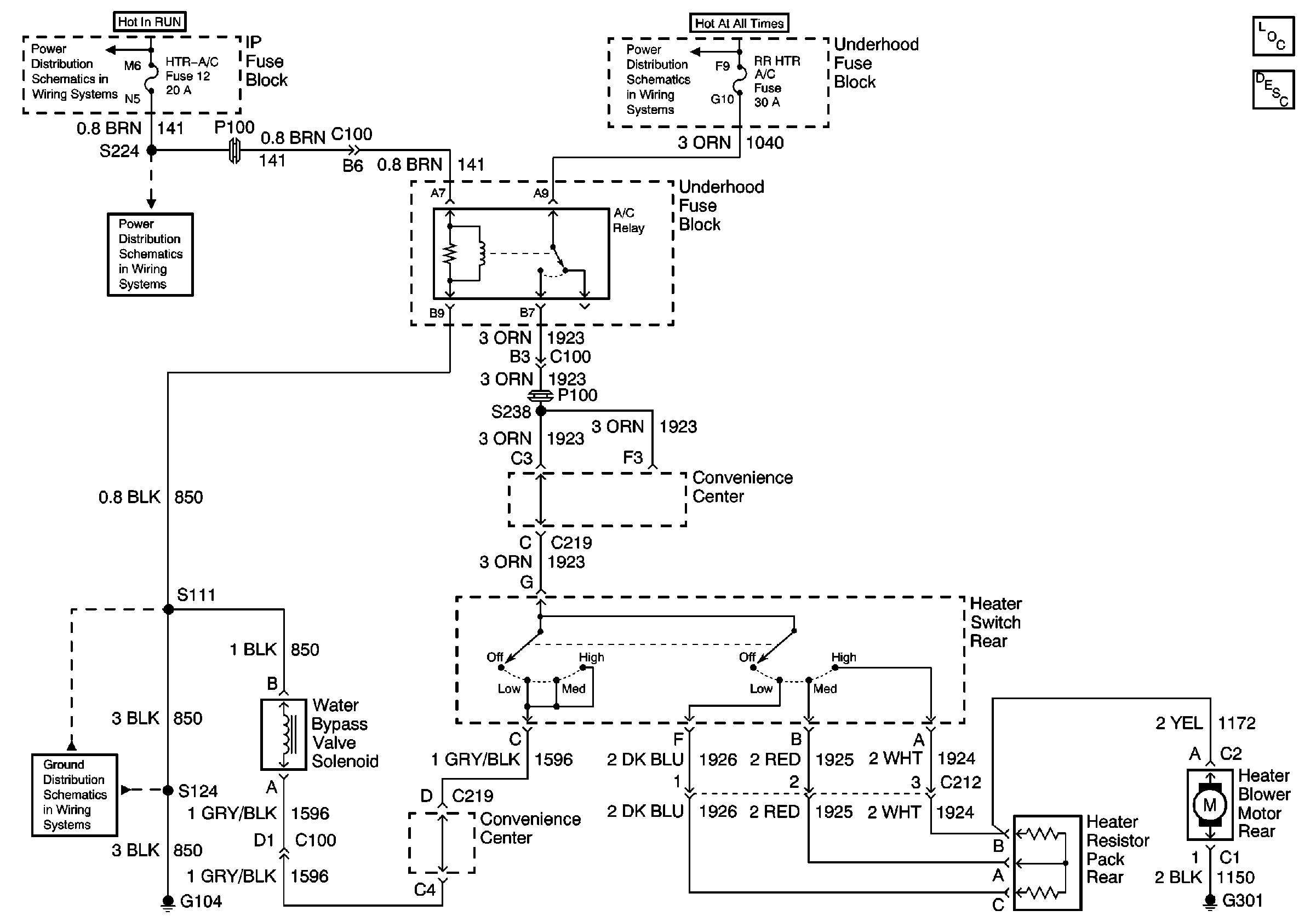
Figure 3:

Rear (2 of 2)


Object Number: 532165  Size: FS
Rear (1 of 2)
HVAC Components
HVAC Blower Controls Circuit Description - Auxiliary
Rear (1 of 2)

HVAC Blower Control Schematics Non-A/C

Figure 1:

Front Heater


Object Number: 523498  Size: FS
HVAC Components
HVAC Blower Controls Circuit Description
Handling ESD Sensitive Parts Notice
HTR-A/C Fuse 12, BRAKE Fuse 18 and CRUISE Fuse 6
Battery, Generator, Starter Solenoid, and Underhood Fuse BLock
HTR-A/C Fuse 12, BRAKE Fuse 18 and CRUISE Fuse 6
G200 (1 of 2)
G100, G102 and G103
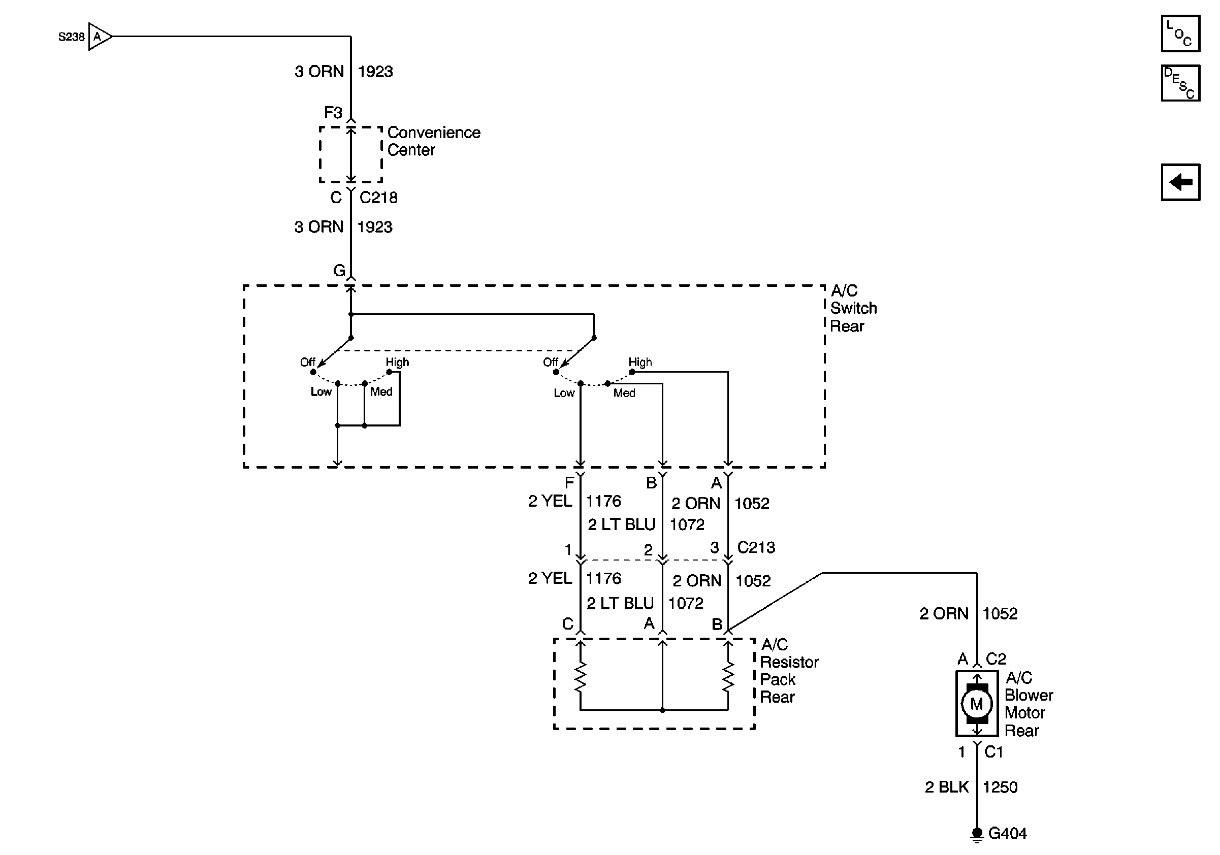
Figure 2:

Rear Heater


Object Number: 523505  Size: FS
HVAC Components
HVAC Blower Controls Circuit Description - Auxiliary
HTR-A/C Fuse 12, BRAKE Fuse 18 and CRUISE Fuse 6
Battery, Generator, Starter Solenoid, and Underhood Fuse BLock
HTR-A/C Fuse 12, BRAKE Fuse 18 and CRUISE Fuse 6
G104