GM Service Manual Online
For 1990-2009 cars only
Makes
🢒
Chevrolet
🢒
2000
🢒
Astro - 2WD
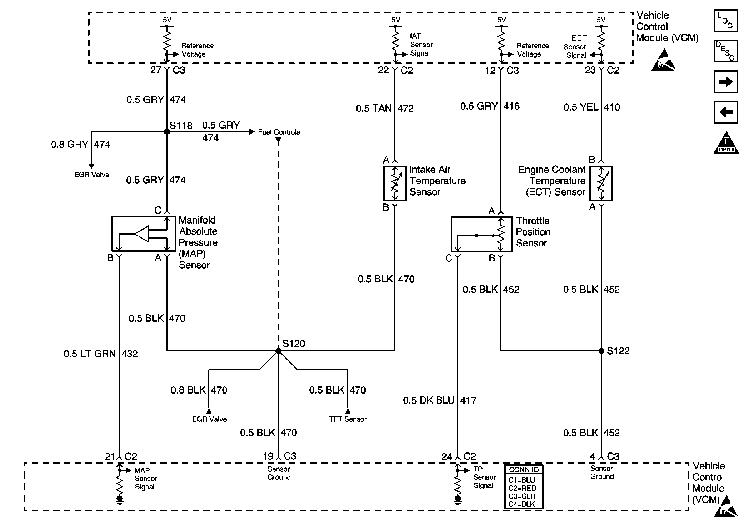
🢒 Fuel Mixture Input Controls
Fuel Mixture Input Controls
Fuel Mixture Input Controls
Engine Controls Components
Information Sensors/Switches Description
Emission Controls
Fuel Injection Controls
OBD II Symbol Description Notice
Handling ESD Sensitive Parts Notice
Handling ESD Sensitive Parts Notice
Fuel Controls
Emission Controls
Emission Controls
Transmission Switch Input Controls