GM Service Manual Online
For 1990-2009 cars only
Makes
🢒
Chevrolet
🢒
2000
🢒
Astro - 2WD
🢒 Engine Controls, Exterior Lights, Interior Lights, Door Locks, Body Rear End, and Audible Warnings
Engine Controls, Exterior Lights, Interior Lights, Door Locks, Body Rear End, and Audible Warnings
Engine Controls, Exterior Lights, Interior Lights, Door Locks, Body Rear End, and Audible Warnings
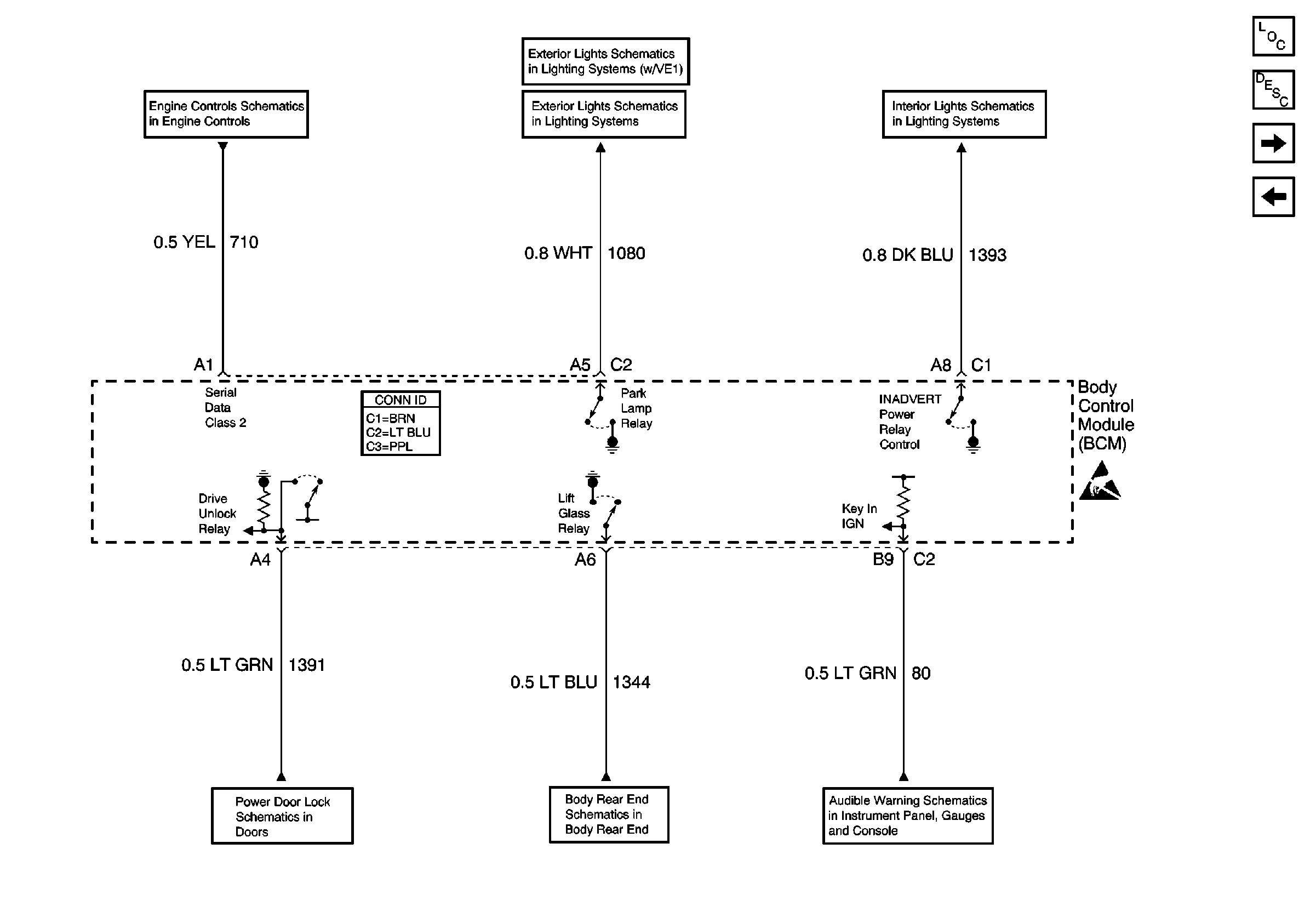
Body Control Module Components
Body Control System Description
Headlights DRL and Interior Lights
Horns, Interior Lights, Exterior Lights, RKE, and Instrument Cluster
Transmission Range, Tow/Haul Switch Input Controls
Handling ESD Sensitive Parts Notice
Park Lamp Relay
Inadvertent Power Relay, Vanity Lamps
Power Door Lock Schematics (4 of 4)
Rear Liftgate Window Release (2 of 2)
Power, Seat Belt Switch, Key-In Warning Switch, and Door Jamb Switch
Park Lamp Relay