GM Service Manual Online
For 1990-2009 cars only
Makes
🢒
Chevrolet
🢒
2001
🢒
Blazer - 2WD
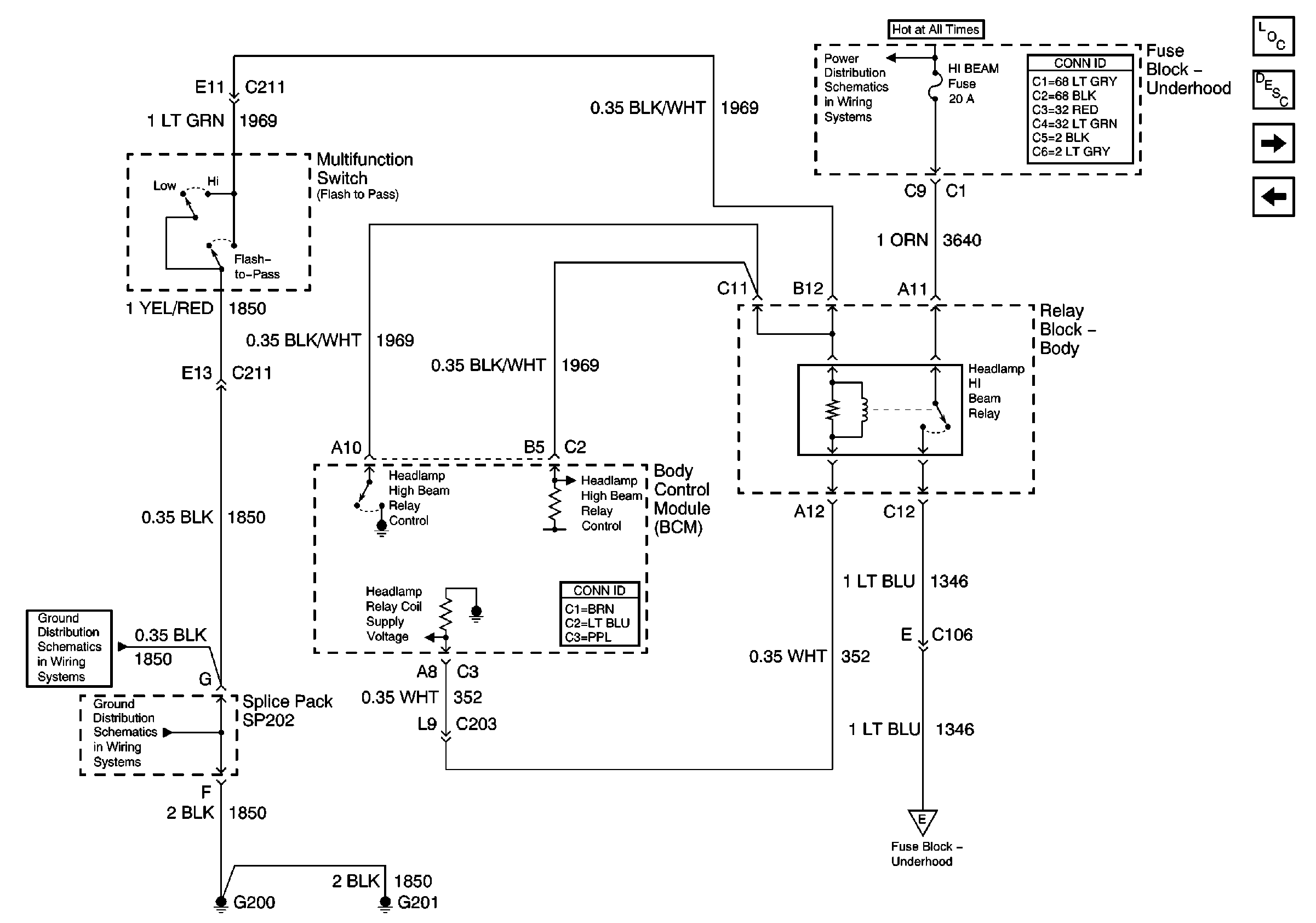
🢒 Headlamps, High Beam (Envoy)
Headlamps, High Beam (Envoy)
Headlamps, High Beam (Envoy)
Master Electrical Component List
Body Control System Description and Operation
Headlamps, Low Beam and DRL Relay (Envoy)
Headlamps (Except Envoy)
B+ Bus Bar
G200, G201 and G207 (Envoy)
G200, G201 and G207 (Envoy)
Headlamps, Low Beam and DRL Relay (Envoy)