GM Service Manual Online
For 1990-2009 cars only
Makes
🢒
Chevrolet
🢒
2001
🢒
Blazer - 2WD
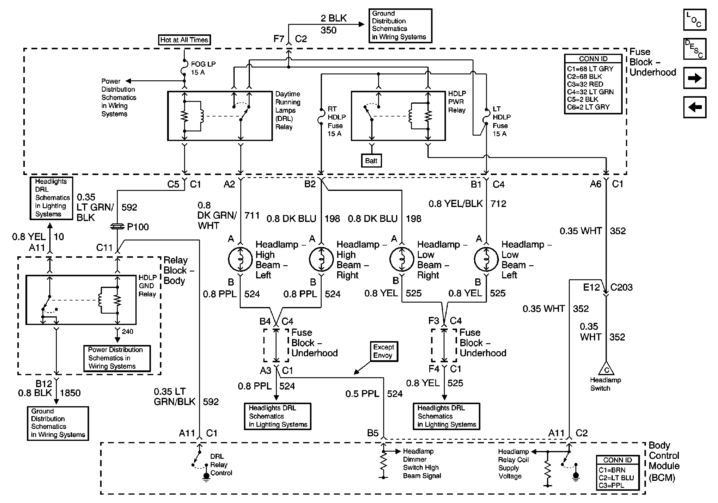
🢒 Headlamps (Except Envoy)
Headlamps (Except Envoy)
Headlamps (Except Envoy)
Master Electrical Component List
Body Control System Description and Operation
Headlamps, High Beam (Envoy)
Turn Signals
G102 (Export)
MIR/LKS, FOG LP Fuses and DRL, Headlamp Power Relays
Headlamp Grounding Relay and BCM (Except Envoy)
ILLUM and PARK LP Fuses
G200, G201 and G207 (Pickup and Crew Cab)
Flash-To-Pass Switch, DRL Relay (ZR2) and BCM
Flash-To-Pass Switch, DRL Relay (ZR2) and BCM
Interior Lights and Dome Lamps