GM Service Manual Online
For 1990-2009 cars only
Makes
🢒
Chevrolet
🢒
2000
🢒
Chevy C Pickup - 2WD
🢒
HVAC
🢒
HVAC Systems - Manual
🢒 HVAC Blower Control Schematics
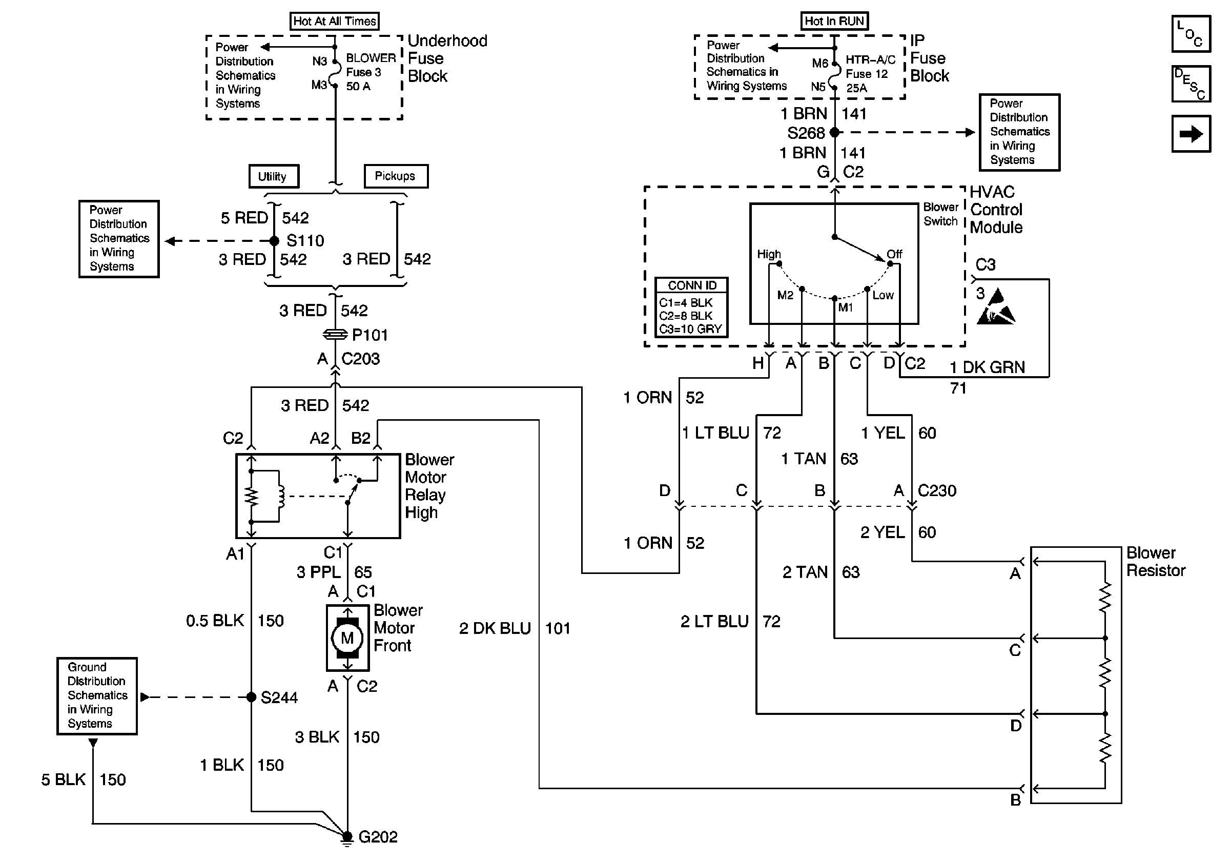
Figure
1:
Front HVAC Blower W/ A/C
Heater Blower Controls Components
HVAC Air Delivery/Temperature Control Circuit Description
Rear Blower Controls Relays and Motors
ABS, BLOWER, STOP Fuses and Brake Lamp Relay
ABS, BLOWER, STOP Fuses and Brake Lamp Relay
G202 (1 of 4)
BRAKE and HTR-A/C Fuses
BRAKE and HTR-A/C Fuses
Handling ESD Sensitive Parts Notice
Figure
2:
Rear Blower Controls Relays and Motors
Heater Blower Controls Components
HVAC Air Delivery/Temperature Control Circuit Description
Rear Blower Controls Switches
Front HVAC Blower W/ A/C
ABS, BLOWER, STOP Fuses and Brake Lamp Relay
ABS, BLOWER, STOP Fuses and Brake Lamp Relay
Rear Blower Controls Switches
Auxiliary HVAC Controls (Auxiliary Heat or A/C)
RR HVAC Fuse
G400
Rear Blower Controls Switches
Auxiliary HVAC Controls (Auxiliary Heat or A/C)
Rear Blower Controls Switches
Auxiliary HVAC Controls (Auxiliary Heat or A/C)
Figure
3:
Rear Blower Controls Switches
Heater Blower Controls Components
HVAC Air Delivery/Temperature Control Circuit Description
Auxiliary HVAC Controls (Auxiliary Heat or A/C)
Rear Blower Controls Relays and Motors
Rear Blower Controls Relays and Motors
Rear Blower Controls Relays and Motors
G400
Figure
4:
Auxiliary HVAC Controls (Auxiliary Heat or A/C)
Heater Blower Controls Components
HVAC Air Delivery/Temperature Control Circuit Description
Rear Blower Controls Switches
Rear Blower Controls Relays and Motors
Rear Blower Controls Relays and Motors
G400