GM Service Manual Online
For 1990-2009 cars only
Makes
🢒
Chevrolet
🢒
2000
🢒
Chevy C Pickup - 2WD
🢒 Generator Controls (Gas)
Generator Controls (Gas)
Generator Controls (Gas)
Engine Electrical Components
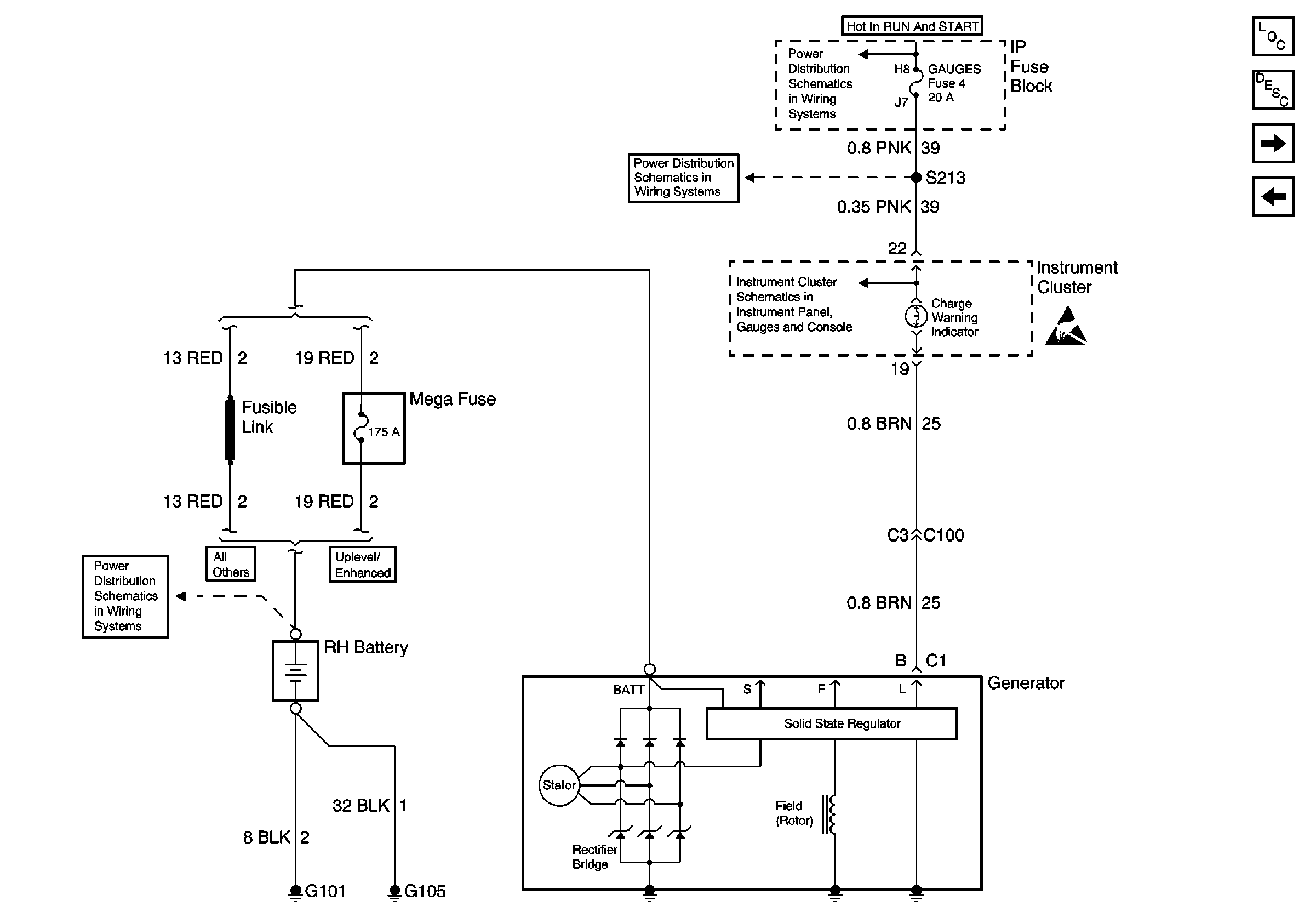
Charging System Circuit Description
Generator Controls (Diesel)
Starter Controls (Diesel)
GAUGES Fuse
GAUGES Fuse
Indicator Lamps
Battery, and Underhood Fuse Block