GM Service Manual Online
For 1990-2009 cars only
Makes
🢒
Chevrolet
🢒
2002
🢒
Chevy C Silverado - 2WD
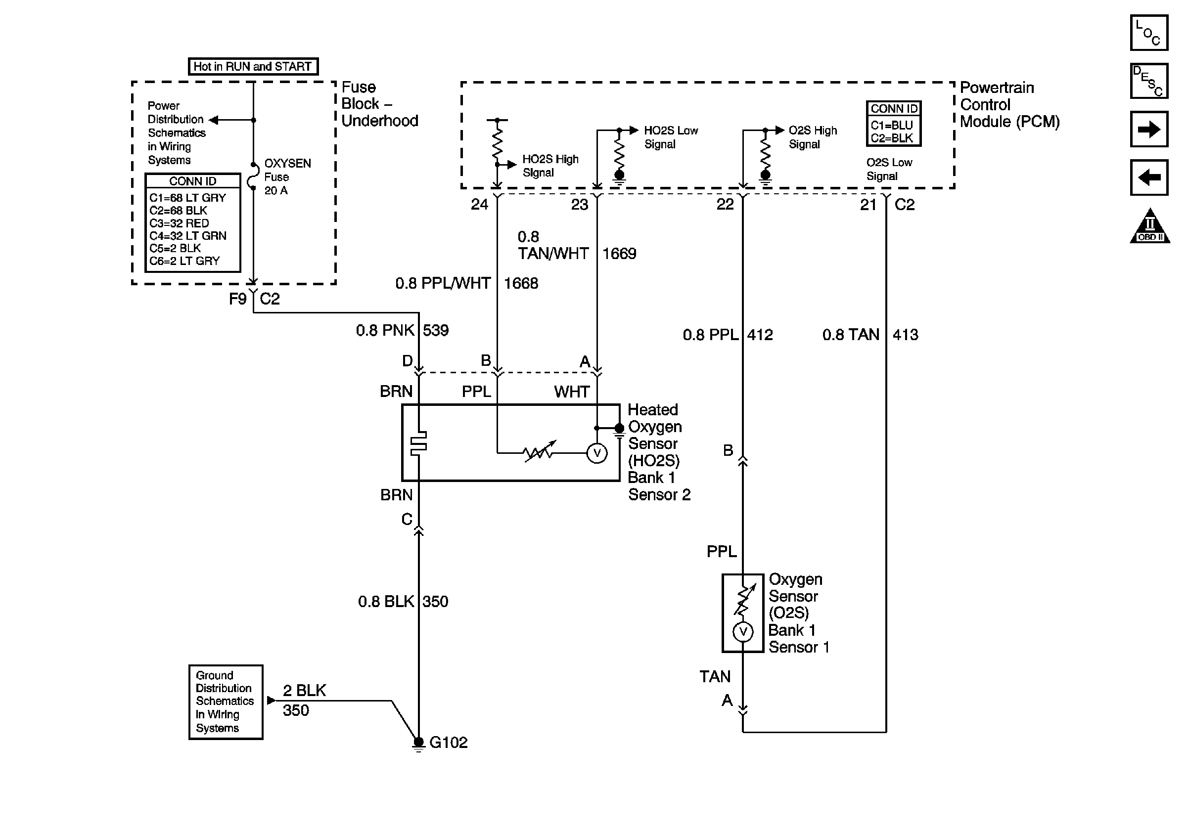
🢒 Oxygen Sensors
Oxygen Sensors
Oxygen Sensors
Master Electrical Component List
Powertrain Control Module Description
Ignition Controls
Engine Data Sensors - Pressure, Temperature, and VSS
OBD II Symbol Description Notice
Ign RUN and START Bus Bar
G102 (Except Export)