GM Service Manual Online
For 1990-2009 cars only
Makes
🢒
Chevrolet
🢒
2002
🢒
Chevy C Silverado - 2WD
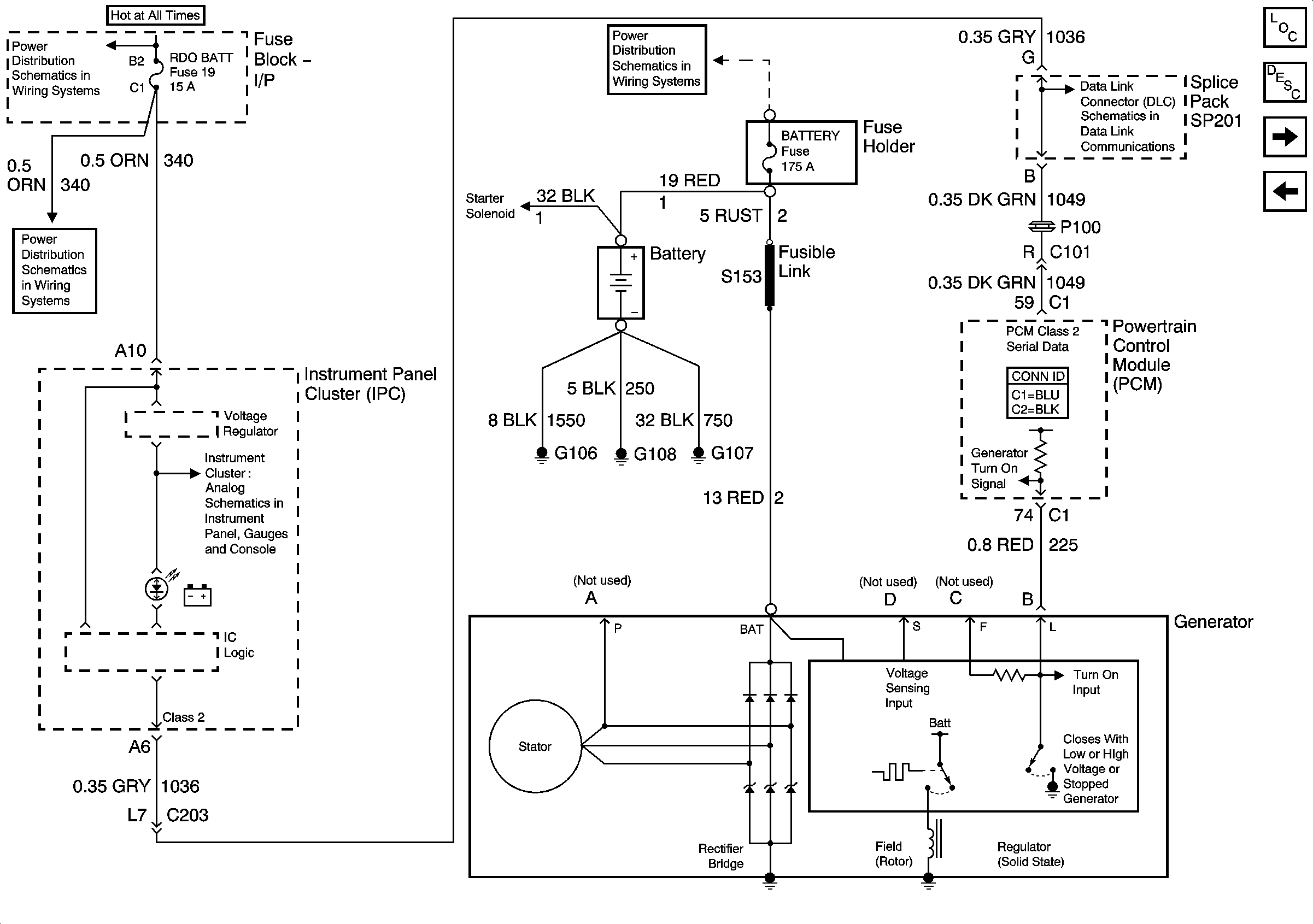
🢒 Engine Charging (2.2 L)
Engine Charging (2.2 L)
Engine Charging (2.2L)
Master Electrical Component List
Charging System Description and Operation
Engine Charging
Automatic Transmission Starting
AUX PWR, RDO BATT and HDLP SW Fuses
AUX PWR, RDO BATT and HDLP SW Fuses
Manual Transmission Starting
B+ Bus Bar