GM Service Manual Online
For 1990-2009 cars only
Makes
🢒
Chevrolet
🢒
2002
🢒
Chevy C Silverado - 2WD
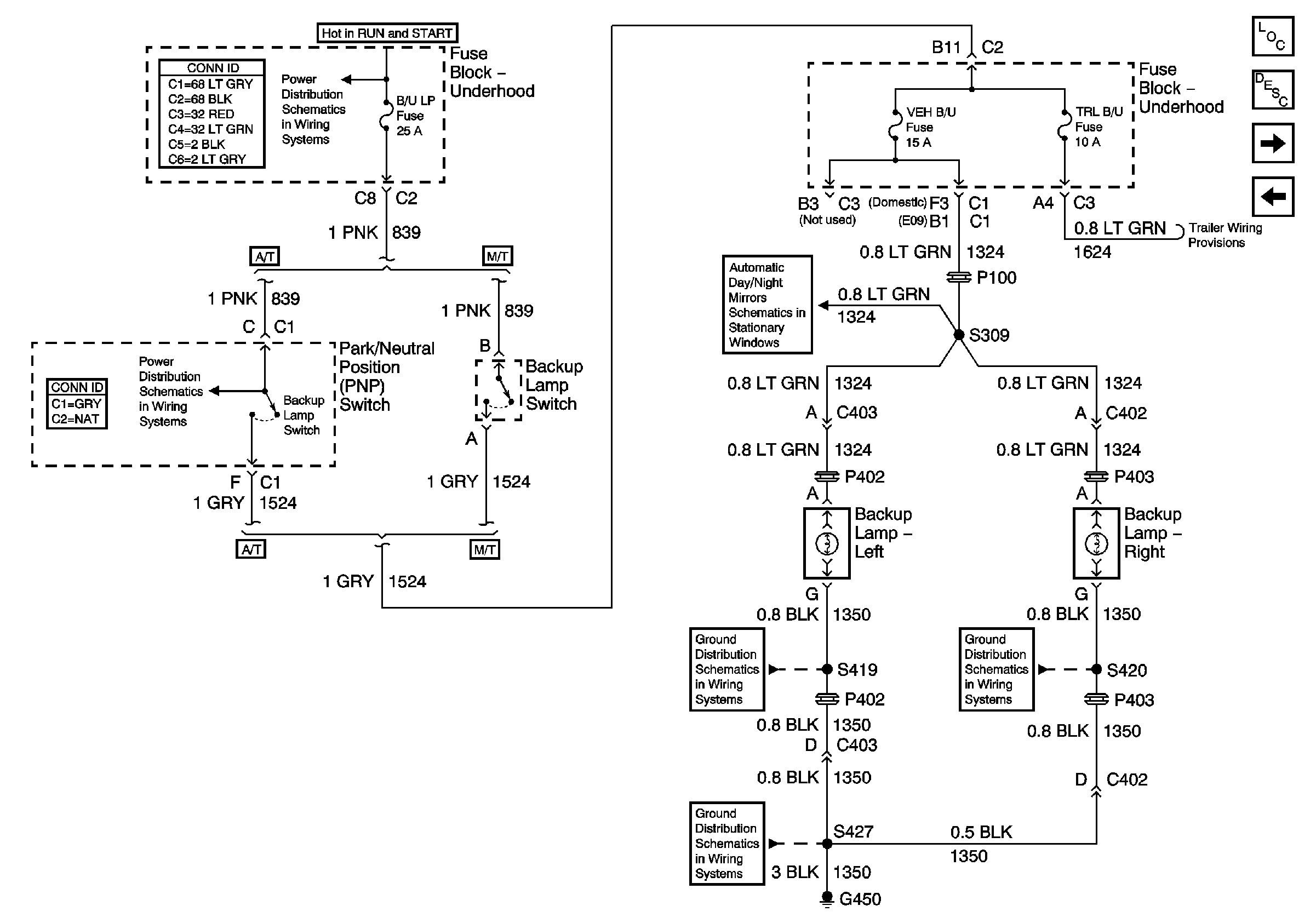
🢒 Backup Lamps - Utility
Backup Lamps - Utility
Backup Lamps - Utility
Master Electrical Component List
Exterior Lighting Systems Description and Operation
Backup Lamps - Pickup
Tail, Stop and License Lamps - Export
Ign RUN and START Bus Bar
B/U LP, TRL B/U, VEH B/U, and BTSI Fuses (Automatic Transmission)
Inside Rearview Mirror Schematics
S313 and S419
S320 and S420
G420,G450 and S427 (Utility and Crew Cab)