GM Service Manual Online
For 1990-2009 cars only
Makes
🢒
Chevrolet
🢒
2002
🢒
Chevy C Silverado - 2WD
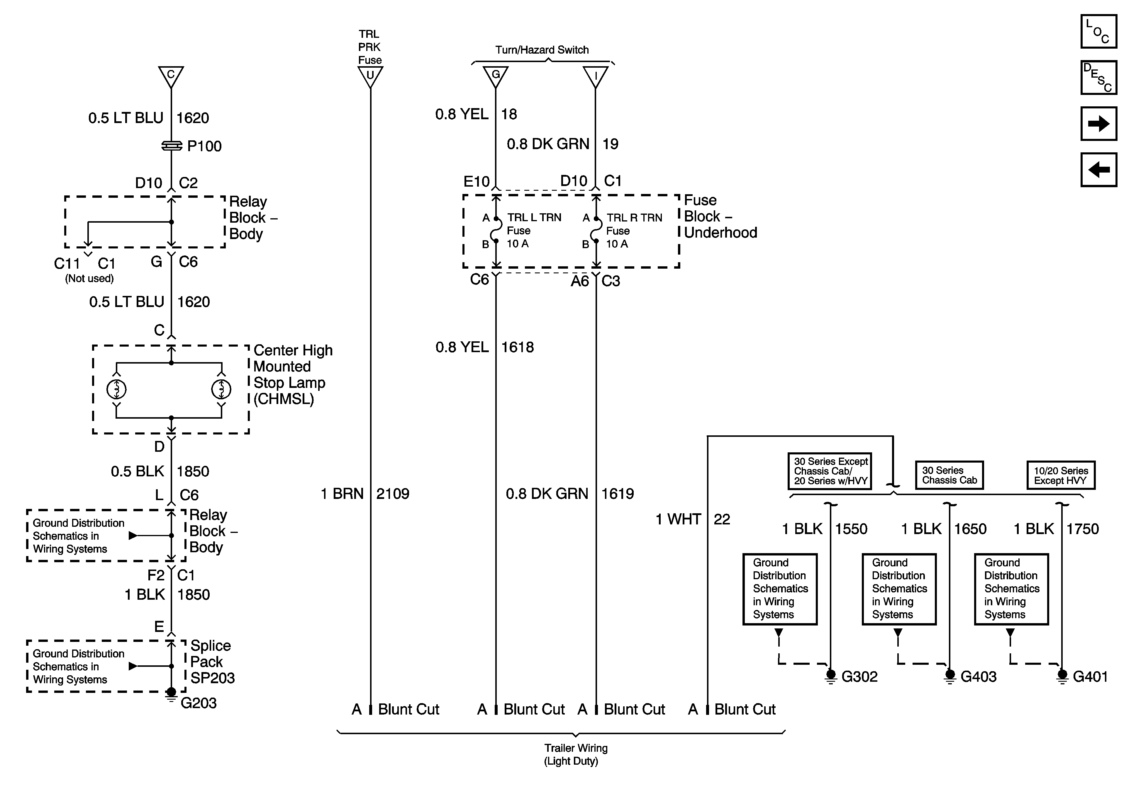
🢒 CHMSL and Light Duty Trailer Wiring
CHMSL and Light Duty Trailer Wiring
CHMSL and Light Duty Trailer Wiring
Master Electrical Component List
Exterior Lighting Systems Description and Operation
Heavy Duty Trailer Wiring
Rear Lamps - Except Sierra Denali
Turn Signal/Multifunction Switch and Stop Lamp Switch Controls
Park Lamp Control
Turn Signal/Multifunction Switch and Stop Lamp Switch Controls
Turn Signal/Multifunction Switch and Stop Lamp Switch Controls
G401
G203 - 2 of 3 - Base Except Crew Cab
G203 - 1 of 3