GM Service Manual Online
For 1990-2009 cars only
Makes
🢒
Chevrolet
🢒
2005
🢒
Chevy C Silverado - 2WD
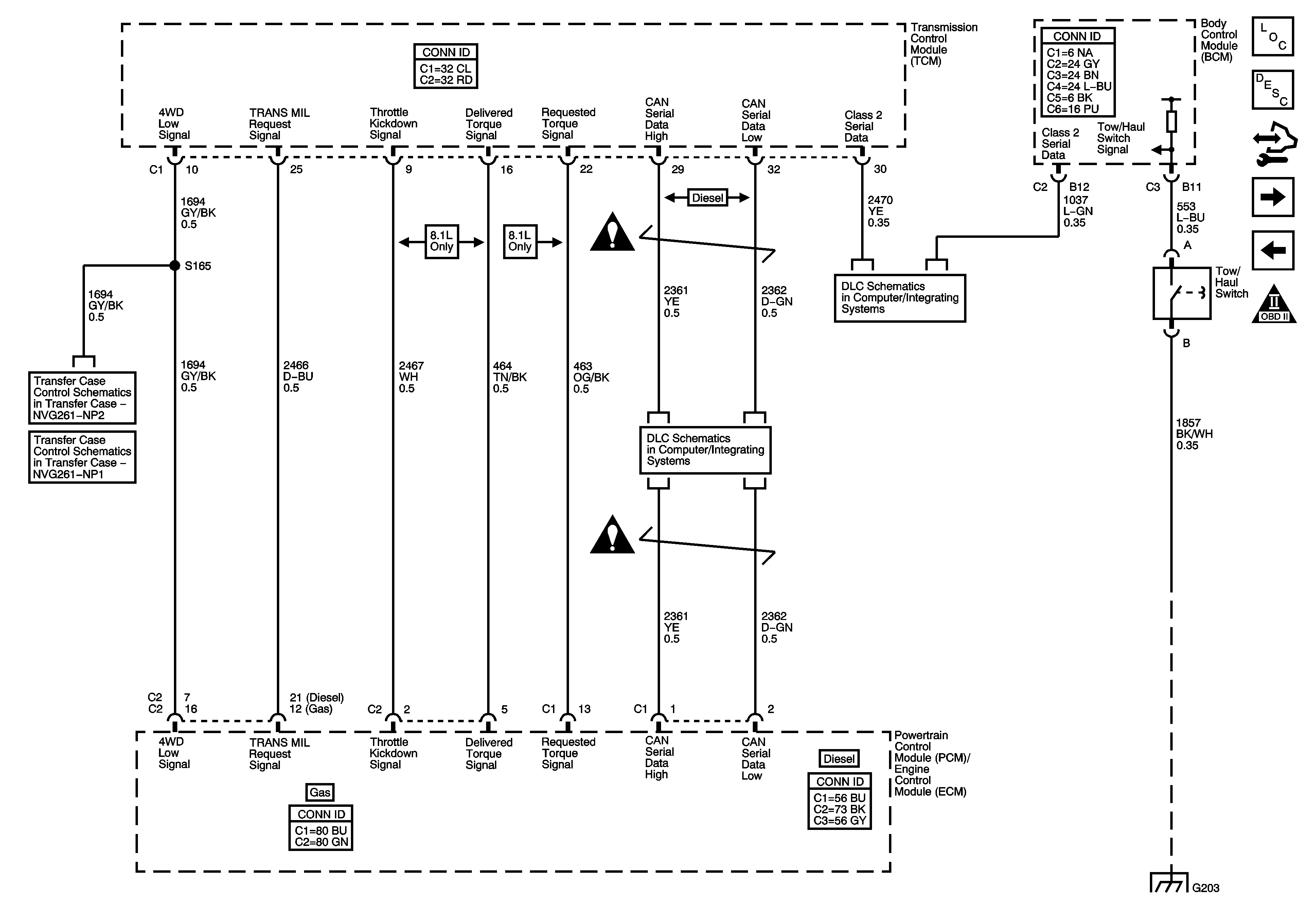
🢒 MIL Control, Serial Data, Torque Signal and Tow/Haul Switch
MIL Control, Serial Data, Torque Signal and Tow/Haul Switch
MIL Control, Serial Data, Torque Signals, and Tow/Haul Switch
Master Electrical Component List
Electronic Component Description
Control Module References
Fluid Pressure Switches, Trim Solenoids, TCC PWR Solenoid and TFT Sensor
Power, Ground, Shift Solenoids and Brake Switch
Automatic Transmission Schematic Icons
Transfer Case Control Schematics NP2
Power, Ground, Serial Data and Transfer Case Encoder Motor
Automatic Transmission Schematic Icons
Automatic Transmission Schematic Icons
Power, Ground, DLC and Splice Pack SP 205
Controller Area Network (CAN) - Diesel
G203 - 2 of 2