GM Service Manual Online
For 1990-2009 cars only
Figure 1:

Cell 20: Grounds, Data Lines, Power Input, MIL Lamp


Object Number: 260834  Size: FS
Cell 10: Battery, Always Hot Primary Fuses
Cell 10: Hot in Run and Start Fuses
Cell 10: Ignition Switch, Switched Fuses
Cell 10: Hot in Run and Start Fuses
Cell 10: Always Hot Secondary Fuses
Cell 11: Gauges, Turn/Backup, and ETM fuses
P12 Instrument Cluster
Cell 14: G102
Cell 14: G102
Cell 14: G200
Engine Controls Components
Powertrain Control Module Description
Cell 20: Knock Sensors, VSS, Camshaft and Crankshaft Position Sensors
OBD II Symbol Description Notice
ESD Notice
Figure 2:

Cell 20: Knock Sensors, VSS, Camshaft and Crankshaft Position Sensors


Object Number: 260836  Size: FS
Engine Controls Components
Electronic Ignition (EI) System Description
Cell 20: Ignition Coils
Cell 20: Grounds, Data Lines, Power Input, MIL Lamp
OBD II Symbol Description Notice
Handling Electrostatic Discharge Sensitive Parts Notice
Cell 10: Hot in Run and Start Fuses
Cell 11: Gauges, Turn/Backup, and ETM fuses
Cell 14: G102
Handling Electrostatic Discharge Sensitive Parts Notice
Figure 3:

Cell 20: Ignition Coils


Object Number: 260837  Size: FS
Cell 10: Hot in Run and Start Fuses
Cell 11: Eng RH, LH, PCM 1, and Fuel Pump Fuses
Cell 11: Eng RH, LH, PCM 1, and Fuel Pump Fuses
Engine Controls Components
Electronic Ignition (EI) System Description
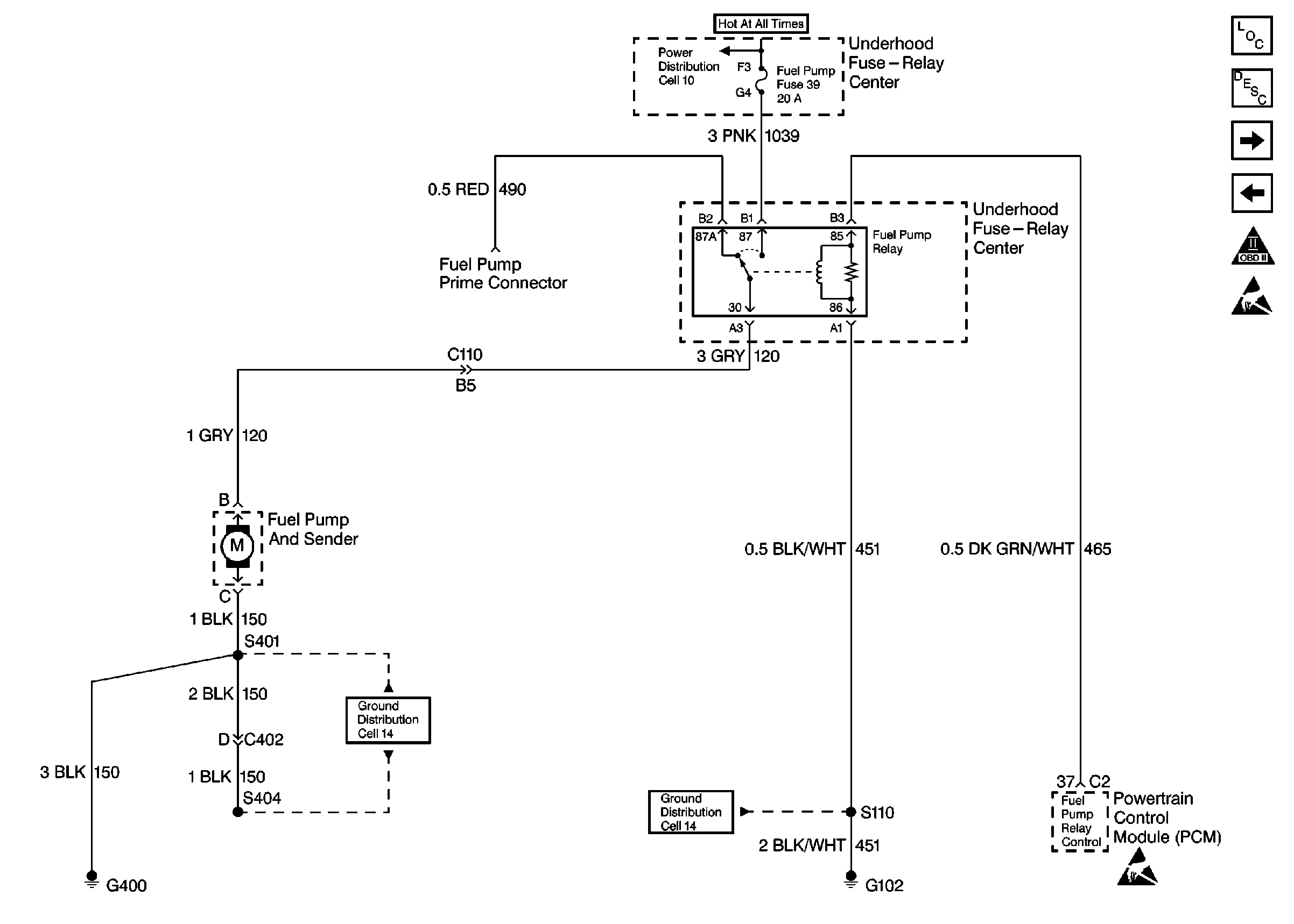
Cell 20: Fuel Pump Control
Cell 20: Knock Sensors, VSS, Camshaft and Crankshaft Position Sensors
OBD II Symbol Description Notice
ESD Notice
Figure 4:

Cell 20: Fuel Pump Control


Object Number: 260839  Size: FS
Cell 10: Hot in Run and Start Fuses
Cell 14: G300 and G400
Cell 14: G102
Engine Controls Components
Sequential Multiport Fuel Injector Fuel System Description
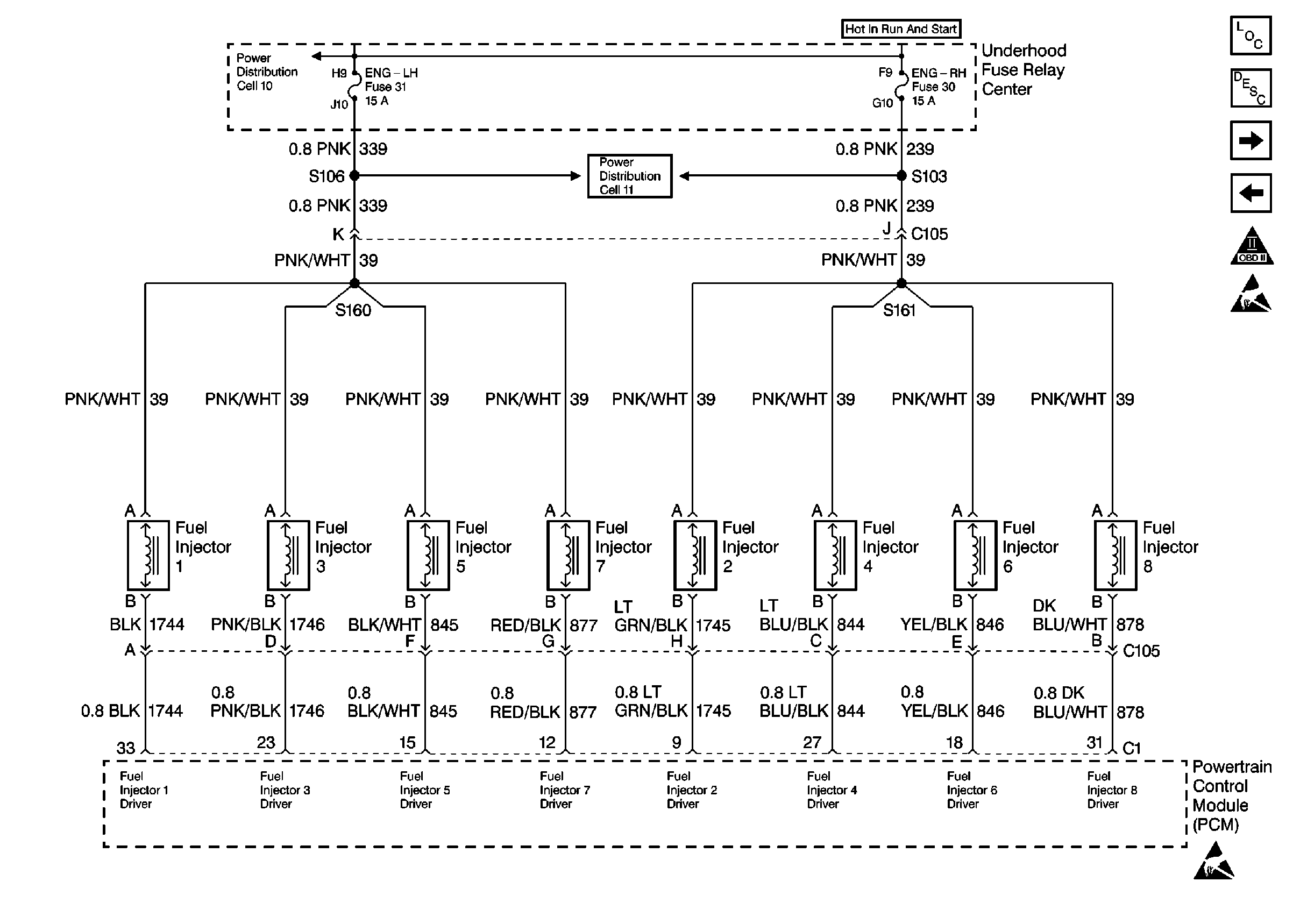
Cell 20: Fuel Injector Control
Cell 20: Ignition Coils
OBD II Symbol Description Notice
ESD Notice
Figure 5:

Cell 20: Fuel Injector Control


Object Number: 260840  Size: FS
Cell 10: Hot in Run and Start Fuses
Cell 11: Eng RH, LH, PCM 1, and Fuel Pump Fuses
Engine Controls Components
Sequential Multiport Fuel Injector Fuel System Description
Cell 20: MAP, ECT, and IAT Sensors; EGR Valve
Cell 20: Fuel Pump Control
OBD II Symbol Description Notice
ESD Notice
Figure 6:

Cell 20: MAP, ECT, and IAT Sensors; EGR Valve


Object Number: 260841  Size: FS
Cell 11: Gauges, Turn/Backup, and ETM fuses
Engine Controls Components
Information Sensors/Switches Description w/TAC
Cell 20: Throttle Actuator Control (TAC) Module
Cell 20: Fuel Injector Control
OBD II Symbol Description Notice
ESD Notice
Figure 7:

Cell 20: Throttle Actuator Control (TAC) Module


Object Number: 260843  Size: FS
Cell 10: Hot in Run and Start Fuses
Cell 10: Hot in Run and Start Fuses
Cell 11: Horn, Brake Lamp, Pwr Accy #1, Radio Bat, Cig Ltr, Aux Pwr, Stop/Haz Fuses
Cell 110: Brake Light Control
Cell 14: G102
Engine Controls Components
Throttle Actuator Control (TAC) System Description
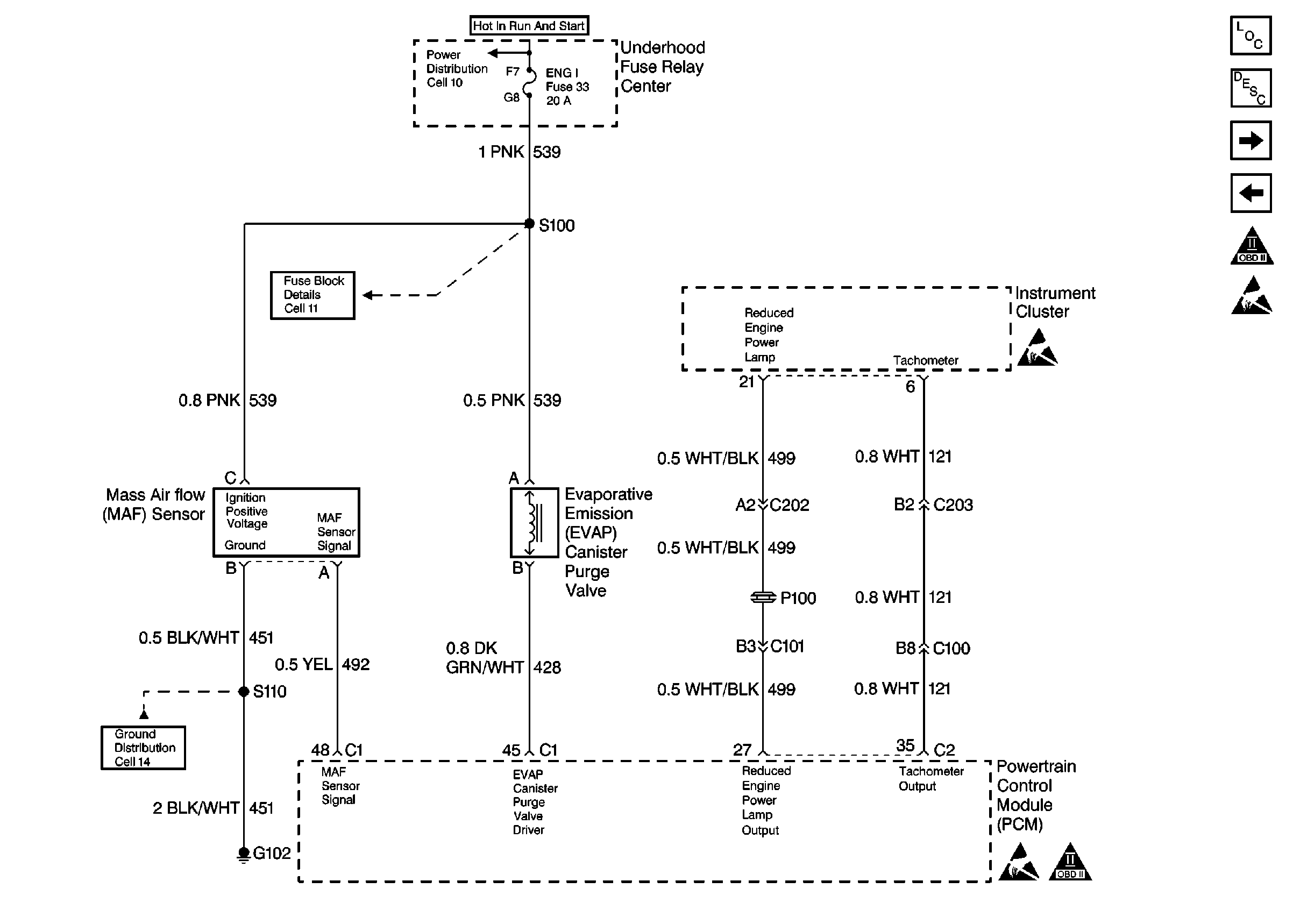
Cell 20: EVAP Purge Valve, MAF Sensor, and Instrument Cluster
Cell 20: MAP, ECT, and IAT Sensors; EGR Valve
OBD II Symbol Description Notice
ESD Notice
Figure 8:

Cell 20: EVAP Purge Valve, MAF Sensor, and Instrument Cluster


Object Number: 260844  Size: FS
Cell 10: Hot in Run and Start Fuses
Cell 11: Gauges, Turn/Backup, and ETM fuses
Cell 14: G102
Engine Controls Components
Powertrain Control Module Description
Cell 20: Heated Oxygen Sensors
Cell 20: Throttle Actuator Control (TAC) Module
OBD II Symbol Description Notice
Handling Electrostatic Discharge Sensitive Parts Notice
Handling Electrostatic Discharge Sensitive Parts Notice
Figure 9:

Cell 20: Heated Oxygen Sensors


Object Number: 260845  Size: FS
Cell 10: Hot in Run and Start Fuses
Cell 11: Alt/Start, Auto Park 34, and Eng 1 Fuses
Cell 11: Alt/Start, Auto Park 34, and Eng 1 Fuses
Cell 14: G104
Cell 14: G104
Engine Controls Components
Information Sensors/Switches Description w/TAC
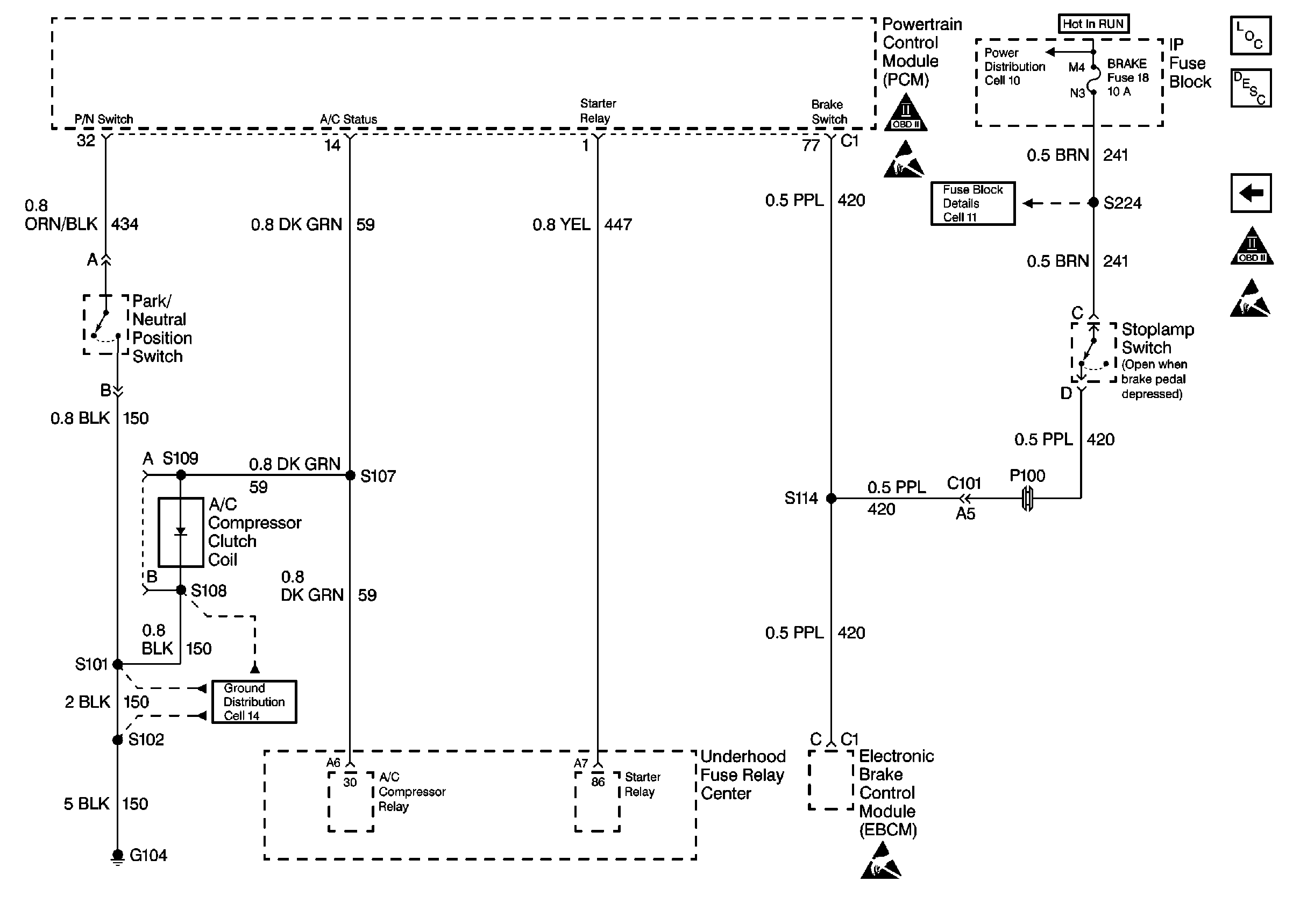
Cell 20: A/C, ABS, and Start Interfaces
Cell 20: EVAP Purge Valve, MAF Sensor, and Instrument Cluster
OBD II Symbol Description Notice
ESD Notice
Figure 10:

Cell 20: A/C, ABS, and Start Interfaces


Object Number: 260847  Size: FS
Cell 14: G104
Cell 10: Ignition Switch, Switched Fuses
Cell 11: Hot in Run, Hot in Run and Accy Fuses
Engine Controls Components
Powertrain Control Module Description
Cell 20: Heated Oxygen Sensors
OBD II Symbol Description Notice
Handling Electrostatic Discharge Sensitive Parts Notice
Handling Electrostatic Discharge Sensitive Parts Notice