GM Service Manual Online
For 1990-2009 cars only
Makes
🢒
Chevrolet
🢒
1998
🢒
Chevy P42 Commercial Chassis
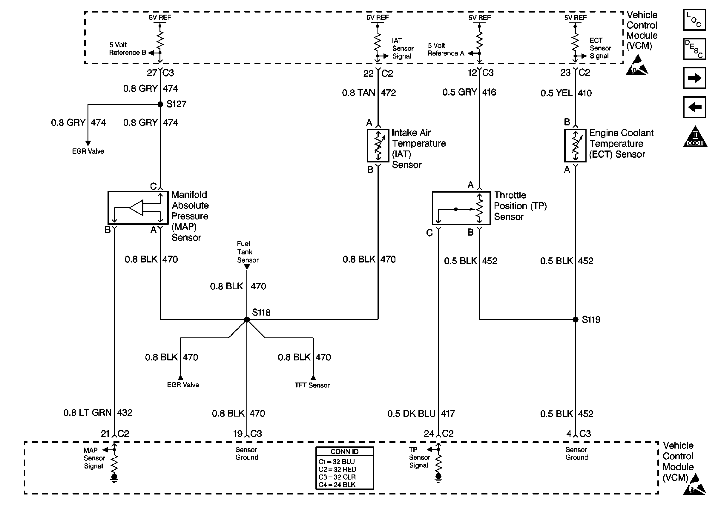
🢒 Cell 21: Engine Data Sensors 1- MAP, IAT, TP Sensor, and ECT
Cell 21: Engine Data Sensors 1- MAP, IAT, TP Sensor, and ECT
Cell 21: Engine Data Sensors 1-- MAP, IAT, TP Sensor, and ECT
Engine Controls Components
Information Sensors/Switches Description
Cell 21: Engine Data Sensors 2- Heated Oxygen Sensors
Cell 21: Fuel Controls 2 - Fuel Injectors
OBD II Symbol Description Notice
Cell 21: EVAP and EGR Controls
Handling ESD Sensitive Parts Notice
Handling ESD Sensitive Parts Notice
Cell 21: A/T Controls 2 - TR, TFT, TISS, and PC Solenoid Valve
Cell 21: EVAP and EGR Controls
Cell 21: Fuel Controls 1 - Fuel Pump Module, Relay, and Gauge