GM Service Manual Online
For 1990-2009 cars only
Makes
🢒
Chevrolet
🢒
1998
🢒
Chevy P42 Commercial Chassis
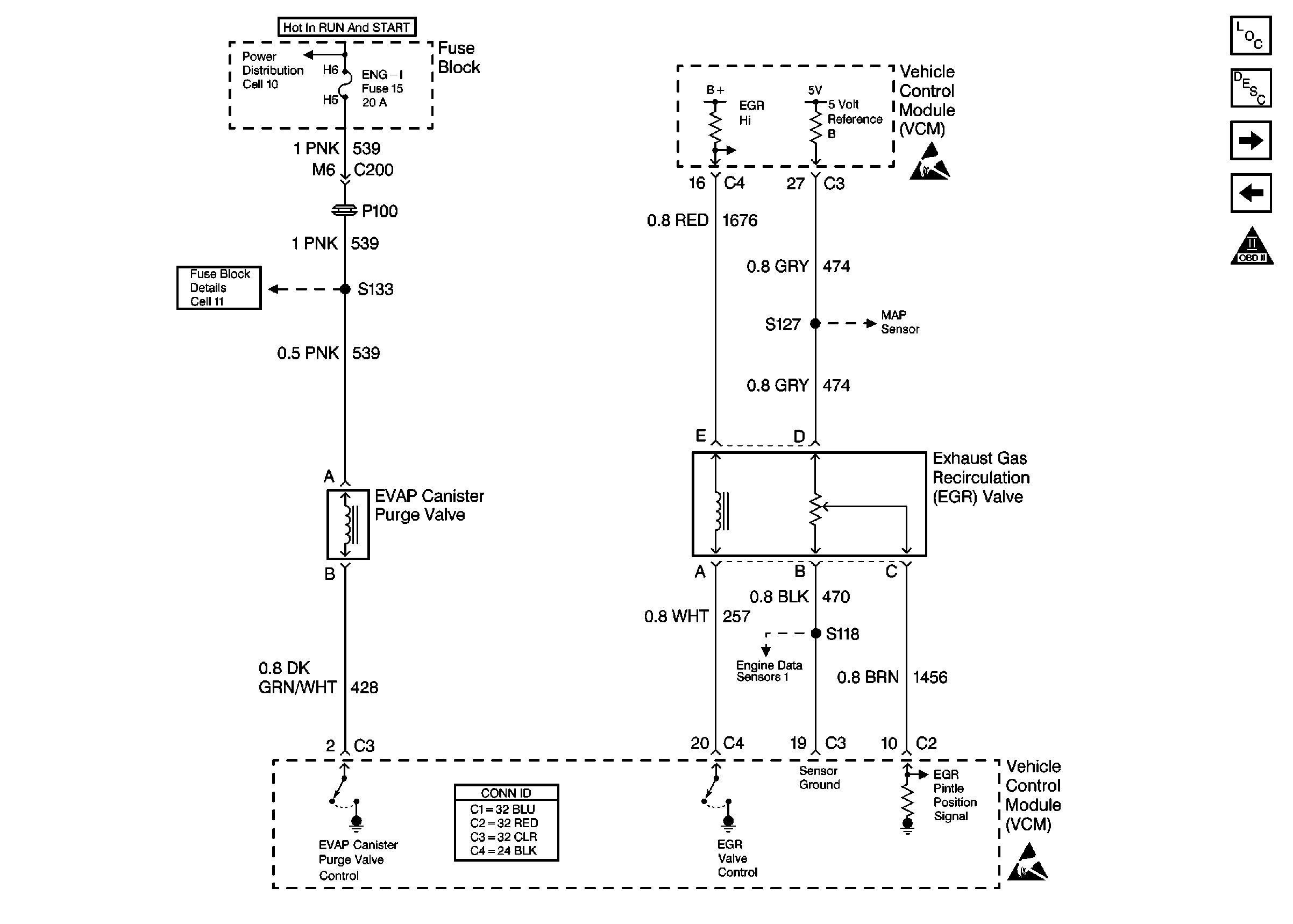
🢒 Cell 21: EVAP and EGR Controls
Cell 21: EVAP and EGR Controls
Cell 21: EVAP and EGR Controls
Engine Controls Components
Exhaust Gas Recirculation (EGR) System Description
Cell 21: A/T Controls 1 - Stoplamp/TCC Switch, Internal Solenoids
Cell 21: Engine Data Sensors 4- Vehicle Speed Sensor Circuit
OBD II Symbol Description Notice
Cell 11: ENG-I fuse
Cell 10: Ignition Switch and Fuse Block
Handling ESD Sensitive Parts Notice
Cell 21: Engine Data Sensors 1- MAP, IAT, TP Sensor, and ECT
Exhaust Gas Recirculation (EGR) System Description
Handling ESD Sensitive Parts Notice