GM Service Manual Online
For 1990-2009 cars only
Makes
🢒
Chevrolet
🢒
1998
🢒
Express
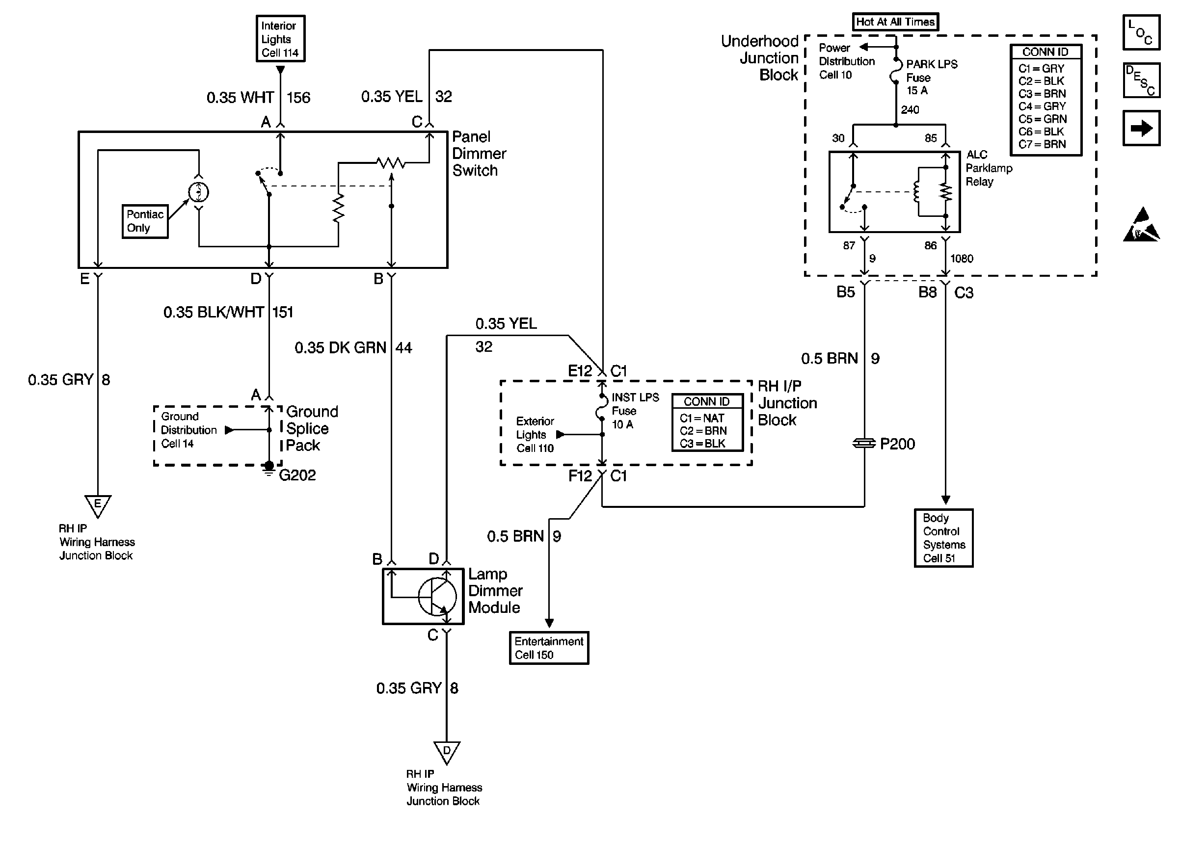
🢒 Cell 117: Panel Dimmer Switch and Lamp Dimmer Module
Cell 117: Panel Dimmer Switch and Lamp Dimmer Module
Cell 117: Panel Dimmer Switch and Lamp Dimmer Module
Lighting Systems Components
Interior Lights Dimming Circuit Description
Cell 117: Interior Lamps
Handling Electrostatic Discharge Sensitive Parts Notice
Ground Distribution Schematics
Power Distribution Schematics
Cell 110: Front Park/Turn and Marker Lamps
Rear Compartment Lid Lamp and License Lamp
Cell 117: Interior Lamps
Cell 114: Courtesy/Glove Box Lamps
Cell 117: Interior Lamps
Cell 150: Oldsmobile